Suppr超能文献

褪黑素工程化 M2 巨噬细胞衍生外泌体通过内质网应激和免疫重编程介导牙周炎治疗。

Melatonin Engineering M2 Macrophage-Derived Exosomes Mediate Endoplasmic Reticulum Stress and Immune Reprogramming for Periodontitis Therapy.

机构信息

Department of Oral and Cranio-Maxillofacial Surgery, Shanghai Ninth People's Hospital, College of Stomatology, Shanghai Jiao Tong University School of Medicine, National Clinical Research Center for Oral Diseases, Shanghai Key Laboratory of Stomatology and Shanghai Research Institute of Stomatology, Shanghai, 200011, China.

出版信息

Adv Sci (Weinh). 2023 Sep;10(27):e2302029. doi: 10.1002/advs.202302029. Epub 2023 Jul 14.

Abstract

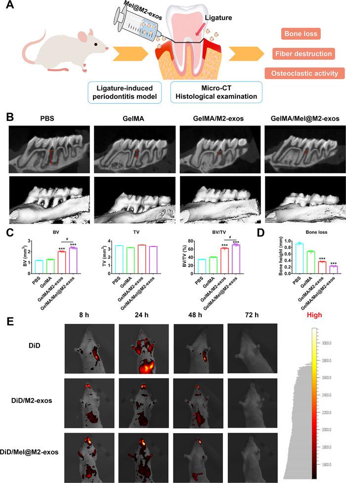
Periodontitis is a chronic infectious disease caused by bacterial irritation. As an essential component of the host immunity, macrophages are highly plastic and play a crucial role in inflammatory response. An appropriate and timely transition from proinflammatory (M1) to anti-inflammatory (M2) macrophages is indispensable for treating periodontitis. As M2 macrophage-derived exosomes (M2-exos) can actively target inflammatory sites and modulate immune microenvironments, M2-exos can effectively treat periodontitis. Excessive endoplasmic reticulum stress (ER stress) and unfolded protein response (UPR) are highly destructive pathological characteristics during inflammatory periodontal bone loss. Although melatonin has antioxidant and anti-inflammatory effects, studies focusing on melatonin ER stress modulation remain limited. This study fabricates engineered M2-exos loading with melatonin (Mel@M2-exos) for treating periodontitis. As a result, M2-exos drive an appropriate and timely macrophage reprogramming from M1 to M2 type, which resolves chronic inflammation and accelerated periodontal healing. Melatonin released from Mel@M2-exos rescues the osteogenic and cementogenic differentiation capacity in inflammatory human periodontal ligament cells (hPDLCs) by reducing excessive ER stress and UPR. Injectable gelatin methacryloyl (GelMA) hydrogels with sustained-release Mel@M2-exos accelerate periodontal bone regeneration in rats with ligation-induced periodontitis. Taken together, melatonin engineering M2 macrophage-derived exosomes are promising candidates for inflammatory periodontal tissue regeneration.

摘要

牙周炎是一种由细菌刺激引起的慢性传染病。巨噬细胞作为宿主免疫的重要组成部分,具有高度的可塑性,在炎症反应中发挥着关键作用。适当及时地从促炎(M1)向抗炎(M2)巨噬细胞的转变,对于治疗牙周炎是必不可少的。由于 M2 巨噬细胞衍生的外泌体(M2-exos)可以主动靶向炎症部位并调节免疫微环境,因此 M2-exos 可以有效地治疗牙周炎。过度的内质网应激(ER 应激)和未折叠蛋白反应(UPR)是炎症性牙周骨丢失过程中极具破坏性的病理特征。尽管褪黑素具有抗氧化和抗炎作用,但关于褪黑素 ER 应激调节的研究仍然有限。本研究构建了负载褪黑素的工程化 M2-exos(Mel@M2-exos)用于治疗牙周炎。结果表明,M2-exos 驱动 M1 型巨噬细胞向 M2 型的适当及时重编程,从而解决慢性炎症并加速牙周愈合。从 Mel@M2-exos 中释放的褪黑素通过减少过度的 ER 应激和 UPR,挽救了炎症性人牙周韧带细胞(hPDLCs)的成骨和成牙骨质分化能力。具有持续释放 Mel@M2-exos 的可注射明胶甲基丙烯酰(GelMA)水凝胶加速了结扎诱导的牙周炎大鼠的牙周骨再生。总之,褪黑素工程化的 M2 巨噬细胞衍生的外泌体是炎症性牙周组织再生的有前途的候选物。

https://cdn.ncbi.nlm.nih.gov/pmc/blobs/61b3/10520618/c83851423164/ADVS-10-2302029-g009.jpg

文献检索

告别复杂PubMed语法,用中文像聊天一样搜索,搜遍4000万医学文献。AI智能推荐,让科研检索更轻松。

立即免费搜索

文件翻译

保留排版,准确专业,支持PDF/Word/PPT等文件格式,支持 12+语言互译。

免费翻译文档

深度研究

AI帮你快速写综述,25分钟生成高质量综述,智能提取关键信息,辅助科研写作。

立即免费体验