Talamini Laura, Fonseca Dennyson Leandro M, Kanduc Darja, Chaloin Olivier, Verdot Cindy, Galmiche Christian, Dotan Arad, Filgueiras Igor Salerno, Borghi Maria Orietta, Meroni Pier Luigi, Gavrilova Natalia Y, Ryabkova Varvara A, Churilov Leonid P, Halpert Gilad, Lensch Christian, Thurner Lorenz, Fong Siew-Wai, Ng Lisa F P, Rénia Laurent, Young Barnaby E, Lye David Chien, Lozano José Manuel, Cabral-Marques Otávio, Shoenfeld Yehuda, Muller Sylviane
CNRS UMR7242 Biotechnology and Cell Signalling, University of Strasbourg/Strasbourg Drug Discovery and Development Institute (IMS), Strasbourg, France.
Interunit Postgraduate Program on Bioinformatics, Institute of Mathematics and Statistics (IME), University of São Paulo (USP), São Paulo, Brazil.
Front Immunol. 2025 May 27;16:1540341. doi: 10.3389/fimmu.2025.1540341. eCollection 2025.
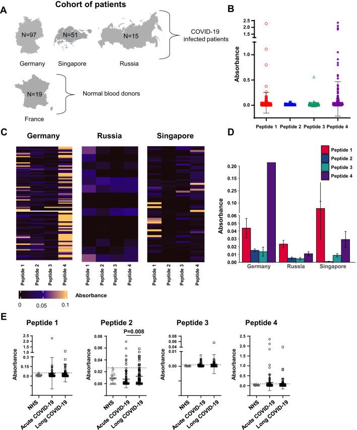
Impaired spermatogenesis has been reported in coronavirus disease 2019 (COVID-19) patients. However, the impact of severe acute respiratory syndrome coronavirus 2 (SARS-CoV-2) on male fertility remains unclear. The purpose of this multicenter study was to investigate the possible impact of SARS-CoV-2 infection on male fertility and determine the potential reasons leading to impaired male reproductive functions. approach identified ~60 amino acid sequences containing at least five continuous residues shared by SARS-CoV-2 Spike glycoprotein and spermatogenesis-linked proteins. Four synthetic peptides were tested with sera from independent cohorts of patients with acute and long COVID-19 syndrome (LCS), and naïve vaccinated subjects. Immunogenicity and pathogenicity studies were performed by immunizing mice with two selected peptides and testing the antigenicity of induced antibodies. While none of four peptides were recognized by antibodies from vaccinated people, infected patients exhibited high reactivity to peptide 4, and LCS patients, especially women, showed elevated antibody levels against peptide 2. Women with LCS and chronic fatigue syndrome had higher levels of peptide 2-reacting antibodies than those with idiopathic chronic fatigue syndrome. Noteworthy, peptide 2 antibodies showed, in experiment, a specific interaction with mouse testicular tissue antigens. These findings raise the possibility that cross-reactive epitopes between SARS-CoV-2 Spike protein and spermatogenesis-related antigens may affect infected patients' fertility, suggesting a potential for autoimmune responses with human consequences.
据报道,2019冠状病毒病(COVID-19)患者存在精子发生受损的情况。然而,严重急性呼吸综合征冠状病毒2(SARS-CoV-2)对男性生育能力的影响仍不清楚。这项多中心研究的目的是调查SARS-CoV-2感染对男性生育能力的可能影响,并确定导致男性生殖功能受损的潜在原因。研究方法确定了约60个氨基酸序列,这些序列包含SARS-CoV-2刺突糖蛋白和精子发生相关蛋白共有的至少五个连续残基。用来自急性和长期COVID-19综合征(LCS)患者以及未接种疫苗的受试者的独立队列的血清对四种合成肽进行了测试。通过用两种选定的肽免疫小鼠并测试诱导抗体的抗原性进行免疫原性和致病性研究。虽然四种肽均未被接种疫苗者的抗体识别,但感染患者对肽4表现出高反应性,而LCS患者,尤其是女性,对肽2的抗体水平升高。患有LCS和慢性疲劳综合征的女性比患有特发性慢性疲劳综合征的女性具有更高水平的与肽2反应的抗体。值得注意的是,在实验中,肽2抗体与小鼠睾丸组织抗原有特异性相互作用。这些发现增加了SARS-CoV-2刺突蛋白和精子发生相关抗原之间的交叉反应表位可能影响感染患者生育能力的可能性,提示存在具有人类后果的自身免疫反应的可能性。