• 文献检索
  • 文档翻译
  • 深度研究
  • 学术资讯
  • Suppr Zotero 插件Zotero 插件
  • 邀请有礼
  • 套餐&价格
  • 历史记录
应用&插件
Suppr Zotero 插件Zotero 插件浏览器插件Mac 客户端Windows 客户端微信小程序
定价
高级版会员购买积分包购买API积分包
服务
文献检索文档翻译深度研究API 文档MCP 服务
关于我们
关于 Suppr公司介绍联系我们用户协议隐私条款
关注我们

Suppr 超能文献

核心技术专利:CN118964589B侵权必究
粤ICP备2023148730 号-1Suppr @ 2026

文献检索

告别复杂PubMed语法,用中文像聊天一样搜索,搜遍4000万医学文献。AI智能推荐,让科研检索更轻松。

立即免费搜索

文件翻译

保留排版,准确专业,支持PDF/Word/PPT等文件格式,支持 12+语言互译。

免费翻译文档

深度研究

AI帮你快速写综述,25分钟生成高质量综述,智能提取关键信息,辅助科研写作。

立即免费体验

同域分布球状仙人掌的传粉生态位转移:对生殖隔离和物种形成的影响

Pollination niche shifts in sympatric globular cacti : Consequences on reproductive isolation and species formation.

作者信息

Guerrero Pablo C, Martínez-Harms Jaime, Arroyo Mary T K, Eaton Deren, Meriño Beatriz M, Varas-Myrik Antonio, Villalobos-Barrantes Heidy M, Carvallo Gastón O

机构信息

Departamento de Botánica, Facultad de Ciencias Naturales y Oceanográficas, Universidad de Concepción, 4030000, Concepción, Chile.

Institute of Ecology and Biodiversity (IEB), Las Palmeras 3425, Ñuñoa, 7800003, Santiago, Chile.

出版信息

Plant Divers. 2025 Mar 11;47(3):440-453. doi: 10.1016/j.pld.2025.03.001. eCollection 2025 May.

DOI:10.1016/j.pld.2025.03.001
PMID:40497007
原文链接:https://pmc.ncbi.nlm.nih.gov/articles/PMC12146860/
Abstract

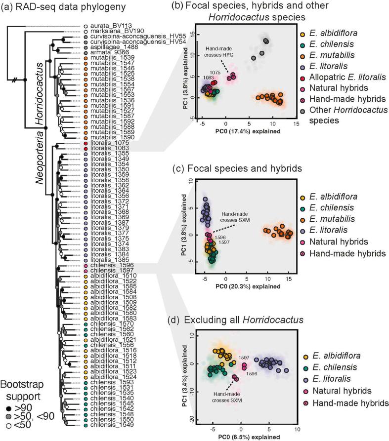
Pollination niches, which encompass the factors influencing pollen exchange among angiosperms, are fundamental to understanding reproductive success and the intricate eco-evolutionary dynamics of plants. In this study, we investigated pollination niche shift among four sympatric cacti with restricted distributions in the South American Mediterranean region. Utilizing a comprehensive approach-including pollination niche analysis, pollinator color perception studies, reproductive output assessments, molecular phylogenetics, gene flow analyses, and species distribution modeling-we revealed a significant pollination niche displacement in and its variety, var. These taxa transitioned from a hummingbird-pollinated system prevalent in the sect. , characteristic of their sister species , to a bee-pollination strategy akin to that of the co-occurring species . This shift highlights a simultaneous convergence of toward and divergence from in pollination strategies, providing adaptive advantages by reducing pollen limitation and enhancing seed production. The morphological and flowering phenological similarities between and suggest the evolution of a shared advertising display, potentially indicative of floral mimicry, wherein both species benefit from attracting shared bee pollinators. Genomic analyses reveal distinct pollinator-driven selection pressures, with exhibiting traits that promote reproductive isolation from , supporting a scenario of rapid speciation occurring within the past half of million years in the absence of geographic barriers. These findings underscore the pivotal role of pollinator interactions in shaping angiosperm speciation and biodiversity, highlighting their dynamic influence on ecological and evolutionary processes.

摘要

传粉生态位涵盖了影响被子植物间花粉交换的各种因素,对于理解植物的繁殖成功以及复杂的生态进化动态至关重要。在本研究中,我们调查了南美地中海地区分布受限的四种同域仙人掌的传粉生态位转移情况。通过综合运用包括传粉生态位分析、传粉者颜色感知研究、繁殖输出评估、分子系统发育学、基因流分析以及物种分布建模等方法,我们揭示了[具体物种]及其变种[变种名称]存在显著的传粉生态位位移。这些分类群从其姐妹物种[姐妹物种名称]所在的[具体组名]中普遍存在的蜂鸟传粉系统,转变为类似于同域分布物种[同域分布物种名称]的蜜蜂传粉策略。这种转变凸显了[具体物种]在传粉策略上同时向[同域分布物种名称]趋同以及与[姐妹物种名称]分化的现象,通过减少花粉限制和提高种子产量提供了适应性优势。[具体物种]与[同域分布物种名称]之间的形态和开花物候相似性表明存在一种共享的广告展示进化,这可能暗示着花的拟态,即两个物种都从吸引共享的蜜蜂传粉者中受益。基因组分析揭示了不同的传粉者驱动的选择压力,[具体物种]表现出促进与[姐妹物种名称]生殖隔离的特征,支持了在过去五十万年内在没有地理隔离的情况下快速物种形成的情景。这些发现强调了传粉者相互作用在塑造被子植物物种形成和生物多样性中的关键作用,突出了它们对生态和进化过程的动态影响。

https://cdn.ncbi.nlm.nih.gov/pmc/blobs/08c1/12146860/7290ceed61e4/gr5.jpg
https://cdn.ncbi.nlm.nih.gov/pmc/blobs/08c1/12146860/b7dd1d5760a6/ga1.jpg
https://cdn.ncbi.nlm.nih.gov/pmc/blobs/08c1/12146860/d39807e09ac2/gr1.jpg
https://cdn.ncbi.nlm.nih.gov/pmc/blobs/08c1/12146860/f644b916a8e3/gr2.jpg
https://cdn.ncbi.nlm.nih.gov/pmc/blobs/08c1/12146860/0aac6907377a/gr3.jpg
https://cdn.ncbi.nlm.nih.gov/pmc/blobs/08c1/12146860/e29c0378f0e9/gr4.jpg
https://cdn.ncbi.nlm.nih.gov/pmc/blobs/08c1/12146860/7290ceed61e4/gr5.jpg
https://cdn.ncbi.nlm.nih.gov/pmc/blobs/08c1/12146860/b7dd1d5760a6/ga1.jpg
https://cdn.ncbi.nlm.nih.gov/pmc/blobs/08c1/12146860/d39807e09ac2/gr1.jpg
https://cdn.ncbi.nlm.nih.gov/pmc/blobs/08c1/12146860/f644b916a8e3/gr2.jpg
https://cdn.ncbi.nlm.nih.gov/pmc/blobs/08c1/12146860/0aac6907377a/gr3.jpg
https://cdn.ncbi.nlm.nih.gov/pmc/blobs/08c1/12146860/e29c0378f0e9/gr4.jpg
https://cdn.ncbi.nlm.nih.gov/pmc/blobs/08c1/12146860/7290ceed61e4/gr5.jpg

相似文献

1
Pollination niche shifts in sympatric globular cacti : Consequences on reproductive isolation and species formation.同域分布球状仙人掌的传粉生态位转移:对生殖隔离和物种形成的影响
Plant Divers. 2025 Mar 11;47(3):440-453. doi: 10.1016/j.pld.2025.03.001. eCollection 2025 May.
2
Bees may drive the reproduction of four sympatric cacti in a vanishing coastal mediterranean-type ecosystem.在一个正在消失的沿海地中海型生态系统中,蜜蜂可能推动了四种同域仙人掌的繁殖。
PeerJ. 2019 Oct 7;7:e7865. doi: 10.7717/peerj.7865. eCollection 2019.
3
Why are there so many bee-orchid species? Adaptive radiation by intra-specific competition for mnesic pollinators.为什么会有这么多的蜜蜂兰物种?通过对记忆性传粉者的种内竞争实现的适应性辐射。
Biol Rev Camb Philos Soc. 2020 Dec;95(6):1630-1663. doi: 10.1111/brv.12633. Epub 2020 Sep 21.
4
Pleistocene climate oscillations have shaped the expansion and contraction speciation model of the globose Eriosyce sect. Neoporteria cacti in Central Chile.更新世气候振荡塑造了智利中部球状智利球属新玉翁组仙人掌的扩张和收缩物种形成模式。
Ann Bot. 2024 Oct 30;134(4):651-664. doi: 10.1093/aob/mcae087.
5
Divergence on floral traits and vertebrate pollinators of two endemic Encholirium bromeliads.两种特有恩格勒凤梨属植物在花部性状和脊椎动物传粉者上的分歧。
Plant Biol (Stuttg). 2013 Mar;15(2):360-8. doi: 10.1111/j.1438-8677.2012.00649.x. Epub 2012 Aug 8.
6
Do specialized flowers promote reproductive isolation? Realized pollination accuracy of three sympatric Pedicularis species.特化的花朵会促进生殖隔离吗?三种同域分布的马先蒿属植物的实际传粉准确性。
Ann Bot. 2014 Jan;113(2):331-40. doi: 10.1093/aob/mct187. Epub 2013 Sep 18.
7
Pollinator-driven ecological speciation in plants: new evidence and future perspectives.传粉者驱动的植物生态物种形成:新证据与未来展望。
Ann Bot. 2014 Jan;113(2):199-211. doi: 10.1093/aob/mct290.
8
A pollinator shift explains floral divergence in an orchid species complex in South Africa.传粉者转变解释了南非一种兰花物种复合体中的花部趋异现象。
Ann Bot. 2014 Jan;113(2):277-88. doi: 10.1093/aob/mct216. Epub 2013 Oct 9.
9
Reproductive isolation among three sympatric Achimenes species: pre- and post-pollination components.三种同域阿开木之间的生殖隔离:授粉前和授粉后的组成部分。
Am J Bot. 2019 Jul;106(7):1021-1031. doi: 10.1002/ajb2.1324. Epub 2019 Jul 12.
10
Do Larger Pollinators Have Higher Pollination Efficiency for the Generalized Pollination Plant ?对于泛化传粉植物而言,体型较大的传粉者是否具有更高的传粉效率?
Biology (Basel). 2024 Dec 4;13(12):1009. doi: 10.3390/biology13121009.

本文引用的文献

1
Pleistocene climate oscillations have shaped the expansion and contraction speciation model of the globose Eriosyce sect. Neoporteria cacti in Central Chile.更新世气候振荡塑造了智利中部球状智利球属新玉翁组仙人掌的扩张和收缩物种形成模式。
Ann Bot. 2024 Oct 30;134(4):651-664. doi: 10.1093/aob/mcae087.
2
Taxonomic dissection based on molecular evidence of the complex (Cactaceae): identifying nine endemic species from Central Chile.基于仙人掌科该复合体分子证据的分类剖析:鉴定智利中部的9种特有物种。
PhytoKeys. 2024 Jan 22;237:117-139. doi: 10.3897/phytokeys.237.107403. eCollection 2024.
3
phytools 2.0: an updated R ecosystem for phylogenetic comparative methods (and other things).
phytools 2.0:一个更新的用于系统发育比较方法(和其他内容)的 R 生态系统。
PeerJ. 2024 Jan 5;12:e16505. doi: 10.7717/peerj.16505. eCollection 2024.
4
Taxon-specific, phased siRNAs underlie a speciation locus in monkeyflowers.分类特异的、分相的 siRNA 是猴面花物种形成位点的基础。
Science. 2023 Feb 10;379(6632):576-582. doi: 10.1126/science.adf1323. Epub 2023 Feb 9.
5
Phenotypic plasticity guides Moricandia arvensis divergence and convergence across the Brassicaceae floral morphospace.表型可塑性引导田野薄果荠在十字花科花卉形态空间中的趋异与趋同。
New Phytol. 2022 Feb;233(3):1479-1493. doi: 10.1111/nph.17807. Epub 2021 Nov 20.
6
Harnessing landscape genomics to identify future climate resilient genotypes in a desert annual.利用景观基因组学在一种沙漠一年生植物中鉴定未来具有气候适应能力的基因型。
Mol Ecol. 2021 Feb;30(3):698-717. doi: 10.1111/mec.15672. Epub 2021 Jan 2.
7
Niche Perspectives on Plant-Pollinator Interactions.植物-传粉者相互作用的生态位视角。
Trends Plant Sci. 2020 Aug;25(8):779-793. doi: 10.1016/j.tplants.2020.03.009. Epub 2020 May 5.
8
ipyrad: Interactive assembly and analysis of RADseq datasets.ipyrad:RADseq 数据集的交互式组装和分析。
Bioinformatics. 2020 Apr 15;36(8):2592-2594. doi: 10.1093/bioinformatics/btz966.
9
Bees may drive the reproduction of four sympatric cacti in a vanishing coastal mediterranean-type ecosystem.在一个正在消失的沿海地中海型生态系统中,蜜蜂可能推动了四种同域仙人掌的繁殖。
PeerJ. 2019 Oct 7;7:e7865. doi: 10.7717/peerj.7865. eCollection 2019.
10
Searching for Sympatric Speciation in the Genomic Era.在基因组时代寻找同域物种形成
Bioessays. 2019 Jul;41(7):e1900047. doi: 10.1002/bies.201900047.