• 文献检索
  • 文档翻译
  • 深度研究
  • 学术资讯
  • Suppr Zotero 插件Zotero 插件
  • 邀请有礼
  • 套餐&价格
  • 历史记录
应用&插件
Suppr Zotero 插件Zotero 插件浏览器插件Mac 客户端Windows 客户端微信小程序
定价
高级版会员购买积分包购买API积分包
服务
文献检索文档翻译深度研究API 文档MCP 服务
关于我们
关于 Suppr公司介绍联系我们用户协议隐私条款
关注我们

Suppr 超能文献

核心技术专利:CN118964589B侵权必究
粤ICP备2023148730 号-1Suppr @ 2026

文献检索

告别复杂PubMed语法,用中文像聊天一样搜索,搜遍4000万医学文献。AI智能推荐,让科研检索更轻松。

立即免费搜索

文件翻译

保留排版,准确专业,支持PDF/Word/PPT等文件格式,支持 12+语言互译。

免费翻译文档

深度研究

AI帮你快速写综述,25分钟生成高质量综述,智能提取关键信息,辅助科研写作。

立即免费体验

缩小诊断差距:脊髓损伤功能磁共振成像诊断最新进展的叙述性综述

Closing the diagnostic gap: A narrative review of recent advances in functional MRI diagnostics in spinal cord injury.

作者信息

Entenmann Christian J, Kersting Katharina, Vajkoczy Peter, Zdunczyk Anna

机构信息

Charité - Universitätsmedizin Berlin, Freie Universität Berlin, Humboldt-Universität zu Berlin, Berlin Institute of Health, Department of Neurosurgery, Berlin, Germany.

出版信息

Brain Spine. 2025 May 15;5:104283. doi: 10.1016/j.bas.2025.104283. eCollection 2025.

DOI:10.1016/j.bas.2025.104283
PMID:40497019
原文链接:https://pmc.ncbi.nlm.nih.gov/articles/PMC12150167/
Abstract

INTRODUCTION

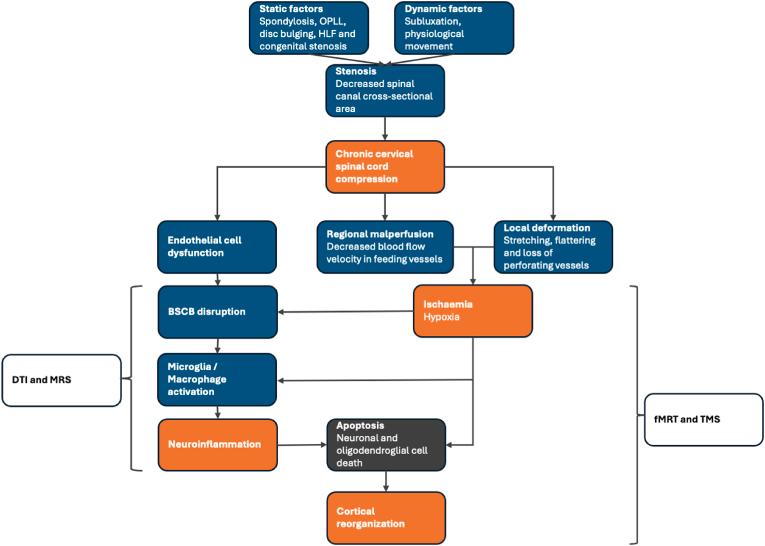
Conventional MRI (T1 and T2-weighted sequences) is the standard for diagnosing spinal cord injuries but often lacks specificity, showing limited correlation with microstructural changes and function. This creates a diagnostic gap, especially in patients with mild or ambiguous symptoms, delaying early intervention.

RESEARCH QUESTION

Can advanced MRI techniques-such as quantitative MRI (qMRI), functional MRI (fMRI), Magnetic Resonance Spectroscopy (MRS), and Transmagnetic Stimulation (TMS)-address the limitations of conventional MRI by providing enhanced diagnostic metrics and biomarkers of spinal cord integrity?

MATERIAL AND METHODS

This study reviews advanced MRI modalities and their potential to provide quantifiable insights into spinal cord microstructure and function. It also explores the role of artificial intelligence (AI) in analyzing complex datasets to support more comprehensive diagnostics.

RESULTS

Advanced MRI techniques show promise in improving diagnostic accuracy and enabling individualized prognostic assessments. Parameters specific to each modality could serve as biomarkers for injury extent and neurological recovery, supporting their potential as clinical endpoints in therapy trials.

DISCUSSION AND CONCLUSION

These advanced imaging techniques, combined with AI for data integration, offer a transformative potential for personalized diagnostics in spinal cord injury. Yet, significant technical and validation challenges remain, requiring large, multicenter studies to confirm their effectiveness and enable clinical application. Successfully addressing these challenges could close the diagnostic gap, optimize patient outcomes, and redefine spinal cord injury management.

摘要

引言

传统的磁共振成像(T1加权和T2加权序列)是诊断脊髓损伤的标准方法,但往往缺乏特异性,与微观结构变化和功能的相关性有限。这就造成了诊断上的差距,尤其是在症状轻微或不明确的患者中,会延迟早期干预。

研究问题

先进的磁共振成像技术,如定量磁共振成像(qMRI)、功能磁共振成像(fMRI)、磁共振波谱(MRS)和经磁刺激(TMS),能否通过提供增强的诊断指标和脊髓完整性生物标志物来解决传统磁共振成像的局限性?

材料与方法

本研究回顾了先进的磁共振成像模式及其对脊髓微观结构和功能提供可量化见解的潜力。它还探讨了人工智能(AI)在分析复杂数据集以支持更全面诊断方面的作用。

结果

先进的磁共振成像技术在提高诊断准确性和实现个性化预后评估方面显示出前景。每种模式特有的参数可作为损伤程度和神经恢复的生物标志物,支持它们作为治疗试验临床终点的潜力。

讨论与结论

这些先进的成像技术,结合人工智能进行数据整合,为脊髓损伤的个性化诊断提供了变革性潜力。然而,重大的技术和验证挑战仍然存在,需要大型多中心研究来证实其有效性并实现临床应用。成功应对这些挑战可以弥合诊断差距,优化患者预后,并重新定义脊髓损伤的管理。

https://cdn.ncbi.nlm.nih.gov/pmc/blobs/460b/12150167/26d12d22e0d5/gr4.jpg
https://cdn.ncbi.nlm.nih.gov/pmc/blobs/460b/12150167/0754b472a4ca/gr1.jpg
https://cdn.ncbi.nlm.nih.gov/pmc/blobs/460b/12150167/c0cda7de9bff/gr2.jpg
https://cdn.ncbi.nlm.nih.gov/pmc/blobs/460b/12150167/523c71718560/gr3.jpg
https://cdn.ncbi.nlm.nih.gov/pmc/blobs/460b/12150167/26d12d22e0d5/gr4.jpg
https://cdn.ncbi.nlm.nih.gov/pmc/blobs/460b/12150167/0754b472a4ca/gr1.jpg
https://cdn.ncbi.nlm.nih.gov/pmc/blobs/460b/12150167/c0cda7de9bff/gr2.jpg
https://cdn.ncbi.nlm.nih.gov/pmc/blobs/460b/12150167/523c71718560/gr3.jpg
https://cdn.ncbi.nlm.nih.gov/pmc/blobs/460b/12150167/26d12d22e0d5/gr4.jpg

相似文献

1
Closing the diagnostic gap: A narrative review of recent advances in functional MRI diagnostics in spinal cord injury.缩小诊断差距:脊髓损伤功能磁共振成像诊断最新进展的叙述性综述
Brain Spine. 2025 May 15;5:104283. doi: 10.1016/j.bas.2025.104283. eCollection 2025.
2
Translating state-of-the-art spinal cord MRI techniques to clinical use: A systematic review of clinical studies utilizing DTI, MT, MWF, MRS, and fMRI.将最先进的脊髓磁共振成像技术应用于临床:对利用扩散张量成像(DTI)、磁化传递成像(MT)、髓鞘水分数成像(MWF)、磁共振波谱成像(MRS)和功能磁共振成像(fMRI)的临床研究的系统评价
Neuroimage Clin. 2015 Dec 4;10:192-238. doi: 10.1016/j.nicl.2015.11.019. eCollection 2016.
3
Spinal cord metrics derived from diffusion MRI: improvement in prognostication in cervical spondylotic myelopathy compared with conventional MRI.基于弥散 MRI 的脊髓测量学:与常规 MRI 相比,在预测颈椎脊髓病中的改善。
J Neurosurg Spine. 2024 Jul 26;41(5):639-647. doi: 10.3171/2024.4.SPINE24107. Print 2024 Nov 1.
4
Correlation of magnetic resonance diffusion tensor imaging and clinical findings of cervical myelopathy.磁共振弥散张量成像与颈椎病临床相关性研究。
Spine J. 2013 Aug;13(8):867-76. doi: 10.1016/j.spinee.2013.02.005. Epub 2013 Mar 21.
5
Magnetic Resonance Imaging Application in the Area of Mild and Acute Traumatic Brain Injury: Implications for Diagnostic Markers?磁共振成像在轻度和急性创伤性脑损伤领域的应用:对诊断标志物有何启示?
6
Clinical and Research MRI Techniques for Assessing Spinal Cord Integrity in Degenerative Cervical Myelopathy-A Scoping Review.评估退行性颈椎脊髓病中脊髓完整性的临床与研究性磁共振成像技术——一项范围综述
Biomedicines. 2022 Oct 18;10(10):2621. doi: 10.3390/biomedicines10102621.
7
Evaluating tissue injury in cervical spondylotic myelopathy with spinal cord MRI: a systematic review.评估脊髓型颈椎病的脊髓 MRI 组织损伤:系统评价。
Eur Spine J. 2024 Jan;33(1):133-154. doi: 10.1007/s00586-023-07990-0. Epub 2023 Nov 5.
8
Quantitative MRI of rostral spinal cord and brain regions is predictive of functional recovery in acute spinal cord injury.磁共振成像定量分析颈髓和脑区可预测急性脊髓损伤的功能恢复。
Neuroimage Clin. 2018 Aug 19;20:556-563. doi: 10.1016/j.nicl.2018.08.026. eCollection 2018.
9
Comparison of Acute Diffusion Tensor Imaging and Conventional Magnetic Resonance Parameters in Predicting Long-Term Outcome after Blunt Cervical Spinal Cord Injury.比较急性弥散张量成像与常规磁共振参数在预测钝性颈脊髓损伤后长期预后中的作用。
J Neurotrauma. 2020 Feb 1;37(3):458-465. doi: 10.1089/neu.2019.6394. Epub 2019 Aug 2.
10
Enhancing Preoperative Diagnosis of Subscapular Muscle Injuries with Shoulder MRI-based Multimodal Radiomics.基于肩部MRI的多模态放射组学增强肩胛下肌损伤的术前诊断
Acad Radiol. 2025 Feb;32(2):907-915. doi: 10.1016/j.acra.2024.09.049. Epub 2024 Oct 5.

引用本文的文献

1
Emerging advances in spinal cord injury: An introductory overview.脊髓损伤的新进展:概述
Brain Spine. 2025 Jun 25;5:104307. doi: 10.1016/j.bas.2025.104307. eCollection 2025.

本文引用的文献

1
Artificial Intelligence in Spinal Imaging and Patient Care: A Review of Recent Advances.脊柱成像与患者护理中的人工智能:近期进展综述
Neurospine. 2024 Jun;21(2):474-486. doi: 10.14245/ns.2448388.194. Epub 2024 Jun 30.
2
Artificial Intelligence in Spine Surgery.人工智能在脊柱外科中的应用。
Neurosurg Clin N Am. 2024 Apr;35(2):253-262. doi: 10.1016/j.nec.2023.11.001. Epub 2023 Nov 29.
3
Machine Learning and Deep Learning in Spinal Injury: A Narrative Review of Algorithms in Diagnosis and Prognosis.机器学习与深度学习在脊髓损伤中的应用:诊断与预后算法的叙述性综述
J Clin Med. 2024 Jan 25;13(3):705. doi: 10.3390/jcm13030705.
4
External validation of AI models in health should be replaced with recurring local validation.健康领域人工智能模型的外部验证应由定期的本地验证取而代之。
Nat Med. 2023 Nov;29(11):2686-2687. doi: 10.1038/s41591-023-02540-z.
5
The current state of spinal cord functional magnetic resonance imaging and its application in clinical research.脊髓功能磁共振成像的现状及其在临床研究中的应用。
J Neuroimaging. 2023 Nov-Dec;33(6):877-888. doi: 10.1111/jon.13158. Epub 2023 Sep 23.
6
Denoising of diffusion MRI in the cervical spinal cord - effects of denoising strategy and acquisition on intra-cord contrast, signal modeling, and feature conspicuity.颈脊髓扩散 MRI 的去噪 - 去噪策略和采集对脊髓内对比度、信号建模和特征显著性的影响。
Neuroimage. 2023 Feb 1;266:119826. doi: 10.1016/j.neuroimage.2022.119826. Epub 2022 Dec 18.
7
Utility of transcranial magnetic stimulation in the assessment of spinal cord injury: Current status and future directions.经颅磁刺激在脊髓损伤评估中的应用:现状与未来方向
Front Rehabil Sci. 2022 Oct 5;3:1005111. doi: 10.3389/fresc.2022.1005111. eCollection 2022.
8
Generic acquisition protocol for quantitative MRI of the spinal cord.脊髓定量 MRI 的通用采集协议。
Nat Protoc. 2021 Oct;16(10):4611-4632. doi: 10.1038/s41596-021-00588-0. Epub 2021 Aug 16.
9
Open-access quantitative MRI data of the spinal cord and reproducibility across participants, sites and manufacturers.脊髓开放式获取定量 MRI 数据及其在参与者、地点和制造商之间的可重复性。
Sci Data. 2021 Aug 16;8(1):219. doi: 10.1038/s41597-021-00941-8.
10
Key Principles of Clinical Validation, Device Approval, and Insurance Coverage Decisions of Artificial Intelligence.人工智能临床验证、器械审批和保险覆盖决策的关键原则。
Korean J Radiol. 2021 Mar;22(3):442-453. doi: 10.3348/kjr.2021.0048.