Suppr超能文献

内皮细胞CLEC5A导致屏障功能障碍和血管渗漏,这是细菌性肺炎和脓毒症中肺损伤的原因。

Endothelial CLEC5A drives barrier dysfunction and vascular leakage responsible for lung injury in bacterial pneumonia and sepsis.

作者信息

Zhang Tie-Ning, Huang Xin-Mei, Goodwin Julie E, Wen Ri, Liu Yong-Ping, Yang Yu-Hang, Zhang Tao, Zheng Yue, Chen An-Yu, Hao Peng-Hui, Tong Xiao-Xu, Yang Ni, Liu Chun-Feng

机构信息

Department of Pediatrics, Shengjing Hospital of China Medical University, Shenyang 110004, China.

Department of Endocrinology, Shanghai Fifth People's Hospital, Fudan University, Shanghai 200240, China.

出版信息

Sci Adv. 2025 Jun 13;11(24):eadt7589. doi: 10.1126/sciadv.adt7589. Epub 2025 Jun 11.

Abstract

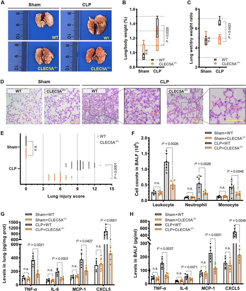
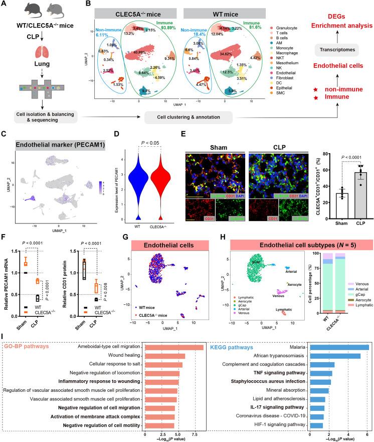
Endothelial barrier dysfunction and the resulting vascular injury are responsible for multiorgan failure in sepsis. Myeloid C-type lectin domain family 5 member A (CLEC5A) is a pattern recognition receptor involved in host defense against infection. Mice lacking CLEC5A were resistant to cecal ligation and puncture (CLP)-induced polymicrobial sepsis and lipopolysaccharide (LPS)-induced endotoxemia, as observed by decreased mortality. Single-cell RNA sequencing revealed transcriptomic heterogeneity of vascular endothelial cells in CLEC5A-deficient lungs following CLP. Endothelial-specific knockdown of CLEC5A improved survival of CLP-challenged mice, which was completely ineffective with reexpression of endothelial CLEC5A. The survival benefits were attributed to alleviated inflammatory storm and vascular leakage. Furthermore, endothelial CLEC5A deficiency protected mice against -induced pneumonia. In vitro, CLEC5A deletion maintained trans-endothelial electrical resistance, and inhibited adhesion and trans-endothelial migration of monocytes/neutrophils under LPS stimulation. The study unveils the importance of CLEC5A in regulating endothelial barrier function and suggests endothelial CLEC5A as a therapeutic target for pneumonia or sepsis-causing bacterial infection.

摘要

内皮屏障功能障碍及由此导致的血管损伤是脓毒症多器官功能衰竭的原因。髓样C型凝集素结构域家族5成员A(CLEC5A)是一种参与宿主抗感染防御的模式识别受体。如观察到死亡率降低所示,缺乏CLEC5A的小鼠对盲肠结扎穿孔(CLP)诱导的多微生物脓毒症和脂多糖(LPS)诱导的内毒素血症具有抗性。单细胞RNA测序揭示了CLP后CLEC5A缺陷型肺中血管内皮细胞的转录组异质性。内皮细胞特异性敲低CLEC5A可提高CLP攻击小鼠的存活率,而内皮CLEC5A的重新表达则完全无效。存活益处归因于炎症风暴和血管渗漏的减轻。此外,内皮CLEC5A缺陷可保护小鼠免受诱导的肺炎。在体外,CLEC5A缺失维持了跨内皮电阻,并在LPS刺激下抑制了单核细胞/中性粒细胞的黏附和跨内皮迁移。该研究揭示了CLEC5A在调节内皮屏障功能中的重要性,并表明内皮CLEC5A作为肺炎或脓毒症引起的细菌感染的治疗靶点。

https://cdn.ncbi.nlm.nih.gov/pmc/blobs/a7b5/12154197/c4da310c3a4e/sciadv.adt7589-f1.jpg

文献AI研究员

20分钟写一篇综述,助力文献阅读效率提升50倍。

立即体验

用中文搜PubMed

大模型驱动的PubMed中文搜索引擎

马上搜索

文档翻译

学术文献翻译模型,支持多种主流文档格式。

立即体验