• 文献检索
  • 文档翻译
  • 深度研究
  • 学术资讯
  • Suppr Zotero 插件Zotero 插件
  • 邀请有礼
  • 套餐&价格
  • 历史记录
应用&插件
Suppr Zotero 插件Zotero 插件浏览器插件Mac 客户端Windows 客户端微信小程序
定价
高级版会员购买积分包购买API积分包
服务
文献检索文档翻译深度研究API 文档MCP 服务
关于我们
关于 Suppr公司介绍联系我们用户协议隐私条款
关注我们

Suppr 超能文献

核心技术专利:CN118964589B侵权必究
粤ICP备2023148730 号-1Suppr @ 2026

文献检索

告别复杂PubMed语法,用中文像聊天一样搜索,搜遍4000万医学文献。AI智能推荐,让科研检索更轻松。

立即免费搜索

文件翻译

保留排版,准确专业,支持PDF/Word/PPT等文件格式,支持 12+语言互译。

免费翻译文档

深度研究

AI帮你快速写综述,25分钟生成高质量综述,智能提取关键信息,辅助科研写作。

立即免费体验

白斑综合征病毒即刻早期蛋白(wsv100)拮抗NF-κB信号通路以抑制对虾的先天免疫反应。

White spot syndrome virus immediate-early protein (wsv100) antagonizes the NF-κB pathway to inhibit innate immune response in shrimp.

作者信息

Xiao Bang, Kang Fang, Li Qianqian, Pan Junming, Wang Yue, He Jianguo, Li Chaozheng

机构信息

School of Marine Sciences, Sun Yat-sen University, State Key Laboratory of Biocontrol/Southern Marine Science and Engineering Guangdong Laboratory (Zhuhai), Guangzhou, P. R. China.

Guangdong Provincial Key Laboratory of Marine Resources and Coastal Engineering/Guangdong Provincial Key Laboratory for Aquatic Economic Animals, School of Life Sciences, Sun Yat-sen University, Guangzhou, P. R. China.

出版信息

PLoS Pathog. 2025 Jun 12;21(6):e1012828. doi: 10.1371/journal.ppat.1012828. eCollection 2025 Jun.

DOI:10.1371/journal.ppat.1012828
PMID:40504857
原文链接:https://pmc.ncbi.nlm.nih.gov/articles/PMC12187017/
Abstract

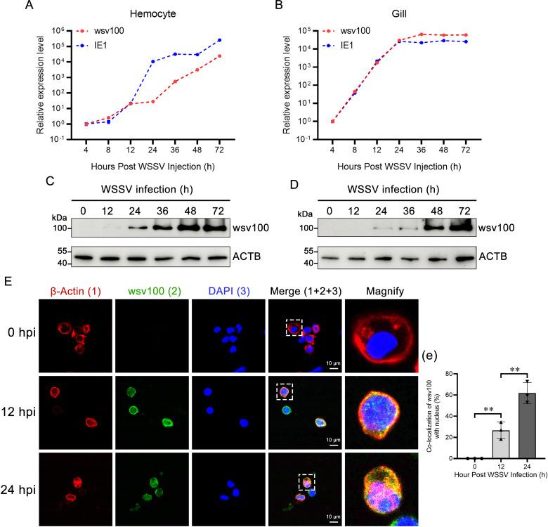
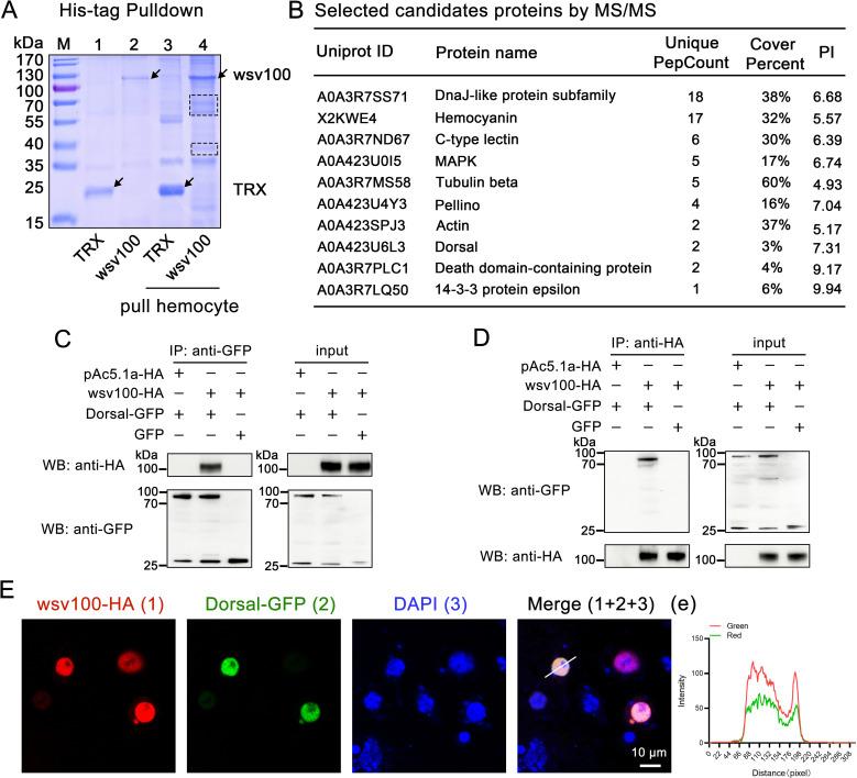
Viruses have evolved sophisticated strategies to evade host immune defenses, often targeting conserved signaling pathways. In shrimp, the NF-κB signaling pathway is crucial for antiviral immunity, yet its regulation during White Spot Syndrome Virus (WSSV) infection remains poorly understood. Here, we identify and characterize wsv100, an immediate-early (IE) protein of WSSV, as a key antagonist of the NF-κB pathway. wsv100 interacts directly with the transcription factor Dorsal, preventing Dorsal phosphorylation by Pelle kinase. This inhibition suppresses Dorsal's nuclear translocation and downstream expression of antimicrobial peptides (AMPs), essential for antiviral defense. Knockdown of wsv100 reduced WSSV replication, increased Dorsal phosphorylation, and enhanced AMP expression, leading to higher survival rates in infected shrimp. Conversely, wsv100 overexpression promoted WSSV replication and AMPs suppression. These findings reveal a novel immune evasion mechanism by which WSSV subverts the NF-κB pathway and highlight the evolutionary arms race between hosts and viruses. This study enhances our understanding of host-virus interactions and offers potential targets for antiviral strategies in shrimp aquaculture.

摘要

病毒已经进化出复杂的策略来逃避宿主的免疫防御,通常针对保守的信号通路。在对虾中,NF-κB信号通路对抗病毒免疫至关重要,但其在白斑综合征病毒(WSSV)感染期间的调控仍知之甚少。在这里,我们鉴定并表征了WSSV的一种早期即刻(IE)蛋白wsv100,它是NF-κB通路的关键拮抗剂。wsv100直接与转录因子Dorsal相互作用,并阻止Pelle激酶介导的Dorsal磷酸化。这种抑制作用抑制了Dorsal的核转位以及抗菌肽(AMPs)的下游表达,而抗菌肽是抗病毒防御所必需的。敲低wsv100可减少WSSV复制,增加Dorsal磷酸化,并增强AMPs表达,从而提高感染对虾的存活率。相反,wsv100过表达促进WSSV复制并抑制AMPs。这些发现揭示了一种新的免疫逃避机制,通过该机制WSSV颠覆了NF-κB通路,并突出了宿主与病毒之间的进化军备竞赛。这项研究增进了我们对宿主-病毒相互作用的理解,并为对虾养殖中的抗病毒策略提供了潜在靶点。

https://cdn.ncbi.nlm.nih.gov/pmc/blobs/b11c/12187017/725ca06c67c2/ppat.1012828.g008.jpg
https://cdn.ncbi.nlm.nih.gov/pmc/blobs/b11c/12187017/27e8ac3dd4c6/ppat.1012828.g001.jpg
https://cdn.ncbi.nlm.nih.gov/pmc/blobs/b11c/12187017/23979187cf8a/ppat.1012828.g002.jpg
https://cdn.ncbi.nlm.nih.gov/pmc/blobs/b11c/12187017/3a85e58996fd/ppat.1012828.g003.jpg
https://cdn.ncbi.nlm.nih.gov/pmc/blobs/b11c/12187017/69902c998cd1/ppat.1012828.g004.jpg
https://cdn.ncbi.nlm.nih.gov/pmc/blobs/b11c/12187017/40dd45f60cde/ppat.1012828.g006.jpg
https://cdn.ncbi.nlm.nih.gov/pmc/blobs/b11c/12187017/67adc8b407b0/ppat.1012828.g007.jpg
https://cdn.ncbi.nlm.nih.gov/pmc/blobs/b11c/12187017/725ca06c67c2/ppat.1012828.g008.jpg
https://cdn.ncbi.nlm.nih.gov/pmc/blobs/b11c/12187017/27e8ac3dd4c6/ppat.1012828.g001.jpg
https://cdn.ncbi.nlm.nih.gov/pmc/blobs/b11c/12187017/23979187cf8a/ppat.1012828.g002.jpg
https://cdn.ncbi.nlm.nih.gov/pmc/blobs/b11c/12187017/3a85e58996fd/ppat.1012828.g003.jpg
https://cdn.ncbi.nlm.nih.gov/pmc/blobs/b11c/12187017/69902c998cd1/ppat.1012828.g004.jpg
https://cdn.ncbi.nlm.nih.gov/pmc/blobs/b11c/12187017/40dd45f60cde/ppat.1012828.g006.jpg
https://cdn.ncbi.nlm.nih.gov/pmc/blobs/b11c/12187017/67adc8b407b0/ppat.1012828.g007.jpg
https://cdn.ncbi.nlm.nih.gov/pmc/blobs/b11c/12187017/725ca06c67c2/ppat.1012828.g008.jpg

相似文献

1
White spot syndrome virus immediate-early protein (wsv100) antagonizes the NF-κB pathway to inhibit innate immune response in shrimp.白斑综合征病毒即刻早期蛋白(wsv100)拮抗NF-κB信号通路以抑制对虾的先天免疫反应。
PLoS Pathog. 2025 Jun 12;21(6):e1012828. doi: 10.1371/journal.ppat.1012828. eCollection 2025 Jun.
2
TNF-Receptor-Associated Factor 3 in Restricts White Spot Syndrome Virus Infection Through the IRF-Vago Antiviral Pathway.TNF 受体相关因子 3 通过 IRF-Vago 抗病毒途径限制白斑综合征病毒感染。
Front Immunol. 2020 Sep 11;11:2110. doi: 10.3389/fimmu.2020.02110. eCollection 2020.
3
A MicroRNA Screen Identifies the Wnt Signaling Pathway as a Regulator of the Interferon Response during Flavivirus Infection.一项微小RNA筛选确定Wnt信号通路是黄病毒感染期间干扰素反应的调节因子。
J Virol. 2017 Mar 29;91(8). doi: 10.1128/JVI.02388-16. Print 2017 Apr 15.
4
The Two NF-κB Pathways Regulating Bacterial and WSSV Infection of Shrimp.两种 NF-κB 通路调控虾的细菌和 WSSV 感染。
Front Immunol. 2019 Jul 30;10:1785. doi: 10.3389/fimmu.2019.01785. eCollection 2019.
5
RPS27, a sORF-Encoded Polypeptide, Functions Antivirally by Activating the NF-κB Pathway and Interacting With Viral Envelope Proteins in Shrimp.RPS27,一种 sORF 编码的多肽,通过激活 NF-κB 通路和与虾的病毒包膜蛋白相互作用发挥抗病毒作用。
Front Immunol. 2019 Dec 17;10:2763. doi: 10.3389/fimmu.2019.02763. eCollection 2019.
6
The shrimp IKK-NF-κB signaling pathway regulates antimicrobial peptide expression and may be subverted by white spot syndrome virus to facilitate viral gene expression.虾类 IKK-NF-κB 信号通路调控抗菌肽表达,而白斑综合征病毒可能会对其进行颠覆,从而促进病毒基因表达。
Cell Mol Immunol. 2013 Sep;10(5):423-36. doi: 10.1038/cmi.2013.30. Epub 2013 Aug 19.
7
Identification of two p53 isoforms from Litopenaeus vannamei and their interaction with NF-κB to induce distinct immune response.从凡纳滨对虾中鉴定出两种 p53 同工型,并研究它们与 NF-κB 的相互作用以诱导不同的免疫反应。
Sci Rep. 2017 Mar 31;7:45821. doi: 10.1038/srep45821.
8
The white spot syndrome virus hijacks the expression of the Penaeus vannamei Toll signaling pathway to evade host immunity and facilitate its replication.白斑综合征病毒劫持凡纳滨对虾 Toll 信号通路的表达,以逃避宿主免疫并促进其复制。
Fish Shellfish Immunol. 2019 Sep;92:905-912. doi: 10.1016/j.fsi.2019.07.026. Epub 2019 Jul 11.
9
Modulation of the unfolded protein response by white spot syndrome virus via wsv406 targeting BiP to facilitate viral replication.白斑综合征病毒通过靶向BiP的wsv406调节未折叠蛋白反应以促进病毒复制。
Virol Sin. 2024 Dec;39(6):938-950. doi: 10.1016/j.virs.2024.10.005. Epub 2024 Oct 28.
10
RNAi screening identifies a new Toll from shrimp Litopenaeus vannamei that restricts WSSV infection through activating Dorsal to induce antimicrobial peptides.RNAi 筛选鉴定出一种来自南美白对虾的新 Toll,它通过激活 Dorsal 诱导抗菌肽来限制 WSSV 感染。
PLoS Pathog. 2018 Sep 26;14(9):e1007109. doi: 10.1371/journal.ppat.1007109. eCollection 2018 Sep.

本文引用的文献

1
Febrile Temperature Acts through HSP70-Toll4 Signaling to Improve Shrimp Resistance to White Spot Syndrome Virus.发热通过 HSP70-Toll4 信号转导提高对虾对白斑综合征病毒的抗性。
J Immunol. 2024 Oct 15;213(8):1187-1201. doi: 10.4049/jimmunol.2400240.
2
Nucleic Acid Sensing by STING Induces an IFN-like Antiviral Response in a Marine Invertebrate.STING 通过感应核酸在海洋无脊椎动物中诱导 IFN 样抗病毒反应。
J Immunol. 2024 Jun 15;212(12):1945-1957. doi: 10.4049/jimmunol.2300669.
3
From periphery to center stage: 50 years of advancements in innate immunity.
从边缘到中心舞台:先天免疫 50 年的进展。
Cell. 2024 Apr 25;187(9):2030-2051. doi: 10.1016/j.cell.2024.03.036.
4
Maintenance of persistent transmission of a plant arbovirus in its insect vector mediated by the Toll-Dorsal immune pathway.通过 Toll-Dorsal 免疫途径维持植物虫媒病毒在其昆虫媒介中的持续传播。
Proc Natl Acad Sci U S A. 2024 Apr 2;121(14):e2315982121. doi: 10.1073/pnas.2315982121. Epub 2024 Mar 27.
5
SARS-CoV-2 Nsp8 suppresses MDA5 antiviral immune responses by impairing TRIM4-mediated K63-linked polyubiquitination.SARS-CoV-2 Nsp8 通过抑制 TRIM4 介导的 K63 链接多泛素化来抑制 MDA5 抗病毒免疫反应。
PLoS Pathog. 2023 Nov 13;19(11):e1011792. doi: 10.1371/journal.ppat.1011792. eCollection 2023 Nov.
6
Identification of a Double-β-Defensin with Multiple Antimicrobial Activities in a Marine Invertebrate.鉴定一种海洋无脊椎动物中的双β-防御素,其具有多种抗菌活性。
J Immunol. 2023 May 1;210(9):1324-1337. doi: 10.4049/jimmunol.2200817.
7
Signaling events induced by lipopolysaccharide-activated Toll in response to bacterial infection in shrimp.脂多糖激活的 Toll 感应虾类细菌感染引发的信号事件。
Front Immunol. 2023 Feb 3;14:1119879. doi: 10.3389/fimmu.2023.1119879. eCollection 2023.
8
An AhR-Caspase Axis Mediated Antiviral Apoptosis in an Arthropod.节肢动物内 AhR-Caspase 轴介导的抗病毒细胞凋亡
J Immunol. 2022 Nov 15;209(10):2022-2032. doi: 10.4049/jimmunol.2200013.
9
The Drosophila Toll Pathway in Innate Immunity: from the Core Pathway toward Effector Functions.果蝇 Toll 途径在先天免疫中的作用:从核心途径到效应功能。
J Immunol. 2022 Nov 15;209(10):1817-1825. doi: 10.4049/jimmunol.2200476.
10
Stimulator of interferon genes defends against bacterial infection IKKβ-mediated Relish activation in shrimp.干扰素基因刺激物防御虾中 IKKβ 介导的 Relish 激活以抵抗细菌感染。
Front Immunol. 2022 Aug 19;13:977327. doi: 10.3389/fimmu.2022.977327. eCollection 2022.