Suppr超能文献

以FOS作为邓氏养心汤治疗心肌梗死生物标志物的基于系统生物学的分析

FOS as a biomarker for myocardial infarction treatment with Deng's Yangxin Decoction: a systems biology-based analysis.

作者信息

Fang Junfeng, Wu Wei, He Weifeng, Wang Lin, Liu Shiyi

机构信息

Department of Emergency Medicine, First Affiliated Hospital of Guangzhou University of Chinese Medicine, Guangzhou, China.

Department of Cardiovascular Medicine, First Affiliated Hospital of Guangzhou University of Chinese Medicine, Guangzhou, China.

出版信息

Front Cardiovasc Med. 2025 May 30;12:1488684. doi: 10.3389/fcvm.2025.1488684. eCollection 2025.

Abstract

BACKGROUND

Deng's Yangxin Decoction (DYX) is a Chinese herbal formula used in clinical practice to treat patients with myocardial infarction (MI). However, its underlying mechanism remains unclear.

OBJECTIVE

This study aims to explore potential biomarkers and associated mechanisms of DYX for MI.

METHODS

Therapeutic targets for DYX were obtained based on the Traditional Chinese Medicine Systems Pharmacology Database and Analysis Platform, Traditional Chinese Medicine Integrated Database, and UniProt databases. Key targets were screened using topological analysis. Differentially expressed genes (DEGs) between MI patients and controls were obtained using open-source datasets. Weighted gene co-expression network analysis (WGCNA) was utilized to screen MI-related genes in the expression array. Hub biomarkers were determined by intersecting DEGs, protein-protein interaction networks, and WGCNA results. Molecular docking validated interactions between DYX components and hub biomarkers. Immune infiltration was assessed via CIBERSORT. Single-cell RNA sequencing analyzed hub biomarker expression in coronary plaques.

RESULTS

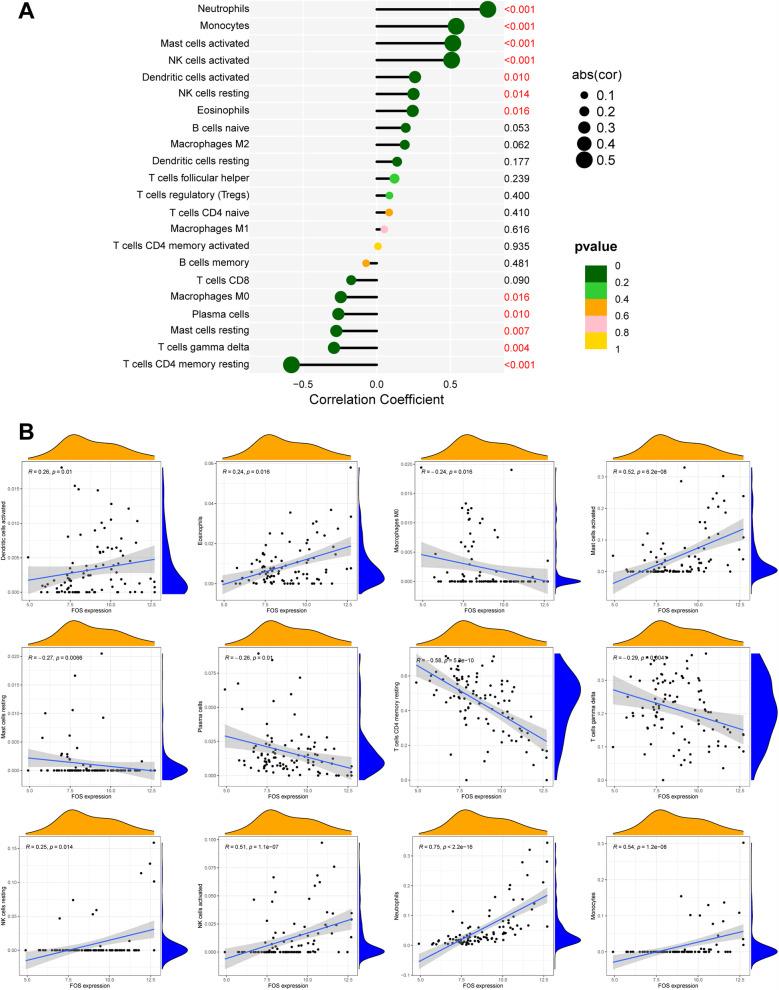
FOS was a core biomarker for DYX for MI. Molecular docking confirmed strong binding affinities between quercetin/baicalein and FOS. In addition, high expression of FOS was associated with immune infiltration of neutrophils, activated mast cells, activated dendritic cells, monocytes, and NK cells. FOS was also found to be expressed at high levels in mast and dendritic cells, monocytes, and some T cells in coronary plaques.

CONCLUSION

FOS is a target of DYX for the treatment of MI, and the mechanism of action may be related to the modulation of immune infiltration.

摘要

背景

邓氏养心汤(DYX)是一种在临床实践中用于治疗心肌梗死(MI)患者的中药方剂。然而,其潜在机制仍不清楚。

目的

本研究旨在探索DYX治疗MI的潜在生物标志物及相关机制。

方法

基于中药系统药理学数据库与分析平台、中药综合数据库和UniProt数据库获得DYX的治疗靶点。使用拓扑分析筛选关键靶点。利用开源数据集获取MI患者与对照组之间的差异表达基因(DEG)。采用加权基因共表达网络分析(WGCNA)在表达阵列中筛选与MI相关的基因。通过将DEG、蛋白质-蛋白质相互作用网络和WGCNA结果相交来确定核心生物标志物。分子对接验证了DYX成分与核心生物标志物之间的相互作用。通过CIBERSORT评估免疫浸润。单细胞RNA测序分析核心生物标志物在冠状动脉斑块中的表达。

结果

FOS是DYX治疗MI的核心生物标志物。分子对接证实槲皮素/黄芩素与FOS之间具有很强的结合亲和力。此外,FOS的高表达与中性粒细胞、活化肥大细胞、活化树突状细胞、单核细胞和自然杀伤细胞的免疫浸润有关。还发现FOS在冠状动脉斑块中的肥大细胞、树突状细胞、单核细胞和一些T细胞中高表达。

结论

FOS是DYX治疗MI的靶点,其作用机制可能与免疫浸润的调节有关。

https://cdn.ncbi.nlm.nih.gov/pmc/blobs/0ef1/12163015/1ecdcd664b5e/fcvm-12-1488684-g001.jpg

文献检索

告别复杂PubMed语法,用中文像聊天一样搜索,搜遍4000万医学文献。AI智能推荐,让科研检索更轻松。

立即免费搜索

文件翻译

保留排版,准确专业,支持PDF/Word/PPT等文件格式,支持 12+语言互译。

免费翻译文档

深度研究

AI帮你快速写综述,25分钟生成高质量综述,智能提取关键信息,辅助科研写作。

立即免费体验