Wang Mingshuang, Pang Liwei, Sun Yingjie, Han Jingjing, Fan Jiani, Shen Wenhui, Hu Xiaonan, Yang Bingqian, Ning Haoming, Kong Yanan, Li Duo, Zhao Wenshan, Shi Ranran, Ran Ling, Qi Yuanming, Wu Yahong
School of Life Sciences, Zhengzhou University, Zhengzhou 450001, China.
School of Life Sciences, Zhengzhou University, Zhengzhou 450001, China; Henan Key Laboratory of Bioactive Macromolecules, Zhengzhou University, Zhengzhou 450001, China; International Joint Laboratory for Protein and Peptide Drugs of Henan Province, Zhengzhou University, Zhengzhou 450001, China.
Neoplasia. 2025 Jun 23;67:101200. doi: 10.1016/j.neo.2025.101200.
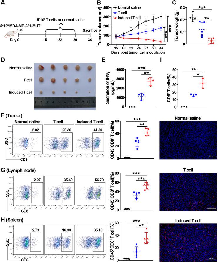
Endocrine therapy has shown significant clinical efficacy in estrogen receptor alpha (ERα)-positive breast cancer management, but the emergence of therapy-resistant mutations significantly undermines treatment outcomes, frequently leading to disease progression and metastasis. Among these resistance mechanisms, mutations in the ESR1 gene are particularly prevalent, detectable in 76% of endocrine therapy-resistant tumor specimens. The identification of immunogenic neoepitopes derived from mutant ESR1 offers a promising therapeutic avenue for patients with endocrine therapy-resistant breast cancer. In this study, we systematically investigated the mutational landscape of ESR1 across various cancer types, with particular emphasis on mutation frequency and spectrum analysis. Our findings revealed that non-synonymous ESR1 mutations predominantly occurred in breast cancer, clustering at four distinct hotspot sites: K303, E380, Y537 and D538. We further characterized the mutation prevalence at these hotspots across different breast cancer subtypes. Through comprehensive screening, we identified eight human leukocyte antigen (HLA)-A0201 restricted immunogenic neoepitopes derived from ESR1 hotspot mutations. These neoepitopes demonstrated the capacity to elicit specific cytotoxic T lymphocytes (CTLs) responses both in vitro and in vivo. The induced CTLs exhibited specific recognition and cytotoxic activity against both T2A2 cells loaded with mutant neoepitopes and HLA-A0201-positive breast cancer cells transfected with minigene encoding mutant neoepitopes. Notably, adoptive transfer of T cells primed with a peptide pool containing these eight neoepitopes significantly suppressed tumor growth and enhanced CD8 T cells infiltration within tumor tissue. These findings suggest that the identified neoepitopes represent promising candidates for the development of tumor shared neoantigen vaccines.
内分泌治疗在雌激素受体α(ERα)阳性乳腺癌的治疗中已显示出显著的临床疗效,但治疗抗性突变的出现严重影响了治疗效果,常常导致疾病进展和转移。在这些抗性机制中,ESR1基因的突变尤为普遍,在76%的内分泌治疗抗性肿瘤标本中均可检测到。鉴定源自突变ESR1的免疫原性新表位为内分泌治疗抗性乳腺癌患者提供了一条有前景的治疗途径。在本研究中,我们系统地研究了ESR1在各种癌症类型中的突变情况,特别着重于突变频率和谱分析。我们的研究结果表明,非同义ESR1突变主要发生在乳腺癌中,集中在四个不同的热点位点:K303、E380、Y537和D538。我们进一步表征了这些热点在不同乳腺癌亚型中的突变发生率。通过全面筛选,我们鉴定出了八个源自ESR1热点突变的人类白细胞抗原(HLA)-A0201限制性免疫原性新表位。这些新表位在体外和体内均显示出引发特异性细胞毒性T淋巴细胞(CTL)反应的能力。诱导产生的CTL对负载有突变新表位的T2A2细胞以及转染了编码突变新表位小基因的HLA-A0201阳性乳腺癌细胞均表现出特异性识别和细胞毒性活性。值得注意的是,用包含这八个新表位的肽池致敏的T细胞的过继转移显著抑制了肿瘤生长,并增强了肿瘤组织内CD8 T细胞的浸润。这些研究结果表明,所鉴定的新表位是开发肿瘤共享新抗原疫苗的有前景候选物。