Suppr超能文献

骨髓间充质干细胞通过REDD1/自噬途径减轻肝星状细胞激活和肝纤维化。

Bone mesenchymal stem cells attenuate hepatic stellate cell activation and liver fibrosis through REDD1/autophagy pathway.

作者信息

Huang Tingjuan, Nie Lina, Diao Haichao, Shang Ziyi, Shuai Qizhi, Xu Jun, Xie Jun

机构信息

Department of Hepatopancreatobiliary Surgery, The First Hospital of Shanxi Medical University, Taiyuan 030001, People's Republic of China.

Department of Biochemistry and Molecular Biology, Shanxi Key Laboratory of Birth Defect and Cell Regeneration, MOE Key Laboratory of Coal Environmental Pathogenicity and Prevention, Shanxi Medical University, Taiyuan 030001, People's Republic of China.

出版信息

Stem Cells Transl Med. 2025 Jun 25;14(7). doi: 10.1093/stcltm/szaf023.

Abstract

BACKGROUND

Bone mesenchymal stem cells (BMSCs) have demonstrated therapeutic potential in attenuating liver fibrosis. However, the precise molecular targets through which BMSCs regulate hepatic stellate cells (HSCs) activation, as well as liver fibrosis remains unclear.

METHODS

BMSCs were isolated from rat bone marrow, cultured, and characterized. BMSCs were administered via tail vein injection into bile duct ligation (BDL)-induced liver fibrosis mice. The downstream target of BMSCs was analyzed using RNA-sequencing (RNA-seq) and detected in liver tissues of Primary Biliary Cholangitis (PBC) patients and mice liver fibrosis. Mechanistic evaluations were employed using immunofluorescence, Western blot, RT-qPCR, transmission electron microscope (TEM), and histological analyses.

RESULTS

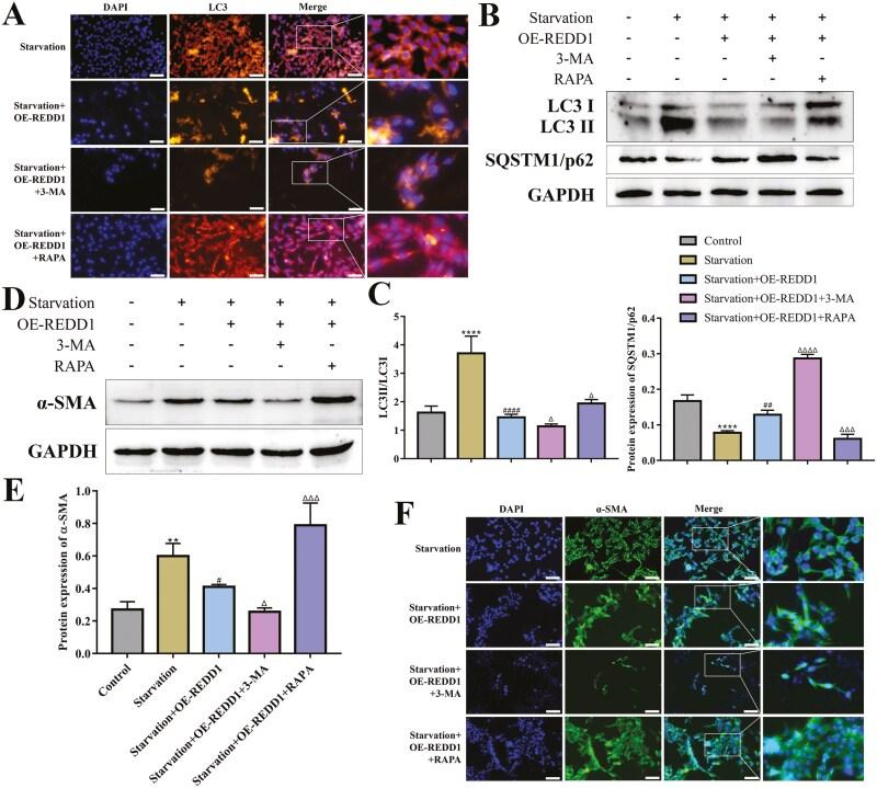
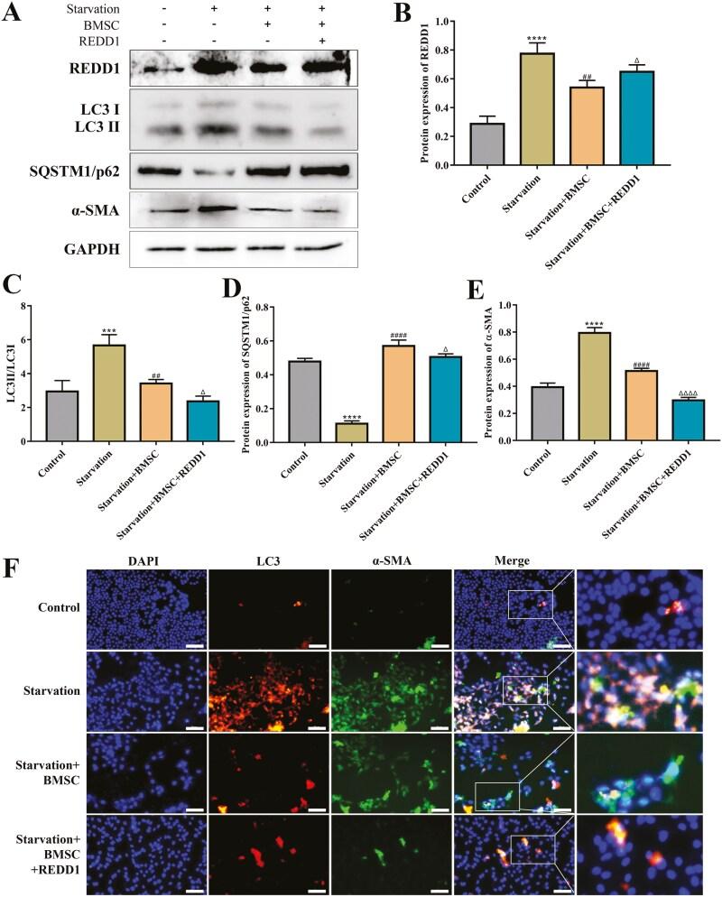
BMSCs transplantation markedly attenuated liver fibrosis. RNA-seq revealed Regulated in Development and DNA Damage Response 1 (REDD1) is a novel regulator of BMSCs-based antifibrotic liver fibrosis therapy and upregulated in liver tissues of PBC patients and mice liver fibrosis. Mechanistically, REDD1 overexpression suppressed HSCs activation by impairing HSCs autophagy, thereby potentiating BMSCs therapeutic efficacy. More importantly, the in vivo experiments revealed REDD1 treatment ameliorated liver function, alleviated liver injury, and attenuated liver fibrosis, and PI3K/AKT/mTOR and TGFβ/Smad3 pathway were involved in the regulation.

CONCLUSIONS

Our results provide preliminary evidence for the protective roles of BMSCs in liver fibrosis through REDD1/autophagy pathway and suggest that REDD1 may be a promising therapeutic target for treating liver fibrosis.

摘要

背景

骨髓间充质干细胞(BMSCs)已显示出在减轻肝纤维化方面的治疗潜力。然而,BMSCs调节肝星状细胞(HSCs)激活以及肝纤维化的确切分子靶点仍不清楚。

方法

从大鼠骨髓中分离、培养并鉴定BMSCs。通过尾静脉注射将BMSCs给予胆管结扎(BDL)诱导的肝纤维化小鼠。使用RNA测序(RNA-seq)分析BMSCs的下游靶点,并在原发性胆汁性胆管炎(PBC)患者的肝组织和小鼠肝纤维化中进行检测。采用免疫荧光、蛋白质印迹、逆转录定量聚合酶链反应(RT-qPCR)、透射电子显微镜(TEM)和组织学分析进行机制评估。

结果

BMSCs移植显著减轻了肝纤维化。RNA-seq显示发育和DNA损伤反应调节因子1(REDD1)是基于BMSCs的抗纤维化肝纤维化治疗的新型调节因子,在PBC患者的肝组织和小鼠肝纤维化中上调。机制上,REDD1过表达通过损害HSCs自噬抑制HSCs激活,从而增强BMSCs的治疗效果。更重要的是,体内实验显示REDD1治疗改善了肝功能,减轻了肝损伤,并减轻了肝纤维化,且PI3K/AKT/mTOR和TGFβ/Smad3通路参与了调节。

结论

我们的结果为BMSCs通过REDD1/自噬途径在肝纤维化中的保护作用提供了初步证据,并表明REDD1可能是治疗肝纤维化的有前景的治疗靶点。

https://cdn.ncbi.nlm.nih.gov/pmc/blobs/3b17/12188524/e9d7e372434a/szaf023_fig10.jpg

文献检索

告别复杂PubMed语法,用中文像聊天一样搜索,搜遍4000万医学文献。AI智能推荐,让科研检索更轻松。

立即免费搜索

文件翻译

保留排版,准确专业,支持PDF/Word/PPT等文件格式,支持 12+语言互译。

免费翻译文档

深度研究

AI帮你快速写综述,25分钟生成高质量综述,智能提取关键信息,辅助科研写作。

立即免费体验