Department of Dermatology, Hunan Engineering Research Center of Skin Health and Disease, Hunan Key Laboratory of Skin Cancer and Psoriasis, National Clinical Research Center for Geriatric Disorders, Xiangya Hospital, Central South University, Changsha, Hunan, China.
Center for Artificial Intelligence Biology, Hubei Bioinformatics & Molecular Imaging Key Laboratory, Key Laboratory of Molecular Biophysics of the Ministry of Education, College of Life Science and Technology, Huazhong University of Science and Technology, Wuhan, 430074, China.
Nat Commun. 2022 Oct 26;13(1):6345. doi: 10.1038/s41467-022-33946-x.
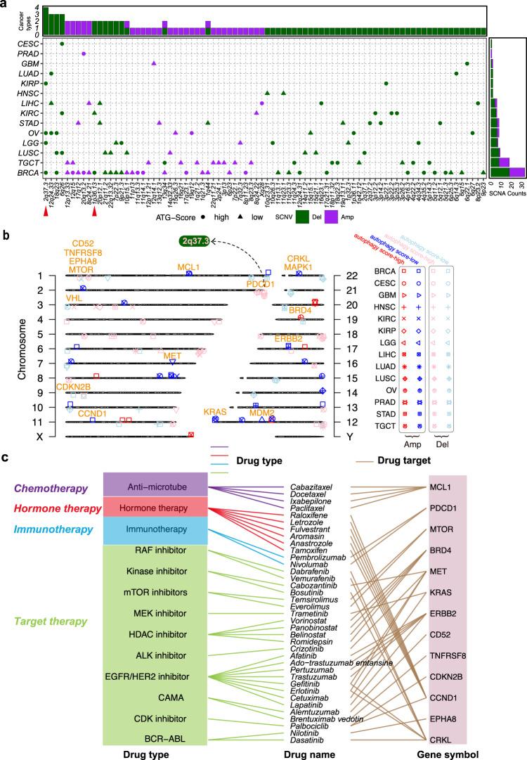
Autophagy is a major contributor to anti-cancer therapy resistance. Many efforts have been made to understand and overcome autophagy-mediated therapy resistance, but these efforts have been unsuccessful in clinical applications. In this study, we establish an autophagy signature to estimate tumor autophagy status. We then classify approximately 10,000 tumor samples across 33 cancer types from The Cancer Genome Atlas into autophagy score-high and autophagy score-low groups. We characterize the associations between multi-dimensional molecular features and tumor autophagy, and further analyse the effects of autophagy status on drug response. In contrast to the conventional view that the induction of autophagy serves as a key resistance mechanism during cancer therapy, our analysis reveals that autophagy induction may also sensitize cancer cells to anti-cancer drugs. We further experimentally validate this phenomenon for several anti-cancer drugs in vitro and in vivo, and reveal that autophagy inducers potentially sensitizes tumor cells to etoposide through downregulating the expression level of DDIT4. Our study provides a comprehensive landscape of molecular alterations associated with tumor autophagy and highlights an opportunity to leverage multi-omics analysis to utilize multiple drug sensitivity induced by autophagy.
自噬是导致抗癌治疗耐药的主要因素。人们已经做出了许多努力来理解和克服自噬介导的治疗耐药性,但这些努力在临床应用中都没有成功。在这项研究中,我们建立了一个自噬特征来估计肿瘤自噬状态。然后,我们将来自癌症基因组图谱的 33 种癌症类型的大约 10000 个肿瘤样本分为自噬评分高和自噬评分低两组。我们描述了多维分子特征与肿瘤自噬之间的关联,并进一步分析了自噬状态对药物反应的影响。与传统观点相反,即自噬的诱导在癌症治疗中作为一个关键的耐药机制,我们的分析表明,自噬的诱导也可能使癌细胞对抗癌药物敏感。我们在体外和体内进一步实验验证了几种抗癌药物的这种现象,并揭示了自噬诱导物通过下调 DDIT4 的表达水平,可能使肿瘤细胞对依托泊苷敏感。我们的研究提供了与肿瘤自噬相关的分子改变的全面概况,并强调了利用多组学分析利用自噬诱导的多种药物敏感性的机会。