Suppr超能文献

基于转录组学的蝽象(半翅目:蝽科)中肠功能分化重构:多层富集分析与拓扑网络解读

Functional Differentiation Reconfiguration in the Midgut of (Hemiptera: Pentatomidae) Based on Transcriptomics: Multilayer Enrichment Analysis and Topological Network Interpretation.

作者信息

Yu Dongyue, Liang Jingyu, Bu Wenjun

机构信息

Institute of Entomology, College of Life Sciences, Nankai University, Tianjin 300071, China.

出版信息

Insects. 2025 Jun 16;16(6):634. doi: 10.3390/insects16060634.

Abstract

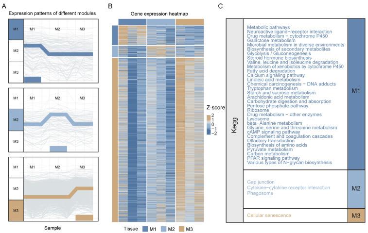
The present investigation systematically elucidates the distinct functional specialization within the M1-M3 midgut sections of the significant agricultural pest, . Employing an integrated transcriptomic analysis, three pivotal discoveries were achieved: (1) each midgut segment possesses unique gene expression signatures; (2) metabolic and signal transduction pathways exhibit coordinated regulatory patterns; and (3) parallel expression changes occur between neuroreceptor (e.g., /) and metabolic enzyme (e.g., /) genes within identical midgut segments. These data reveal that the M1 region is primarily enriched in metabolic processes and neural signaling; the M2 region emphasizes cellular junctions and immune responses, while the M3 region is mainly responsible for cellular senescence and renewal. These discoveries advance the understanding of feeding adaptation mechanisms in Hemipteran insects and propose a "metabolism-defense-regeneration" functional model for the midgut. The established multi-level analytical framework provides a robust methodology for subsequent dissection of complex biological systems, identification of key molecular targets for functional validation, and for the development of novel pest control strategies.

摘要

本研究系统地阐明了重要农业害虫中肠M1 - M3节段内不同的功能特化。通过综合转录组分析,取得了三个关键发现:(1)每个中肠节段都具有独特的基因表达特征;(2)代谢和信号转导途径呈现出协调的调控模式;(3)相同中肠节段内神经受体(如/)和代谢酶(如/)基因之间发生平行表达变化。这些数据表明,M1区域主要富集于代谢过程和神经信号传导;M2区域强调细胞连接和免疫反应,而M3区域主要负责细胞衰老和更新。这些发现推进了对半翅目昆虫取食适应机制的理解,并提出了中肠的“代谢 - 防御 - 再生”功能模型。所建立的多层次分析框架为后续剖析复杂生物系统、鉴定用于功能验证的关键分子靶点以及开发新型害虫控制策略提供了强有力的方法。

https://cdn.ncbi.nlm.nih.gov/pmc/blobs/6cda/12193252/ea2db084e21e/insects-16-00634-g001.jpg

文献检索

告别复杂PubMed语法,用中文像聊天一样搜索,搜遍4000万医学文献。AI智能推荐,让科研检索更轻松。

立即免费搜索

文件翻译

保留排版,准确专业,支持PDF/Word/PPT等文件格式,支持 12+语言互译。

免费翻译文档

深度研究

AI帮你快速写综述,25分钟生成高质量综述,智能提取关键信息,辅助科研写作。

立即免费体验