Suppr超能文献

利用CRISPR系统建立Cre/LoxP介导的多功能报告基因敲入大鼠。

Establishment of Cre/LoxP-mediated multifunctional reporter knock-in rats with the CRISPR system.

作者信息

Nakamura Katsuyuki, Ito Sara, Ohguchi Yoshihiro, Jimbo Toshie, Wada Yusaku, Nakajima Ryota, Kanou Masanobu, Yamana Kei, Ueda Hiroshi

机构信息

Department of Chemistry and Biomolecular Science, Faculty of Engineering, Gifu University, Gifu, Japan.

Center for One Medicine Innovative Translational Research (COMIT), Institute for Advanced Study, Gifu University, Gifu, Japan.

出版信息

PLoS One. 2025 Jun 25;20(6):e0325444. doi: 10.1371/journal.pone.0325444. eCollection 2025.

Abstract

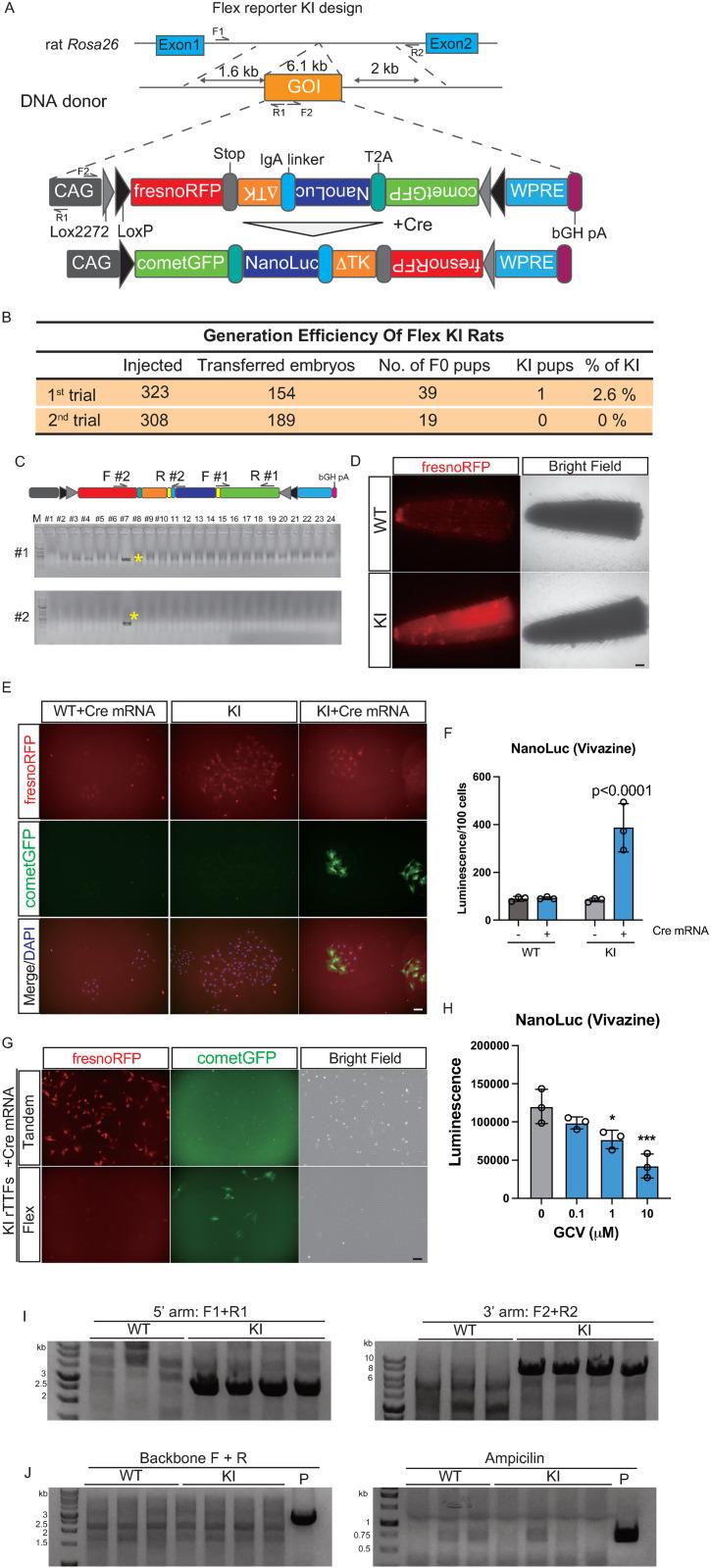
Rats and mice are essential experimental animals in preclinical research, serving as models for various human diseases and contributing significantly to drug development. Rats offer distinct advantages over mice due to their larger size, which allows for more complex surgical procedures, repeated blood sampling, or sophisticated behavioral analysis. However, unlike the case with mice, genetically modified rat lines for achieving complex experimental objectives-such as tissue-specific gene knockout or visualization of specific cell populations-are still limited. We here established LoxP-mediated multifunctional reporter KI rats, enabling us to evaluate fluorescence, bioluminescence, and cell-killing assays simultaneously with only one gene-modified rat line. CRISPR/Cas12a, also known as CRISPR/Cpf1, was successfully used to insert the Cre sequence into a target locus to generate Cre driver rats. These results will contribute to the application of gene-modified rats for a more comprehensive understanding of physiology, and for extrapolation of their capabilities in preclinical research.

摘要

大鼠和小鼠是临床前研究中必不可少的实验动物,作为各种人类疾病的模型,对药物开发做出了重大贡献。由于大鼠体型较大,在进行更复杂的外科手术、重复采血或复杂的行为分析方面比小鼠具有明显优势。然而,与小鼠不同的是,用于实现复杂实验目标(如组织特异性基因敲除或特定细胞群可视化)的基因工程大鼠品系仍然有限。我们在此建立了LoxP介导的多功能报告基因敲入大鼠,使我们能够仅用一个基因工程大鼠品系同时评估荧光、生物发光和细胞杀伤试验。CRISPR/Cas12a,也称为CRISPR/Cpf1,已成功用于将Cre序列插入目标位点以产生Cre驱动大鼠。这些结果将有助于基因工程大鼠在更全面理解生理学方面的应用,并有助于推断其在临床前研究中的能力。

https://cdn.ncbi.nlm.nih.gov/pmc/blobs/864e/12192107/588248144c16/pone.0325444.g001.jpg

文献检索

告别复杂PubMed语法,用中文像聊天一样搜索,搜遍4000万医学文献。AI智能推荐,让科研检索更轻松。

立即免费搜索

文件翻译

保留排版,准确专业,支持PDF/Word/PPT等文件格式,支持 12+语言互译。

免费翻译文档

深度研究

AI帮你快速写综述,25分钟生成高质量综述,智能提取关键信息,辅助科研写作。

立即免费体验