• 文献检索
  • 文档翻译
  • 深度研究
  • 学术资讯
  • Suppr Zotero 插件Zotero 插件
  • 邀请有礼
  • 套餐&价格
  • 历史记录
应用&插件
Suppr Zotero 插件Zotero 插件浏览器插件Mac 客户端Windows 客户端微信小程序
定价
高级版会员购买积分包购买API积分包
服务
文献检索文档翻译深度研究API 文档MCP 服务
关于我们
关于 Suppr公司介绍联系我们用户协议隐私条款
关注我们

Suppr 超能文献

核心技术专利:CN118964589B侵权必究
粤ICP备2023148730 号-1Suppr @ 2026

文献检索

告别复杂PubMed语法,用中文像聊天一样搜索,搜遍4000万医学文献。AI智能推荐,让科研检索更轻松。

立即免费搜索

文件翻译

保留排版,准确专业,支持PDF/Word/PPT等文件格式,支持 12+语言互译。

免费翻译文档

深度研究

AI帮你快速写综述,25分钟生成高质量综述,智能提取关键信息,辅助科研写作。

立即免费体验

肌肉靶向 AAV 基因治疗治疗婴儿期发病庞贝病的大鼠模型。

Treatment of infantile-onset Pompe disease in a rat model with muscle-directed AAV gene therapy.

机构信息

Center of Animal Biotechnology and Gene Therapy (CBATEG), Universitat Autònoma de Barcelona, 08193, Bellaterra, Spain; Department of Biochemistry and Molecular Biology, Universitat Autònoma de Barcelona, 08193, Bellaterra, Spain; Centro de Investigación Biomédica en Red de Diabetes y Enfermedades Metabólicas Asociadas, Instituto de Salud Carlos III, Spain.

Center of Animal Biotechnology and Gene Therapy (CBATEG), Universitat Autònoma de Barcelona, 08193, Bellaterra, Spain; Department of Biochemistry and Molecular Biology, Universitat Autònoma de Barcelona, 08193, Bellaterra, Spain.

出版信息

Mol Metab. 2024 Mar;81:101899. doi: 10.1016/j.molmet.2024.101899. Epub 2024 Feb 10.

DOI:10.1016/j.molmet.2024.101899
PMID:
38346589
原文链接:https://pmc.ncbi.nlm.nih.gov/articles/PMC10877955/
Abstract

OBJECTIVE

Pompe disease (PD) is caused by deficiency of the lysosomal enzyme acid α-glucosidase (GAA), leading to progressive glycogen accumulation and severe myopathy with progressive muscle weakness. In the Infantile-Onset PD (IOPD), death generally occurs <1 year of age. There is no cure for IOPD. Mouse models of PD do not completely reproduce human IOPD severity. Our main objective was to generate the first IOPD rat model to assess an innovative muscle-directed adeno-associated viral (AAV) vector-mediated gene therapy.

METHODS

PD rats were generated by CRISPR/Cas9 technology. The novel highly myotropic bioengineered capsid AAVMYO3 and an optimized muscle-specific promoter in conjunction with a transcriptional cis-regulatory element were used to achieve robust Gaa expression in the entire muscular system. Several metabolic, molecular, histopathological, and functional parameters were measured.

RESULTS

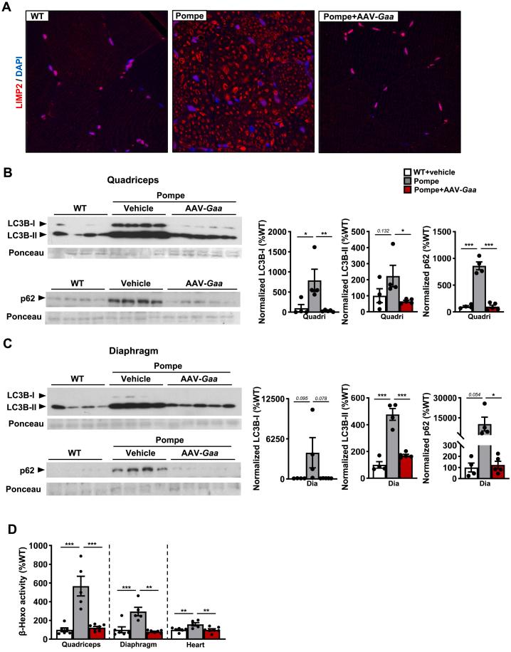
PD rats showed early-onset widespread glycogen accumulation, hepato- and cardiomegaly, decreased body and tissue weight, severe impaired muscle function and decreased survival, closely resembling human IOPD. Treatment with AAVMYO3-Gaa vectors resulted in widespread expression of Gaa in muscle throughout the body, normalizing glycogen storage pathology, restoring muscle mass and strength, counteracting cardiomegaly and normalizing survival rate.

CONCLUSIONS

This gene therapy holds great potential to treat glycogen metabolism alterations in IOPD. Moreover, the AAV-mediated approach may be exploited for other inherited muscle diseases, which also are limited by the inefficient widespread delivery of therapeutic transgenes throughout the muscular system.

摘要

目的

庞贝病(PD)是由溶酶体酶酸性α-葡萄糖苷酶(GAA)缺乏引起的,导致进行性糖原积累和严重的肌病,伴有进行性肌肉无力。在婴儿发病的庞贝病(IOPD)中,一般在 1 岁以内死亡。目前尚无 IOPD 的治愈方法。PD 的小鼠模型不能完全再现人类 IOPD 的严重程度。我们的主要目标是生成首个 IOPD 大鼠模型,以评估一种创新的肌肉靶向腺相关病毒(AAV)载体介导的基因治疗。

方法

通过 CRISPR/Cas9 技术生成 PD 大鼠。新型高度肌向性生物工程化 capsid AAVMYO3 与优化的肌肉特异性启动子结合转录顺式调控元件,可在整个肌肉系统中实现 Gaa 的高效表达。测量了多种代谢、分子、组织病理学和功能参数。

结果

PD 大鼠表现出早期广泛的糖原积累、肝和心脏肿大、体重和组织重量下降、严重的肌肉功能受损和存活率降低,与人类 IOPD 非常相似。用 AAVMYO3-Gaa 载体治疗可导致全身肌肉中广泛表达 Gaa,使糖原储存病理正常化,恢复肌肉质量和力量,对抗心脏肿大并使存活率正常化。

结论

这种基因治疗有可能治疗 IOPD 中的糖原代谢改变。此外,AAV 介导的方法可用于其他遗传性肌肉疾病,这些疾病也受到治疗性转基因在整个肌肉系统中低效广泛传递的限制。

https://cdn.ncbi.nlm.nih.gov/pmc/blobs/ecd7/10877955/38371d0d51ba/gr6.jpg
https://cdn.ncbi.nlm.nih.gov/pmc/blobs/ecd7/10877955/db05d6eaceb1/ga1.jpg
https://cdn.ncbi.nlm.nih.gov/pmc/blobs/ecd7/10877955/8a0d6a0762b9/gr1.jpg
https://cdn.ncbi.nlm.nih.gov/pmc/blobs/ecd7/10877955/ae9e388cf897/gr2.jpg
https://cdn.ncbi.nlm.nih.gov/pmc/blobs/ecd7/10877955/1aad0685c009/gr3.jpg
https://cdn.ncbi.nlm.nih.gov/pmc/blobs/ecd7/10877955/f56ad9938016/gr4.jpg
https://cdn.ncbi.nlm.nih.gov/pmc/blobs/ecd7/10877955/4463bad55555/gr5.jpg
https://cdn.ncbi.nlm.nih.gov/pmc/blobs/ecd7/10877955/38371d0d51ba/gr6.jpg
https://cdn.ncbi.nlm.nih.gov/pmc/blobs/ecd7/10877955/db05d6eaceb1/ga1.jpg
https://cdn.ncbi.nlm.nih.gov/pmc/blobs/ecd7/10877955/8a0d6a0762b9/gr1.jpg
https://cdn.ncbi.nlm.nih.gov/pmc/blobs/ecd7/10877955/ae9e388cf897/gr2.jpg
https://cdn.ncbi.nlm.nih.gov/pmc/blobs/ecd7/10877955/1aad0685c009/gr3.jpg
https://cdn.ncbi.nlm.nih.gov/pmc/blobs/ecd7/10877955/f56ad9938016/gr4.jpg
https://cdn.ncbi.nlm.nih.gov/pmc/blobs/ecd7/10877955/4463bad55555/gr5.jpg
https://cdn.ncbi.nlm.nih.gov/pmc/blobs/ecd7/10877955/38371d0d51ba/gr6.jpg

相似文献

1
Treatment of infantile-onset Pompe disease in a rat model with muscle-directed AAV gene therapy.肌肉靶向 AAV 基因治疗治疗婴儿期发病庞贝病的大鼠模型。
Mol Metab. 2024 Mar;81:101899. doi: 10.1016/j.molmet.2024.101899. Epub 2024 Feb 10.
2
Gene Therapy for Pompe Disease: The Time is now.庞贝病的基因治疗:现在是时候了。
Hum Gene Ther. 2019 Oct;30(10):1245-1262. doi: 10.1089/hum.2019.109. Epub 2019 Sep 9.
3
Muscle-specific, liver-detargeted adeno-associated virus gene therapy rescues Pompe phenotype in adult and neonate Gaa mice.肌肉特异性、肝脏靶向的腺相关病毒基因治疗可挽救成年和新生 Gaa 小鼠的庞贝病表型。
J Inherit Metab Dis. 2024 Jan;47(1):119-134. doi: 10.1002/jimd.12625. Epub 2023 May 29.
4
CRISPR-mediated generation and characterization of a Gaa homozygous c.1935C>A (p.D645E) Pompe disease knock-in mouse model recapitulating human infantile onset-Pompe disease.CRISPR 介导的 Gaa 纯合 c.1935C>A(p.D645E)庞贝病敲入小鼠模型的建立与特征分析,该模型模拟了人类婴儿期发病-庞贝病。
Sci Rep. 2022 Dec 14;12(1):21576. doi: 10.1038/s41598-022-25914-8.
5
CRISPR-Cas9 generated Pompe knock-in murine model exhibits early-onset hypertrophic cardiomyopathy and skeletal muscle weakness.CRISPR-Cas9 基因编辑生成的庞贝氏症敲入鼠模型表现出早发性肥厚型心肌病和骨骼肌无力。
Sci Rep. 2020 Jun 25;10(1):10321. doi: 10.1038/s41598-020-65259-8.
6
Systemic Delivery of AAVB1-GAA Clears Glycogen and Prolongs Survival in a Mouse Model of Pompe Disease.AAVB1-GAA 全身递送可清除糖原并延长庞贝病小鼠模型的生存期。
Hum Gene Ther. 2019 Jan;30(1):57-68. doi: 10.1089/hum.2018.016. Epub 2018 Jul 25.
7
Three-dimensional tissue-engineered human skeletal muscle model of Pompe disease.庞贝氏病的三维组织工程化人骨骼肌模型。
Commun Biol. 2021 May 5;4(1):524. doi: 10.1038/s42003-021-02059-4.
8
Impaired clearance of accumulated lysosomal glycogen in advanced Pompe disease despite high-level vector-mediated transgene expression.尽管载体介导的转基因表达水平很高,但晚期庞贝病中累积的溶酶体糖原清除受损。
J Gene Med. 2009 Oct;11(10):913-20. doi: 10.1002/jgm.1372.
9
Gene therapy with secreted acid alpha-glucosidase rescues Pompe disease in a novel mouse model with early-onset spinal cord and respiratory defects.基因治疗分泌酸性α-葡萄糖苷酶可挽救新型早发性脊髓和呼吸缺陷 Pompe 病小鼠模型。
EBioMedicine. 2020 Nov;61:103052. doi: 10.1016/j.ebiom.2020.103052. Epub 2020 Oct 9.
10
Rescue of Advanced Pompe Disease in Mice with Hepatic Expression of Secretable Acid α-Glucosidase.肝表达分泌型酸性α-葡萄糖苷酶拯救晚期庞贝病小鼠。
Mol Ther. 2020 Sep 2;28(9):2056-2072. doi: 10.1016/j.ymthe.2020.05.025. Epub 2020 May 30.

引用本文的文献

1
A myotropic AAV vector combined with skeletal muscle -regulatory elements improve glycogen clearance in mouse models of Pompe disease.一种与骨骼肌调节元件相结合的亲肌性腺相关病毒载体可改善庞贝病小鼠模型中的糖原清除情况。
Mol Ther Methods Clin Dev. 2025 Apr 9;33(2):101464. doi: 10.1016/j.omtm.2025.101464. eCollection 2025 Jun 12.
2
Latest Advancements in Treatment Options for Infantile-Onset Pompe Disease: A Comprehensive Narrative Review.婴儿型庞贝病治疗方案的最新进展:一篇全面的叙述性综述
Clin Med Insights Pediatr. 2025 Aug 11;19:11795565251337900. doi: 10.1177/11795565251337900. eCollection 2025.
3
Establishment of Cre/LoxP-mediated multifunctional reporter knock-in rats with the CRISPR system.
利用CRISPR系统建立Cre/LoxP介导的多功能报告基因敲入大鼠。
PLoS One. 2025 Jun 25;20(6):e0325444. doi: 10.1371/journal.pone.0325444. eCollection 2025.
4
Rat models of musculoskeletal lysosomal storage disorders and their role in pre-clinical evaluation of gene therapy approaches.肌肉骨骼溶酶体贮积症的大鼠模型及其在基因治疗方法临床前评估中的作用。
Mamm Genome. 2025 Mar 18. doi: 10.1007/s00335-025-10121-3.
5
Neonatal systemic gene therapy restores cardiorespiratory function in a rat model of Pompe disease.新生儿全身基因治疗可恢复庞贝病大鼠模型的心肺功能。
bioRxiv. 2024 Dec 16:2024.12.10.627800. doi: 10.1101/2024.12.10.627800.
6
Brain glycogen build-up measured by magnetic resonance spectroscopy in classic infantile Pompe disease.通过磁共振波谱法测量经典型婴儿庞贝病中的脑糖原蓄积。
Brain Commun. 2024 Sep 12;6(5):fcae303. doi: 10.1093/braincomms/fcae303. eCollection 2024.
7
Assessing Gene Therapy Efficacy in Infantile-Onset Pompe Disease: Myocardial Native T1 Values of CMR.评估婴儿型庞贝病的基因治疗疗效:心脏磁共振成像的心肌固有T1值
JACC Case Rep. 2024 Aug 21;29(16):102446. doi: 10.1016/j.jaccas.2024.102446.
8
Advances in Pompe Disease Treatment: From Enzyme Replacement to Gene Therapy.庞贝病治疗进展:从酶替代疗法到基因治疗。
Mol Diagn Ther. 2024 Nov;28(6):703-719. doi: 10.1007/s40291-024-00733-x. Epub 2024 Aug 12.
9
Induced Muscle and Liver Absence of Gne in Postnatal Mice Does Not Result in Structural or Functional Muscle Impairment.出生后小鼠 Gne 缺失诱导的肌肉和肝脏缺失不会导致结构或功能肌肉损伤。
J Neuromuscul Dis. 2024;11(5):905-917. doi: 10.3233/JND-240056.