Suppr超能文献

启动子CpG岛2的DNA甲基化调控马属杂种中的母系遗传和基因剂量。

DNA Methylation of Promoter CpG Island 2 Governs -Acting Inheritance and Gene Dosage in Equine Hybrids.

作者信息

Wang Xisheng, Shen Yingchao, Ren Hong, Yi Minna, Bou Gerelchimeg

机构信息

Lin He's Academician Workstation of New Medicine and Clinical Translation, Jining Medical University, Jining 272067, China.

Anchee (Shandong) Animal Nutrition Research Academy Co., Ltd., Jinan 250104, China.

出版信息

Biology (Basel). 2025 Jun 11;14(6):678. doi: 10.3390/biology14060678.

Abstract

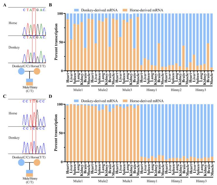
Genomic imprinting is critical for mammalian development, but its regulation varies across species. The insulin-like growth factor 2 receptor (IGF2R), which is a maternally expressed imprinted gene critical for cell proliferation and differentiation, as well as embryonic and placental development, is classically regulated by differentially methylated regions (DMRs) and lncRNA- in mice. However, studies on this in equus are scarce, especially in terms of mechanistic studies. In the present study, heart, liver, spleen, lung, kidney, brain, and muscle samples were obtained from horses, donkeys, and hybrids, and gene expression and imprinting state were tested to investigate the imprinting regulation of in these animals. Bisulfite sequencing combined with an allele-specific expression analysis revealed a tissue-specific loss of imprinting in the mule liver and hybrid brain tissues. Strikingly, we found that the maternal-specific expression of equine did not rely on the canonical DMRs or lncRNA-. Surprisingly, DNA methylation of a specific region called CpG island 2 (CpGI2) in the promoter showed -acting inheritance, meaning that the DNA methylation patterns of the parental alleles are retained in hybrid tissues. Notably, the DNA methylation of CpGI2 correlated negatively with expression in the spleen (R = 0.8797, = 6.46 × 10), lung (R = 0.8569, = 1.57 × 10), and kidney (R = 0.8650, = 3.85 × 10). Our findings suggest that imprinting may work differently in other species. This study provides a framework for understanding imprinting diversity in hybrids and shows that equine hybrids can be used to study how epigenetic inheritance works.

摘要

基因组印记对哺乳动物发育至关重要,但其调控在不同物种间存在差异。胰岛素样生长因子2受体(IGF2R)是一个由母系表达的印记基因,对细胞增殖与分化以及胚胎和胎盘发育至关重要,在小鼠中经典地由差异甲基化区域(DMRs)和长链非编码RNA调控。然而,关于马属动物的此类研究较少,尤其是在机制研究方面。在本研究中,从马、驴和杂交种中获取了心脏、肝脏、脾脏、肺、肾脏、大脑和肌肉样本,并检测了基因表达和印记状态,以研究这些动物中IGF2R的印记调控。亚硫酸氢盐测序结合等位基因特异性表达分析揭示了骡肝脏和杂交种脑组织中印记的组织特异性丢失。令人惊讶的是,我们发现马的IGF2R母系特异性表达不依赖于经典的DMRs或长链非编码RNA。令人意外的是,IGF2R启动子中一个名为CpG岛2(CpGI2)的特定区域的DNA甲基化显示出顺式作用遗传,这意味着亲本等位基因的DNA甲基化模式在杂交组织中得以保留。值得注意的是,CpGI2的DNA甲基化与脾脏(R = 0.8797,P = 6.46 × 10⁻⁶)、肺(R = 0.8569,P = 1.57 × 10⁻⁵)和肾脏(R = 0.8650,P = 3.85 × 10⁻⁵)中的IGF2R表达呈负相关。我们的研究结果表明,印记在其他物种中的作用方式可能不同。本研究为理解杂交种中的印记多样性提供了一个框架,并表明马属杂交种可用于研究表观遗传遗传的工作方式。

https://cdn.ncbi.nlm.nih.gov/pmc/blobs/edc2/12189881/79a3266b8d3a/biology-14-00678-g001.jpg

文献AI研究员

20分钟写一篇综述,助力文献阅读效率提升50倍。

立即体验

用中文搜PubMed

大模型驱动的PubMed中文搜索引擎

马上搜索

文档翻译

学术文献翻译模型,支持多种主流文档格式。

立即体验