Suppr超能文献

通过Dectin-1/p38途径制备用于治疗真菌性角膜炎的纳米酶触变性阴离子水凝胶。

Fabrication of nanozyme thixotropic anionic hydrogel for treating fungal keratitis by Dectin-1/p38 pathway.

作者信息

Zhang Chenchen, Li Jia, Shen Xinyue, Wang Jihong

机构信息

Department of Ophthalmology, Affiliated Hospital of Jiangnan University, Wuxi, No. 1000, Hefeng Road, 214122, China.

出版信息

Appl Microbiol Biotechnol. 2025 Jun 26;109(1):153. doi: 10.1007/s00253-025-13529-8.

Abstract

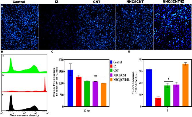
Fungal keratitis (FK) is a major cause of corneal blindness, particularly in China, where treatment is often limited by systemic side effects and antifungal drug resistance. We propose a nanozyme (carbon nanotube (CNT))-based anionic hydrogel coating (NHC) loaded with itraconazole (IZ) (NTH@CNT/IZ) as a treatment for FK to overcome these challenges. This formulation was designed to enhance ocular drug delivery, improve antifungal efficacy, and reduce inflammation. In vitro assays against Aspergillus fumigatus demonstrated potent antifungal activity, including significant reductions in colony-forming units and biofilm formation at 50 µg/mL. Cell viability tests using ARPE-19 cells revealed high biocompatibility, with no observed morphological alterations or apoptosis, despite increased ROS and DNA proliferative activity. Importantly, NTH@CNT/IZ markedly downregulated inflammatory mediators-Dectin-1, IL-1β, and TNF-α-and inhibited phosphorylation of p38 MAPK, indicating suppression of the Dectin-1/p38 MAPK signaling pathway. In vivo results further confirmed its therapeutic potential, showing reduced corneal fungal burden and inflammation, along with effective penetration through the corneal epithelium, overcoming mucosal and fungal barriers. Together, these findings highlight NTH@CNT/IZ as a promising localized treatment strategy for fungal keratitis, offering targeted antifungal action and immune modulation to improve clinical outcomes and preserve ocular integrity. KEY POINTS: Nanozyme hydrogel for ocular health In vitro antifungal efficacy.

摘要

真菌性角膜炎(FK)是导致角膜盲的主要原因,在中国尤其如此,其治疗常受全身副作用和抗真菌药物耐药性的限制。我们提出一种基于纳米酶(碳纳米管(CNT))的负载伊曲康唑(IZ)的阴离子水凝胶涂层(NHC)(NTH@CNT/IZ)来治疗FK,以克服这些挑战。该制剂旨在增强眼部药物递送、提高抗真菌疗效并减轻炎症。针对烟曲霉的体外试验显示出强大的抗真菌活性,包括在50μg/mL时显著减少菌落形成单位和生物膜形成。使用ARPE - 19细胞进行的细胞活力测试显示出高生物相容性,尽管活性氧和DNA增殖活性增加,但未观察到形态改变或细胞凋亡。重要的是,NTH@CNT/IZ显著下调炎症介质——Dectin - 1、IL - 1β和TNF - α——并抑制p38 MAPK的磷酸化,表明抑制了Dectin - 1/p38 MAPK信号通路。体内结果进一步证实了其治疗潜力,显示角膜真菌负荷和炎症减轻,以及有效穿透角膜上皮,克服黏膜和真菌屏障。总之,这些发现突出了NTH@CNT/IZ作为一种有前景的真菌性角膜炎局部治疗策略,提供靶向抗真菌作用和免疫调节以改善临床结果并维持眼部完整性。要点:用于眼部健康的纳米酶水凝胶。体外抗真菌疗效。

https://cdn.ncbi.nlm.nih.gov/pmc/blobs/b825/12202696/f071d96eb99d/253_2025_13529_Sch1_HTML.jpg

文献检索

告别复杂PubMed语法,用中文像聊天一样搜索,搜遍4000万医学文献。AI智能推荐,让科研检索更轻松。

立即免费搜索

文件翻译

保留排版,准确专业,支持PDF/Word/PPT等文件格式,支持 12+语言互译。

免费翻译文档

深度研究

AI帮你快速写综述,25分钟生成高质量综述,智能提取关键信息,辅助科研写作。

立即免费体验