• 文献检索
  • 文档翻译
  • 深度研究
  • 学术资讯
  • Suppr Zotero 插件Zotero 插件
  • 邀请有礼
  • 套餐&价格
  • 历史记录
应用&插件
Suppr Zotero 插件Zotero 插件浏览器插件Mac 客户端Windows 客户端微信小程序
定价
高级版会员购买积分包购买API积分包
服务
文献检索文档翻译深度研究API 文档MCP 服务
关于我们
关于 Suppr公司介绍联系我们用户协议隐私条款
关注我们

Suppr 超能文献

核心技术专利:CN118964589B侵权必究
粤ICP备2023148730 号-1Suppr @ 2026

文献检索

告别复杂PubMed语法,用中文像聊天一样搜索,搜遍4000万医学文献。AI智能推荐,让科研检索更轻松。

立即免费搜索

文件翻译

保留排版,准确专业,支持PDF/Word/PPT等文件格式,支持 12+语言互译。

免费翻译文档

深度研究

AI帮你快速写综述,25分钟生成高质量综述,智能提取关键信息,辅助科研写作。

立即免费体验

解释不确定的肝脏保护作用:水飞蓟宾与其他药物联合使用时的情况。

Explaining Uncertain Hepatoprotective Effects: When Silibinin Co-Administered with Other Drugs.

作者信息

Pu Dong, Sun Qinwei, Zhao Zengxiang, Wang Sisi, Li Ji, Yu Feng

机构信息

China Pharmaceutical University School of Basic Medical Sciences and Clinical Pharmacy, Department of Clinical Pharmacy, Nanjing, China.

出版信息

Medeni Med J. 2025 Jun 26;40(2):37-45. doi: 10.4274/MMJ.galenos.2025.71163.

DOI:10.4274/MMJ.galenos.2025.71163
PMID:40569711
原文链接:https://pmc.ncbi.nlm.nih.gov/articles/PMC12203441/
Abstract

OBJECTIVE

This study investigated the herb-drug interaction between silibinin and carbamazepine (CBZ) and the potential risk of adverse drug reactions (ADR) when silibinin is co-administered with other drugs.

METHODS

Primary fresh hepatocytes were cultured, and an methylthiazolyldiphenyl-tetrazolium bromide assay was performed after administration of different concentrations of CBZ, and silibinin. Meanwhile, a retrospective study on hepatic adverse reactions involving the combination of silibinin with other drugs was performed using the Food and Drug Administration Adverse Event Reporting System (FAERS).

RESULTS

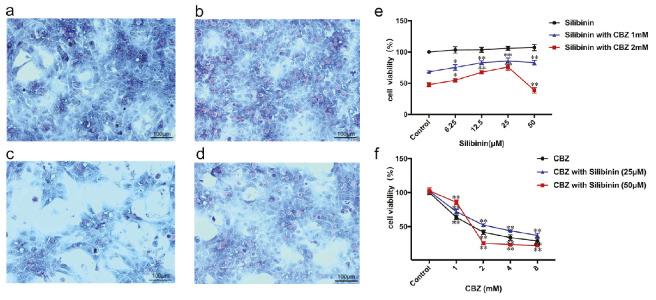
The protective effects of silibinin on CBZ do not appear on hepatocytes in a dose-dependent manner. When silibinin (25μM) was co-administered with CBZ (2mM), the cell viability increased from 47.8% to 75.9% (p<0.05), while increasing the silibinin concentration to 50μM with CBZ (2mM), the hepatocyte viability significantly declined from 47.8% to 38.7% (p<0.05). In the FAERS database, the risk of adverse reactions significantly increases when combined with silibinin. The silibinin co-administration was significantly associated with hepatotoxicity reports.

CONCLUSIONS

The results of the cell experiment showed that silibinin's liver protective effects were uncertain when it was combined with CBZ. FAERS database analysis revealed elevated risks of ADRs with silibinin co-administration, collectively highlighting the necessity for vigilance against unanticipated herb-drug interactions.

摘要

目的

本研究调查了水飞蓟宾与卡马西平(CBZ)之间的药草-药物相互作用,以及水飞蓟宾与其他药物合用时发生药物不良反应(ADR)的潜在风险。

方法

培养原代新鲜肝细胞,给予不同浓度的CBZ和水飞蓟宾后进行甲基噻唑基二苯基四氮唑溴盐检测。同时,使用美国食品药品监督管理局不良事件报告系统(FAERS)对涉及水飞蓟宾与其他药物联合使用的肝脏不良反应进行回顾性研究。

结果

水飞蓟宾对CBZ的保护作用在肝细胞上未呈现剂量依赖性。当水飞蓟宾(25μM)与CBZ(2mM)合用时,细胞活力从47.8%增至75.9%(p<0.05),而将水飞蓟宾浓度增至50μM并与CBZ(2mM)合用时,肝细胞活力从47.8%显著降至38.7%(p<0.05)。在FAERS数据库中,与水飞蓟宾联合使用时不良反应风险显著增加。水飞蓟宾合用与肝毒性报告显著相关。

结论

细胞实验结果表明,水飞蓟宾与CBZ合用时其肝脏保护作用不确定。FAERS数据库分析显示水飞蓟宾合用会增加ADR风险,共同凸显了警惕意外药草-药物相互作用的必要性。

https://cdn.ncbi.nlm.nih.gov/pmc/blobs/2eb2/12203441/10e5a3c7e038/MedeniMedJ-40-2-37-figure-7a.jpg
https://cdn.ncbi.nlm.nih.gov/pmc/blobs/2eb2/12203441/08612bb75dbf/MedeniMedJ-40-2-37-figure-1.jpg
https://cdn.ncbi.nlm.nih.gov/pmc/blobs/2eb2/12203441/f683ca6eec6f/MedeniMedJ-40-2-37-figure-2.jpg
https://cdn.ncbi.nlm.nih.gov/pmc/blobs/2eb2/12203441/41c2f1e38b2d/MedeniMedJ-40-2-37-figure-3.jpg
https://cdn.ncbi.nlm.nih.gov/pmc/blobs/2eb2/12203441/f5f4591f1a56/MedeniMedJ-40-2-37-figure-4.jpg
https://cdn.ncbi.nlm.nih.gov/pmc/blobs/2eb2/12203441/0929ecdbea07/MedeniMedJ-40-2-37-figure-5.jpg
https://cdn.ncbi.nlm.nih.gov/pmc/blobs/2eb2/12203441/03f8e961bfd0/MedeniMedJ-40-2-37-figure-6.jpg
https://cdn.ncbi.nlm.nih.gov/pmc/blobs/2eb2/12203441/10e5a3c7e038/MedeniMedJ-40-2-37-figure-7a.jpg
https://cdn.ncbi.nlm.nih.gov/pmc/blobs/2eb2/12203441/08612bb75dbf/MedeniMedJ-40-2-37-figure-1.jpg
https://cdn.ncbi.nlm.nih.gov/pmc/blobs/2eb2/12203441/f683ca6eec6f/MedeniMedJ-40-2-37-figure-2.jpg
https://cdn.ncbi.nlm.nih.gov/pmc/blobs/2eb2/12203441/41c2f1e38b2d/MedeniMedJ-40-2-37-figure-3.jpg
https://cdn.ncbi.nlm.nih.gov/pmc/blobs/2eb2/12203441/f5f4591f1a56/MedeniMedJ-40-2-37-figure-4.jpg
https://cdn.ncbi.nlm.nih.gov/pmc/blobs/2eb2/12203441/0929ecdbea07/MedeniMedJ-40-2-37-figure-5.jpg
https://cdn.ncbi.nlm.nih.gov/pmc/blobs/2eb2/12203441/03f8e961bfd0/MedeniMedJ-40-2-37-figure-6.jpg
https://cdn.ncbi.nlm.nih.gov/pmc/blobs/2eb2/12203441/10e5a3c7e038/MedeniMedJ-40-2-37-figure-7a.jpg

相似文献

1
Explaining Uncertain Hepatoprotective Effects: When Silibinin Co-Administered with Other Drugs.解释不确定的肝脏保护作用:水飞蓟宾与其他药物联合使用时的情况。
Medeni Med J. 2025 Jun 26;40(2):37-45. doi: 10.4274/MMJ.galenos.2025.71163.
2
Immediate-release versus controlled-release carbamazepine in the treatment of epilepsy.速释型与控释型卡马西平治疗癫痫的比较
Cochrane Database Syst Rev. 2016 Dec 8;12(12):CD007124. doi: 10.1002/14651858.CD007124.pub5.
3
Eliciting adverse effects data from participants in clinical trials.从临床试验参与者中获取不良反应数据。
Cochrane Database Syst Rev. 2018 Jan 16;1(1):MR000039. doi: 10.1002/14651858.MR000039.pub2.
4
Immediate-release versus controlled-release carbamazepine in the treatment of epilepsy.速释型与控释型卡马西平治疗癫痫的疗效比较
Cochrane Database Syst Rev. 2010 Jan 20(1):CD007124. doi: 10.1002/14651858.CD007124.pub2.
5
Direct-acting antivirals for chronic hepatitis C.用于慢性丙型肝炎的直接作用抗病毒药物。
Cochrane Database Syst Rev. 2017 Sep 18;9(9):CD012143. doi: 10.1002/14651858.CD012143.pub3.
6
Systemic pharmacological treatments for chronic plaque psoriasis: a network meta-analysis.慢性斑块状银屑病的全身药理学治疗:一项网状Meta分析。
Cochrane Database Syst Rev. 2020 Jan 9;1(1):CD011535. doi: 10.1002/14651858.CD011535.pub3.
7
Systemic pharmacological treatments for chronic plaque psoriasis: a network meta-analysis.慢性斑块状银屑病的全身药理学治疗:一项网状荟萃分析。
Cochrane Database Syst Rev. 2017 Dec 22;12(12):CD011535. doi: 10.1002/14651858.CD011535.pub2.
8
The HLA-B*15:02 polymorphism and Tegretol-induced serious cutaneous reactions in epilepsy: An updated systematic review and meta-analysis.HLA-B*15:02 多态性与泰瑞替尼引起的癫痫严重皮肤反应:更新的系统评价和荟萃分析。
Rev Neurol (Paris). 2018 May;174(5):278-291. doi: 10.1016/j.neurol.2017.11.006.
9
Systemic pharmacological treatments for chronic plaque psoriasis: a network meta-analysis.系统性药理学治疗慢性斑块状银屑病:网络荟萃分析。
Cochrane Database Syst Rev. 2021 Apr 19;4(4):CD011535. doi: 10.1002/14651858.CD011535.pub4.
10
Levetiracetam add-on for drug-resistant focal epilepsy: an updated Cochrane Review.左乙拉西坦添加治疗耐药性局灶性癫痫:Cochrane系统评价的更新版
Cochrane Database Syst Rev. 2012 Sep 12;2012(9):CD001901. doi: 10.1002/14651858.CD001901.pub2.

本文引用的文献

1
A Disproportionality Analysis of Drug-Drug Interactions of Tizanidine and CYP1A2 Inhibitors from the FDA Adverse Event Reporting System (FAERS).他克林与 CYP1A2 抑制剂药物相互作用的不适当比例分析:来自 FDA 不良事件报告系统(FAERS)的数据。
Drug Saf. 2022 Aug;45(8):863-871. doi: 10.1007/s40264-022-01200-4. Epub 2022 Jul 14.
2
Silibinin ameliorates abrin induced hepatotoxicity by attenuating oxidative stress, inflammation and inhibiting Fas pathway.水飞蓟宾通过减轻氧化应激、炎症反应和抑制 Fas 通路来改善相思豆毒素诱导的肝毒性。
Environ Toxicol Pharmacol. 2022 Jul;93:103868. doi: 10.1016/j.etap.2022.103868. Epub 2022 Apr 30.
3
A Standardized Dataset of a Spontaneous Adverse Event Reporting System.
一个自发不良事件报告系统的标准化数据集。
Healthcare (Basel). 2022 Feb 23;10(3):420. doi: 10.3390/healthcare10030420.
4
The hepatoprotective effect of silibinin after hepatic ischemia/reperfusion in a rat model is confirmed by immunohistochemistry and qRT-PCR.经免疫组化和 qRT-PCR 证实,水飞蓟宾在大鼠肝缺血/再灌注模型中具有肝保护作用。
J Pharm Pharmacol. 2021 Aug 12;73(9):1274-1284. doi: 10.1093/jpp/rgab062.
5
Interaction of silymarin components and their sulfate metabolites with human serum albumin and cytochrome P450 (2C9, 2C19, 2D6, and 3A4) enzymes.水飞蓟宾成分及其硫酸代谢物与人血清白蛋白和细胞色素 P450(2C9、2C19、2D6 和 3A4)酶的相互作用。
Biomed Pharmacother. 2021 Jun;138:111459. doi: 10.1016/j.biopha.2021.111459. Epub 2021 Mar 9.
6
Effect of silibinin on ethanol- or acetaldehyde-induced damge of mouse primary hepatocytes in vitro.水飞蓟宾对体外乙醇或乙醛诱导的小鼠原代肝细胞损伤的影响。
Toxicol In Vitro. 2021 Feb;70:105047. doi: 10.1016/j.tiv.2020.105047. Epub 2020 Oct 30.
7
Multidrug Resistance Modulation Activity of Silybin Derivatives and Their Anti-inflammatory Potential.水飞蓟宾衍生物的多药耐药调节活性及其抗炎潜力。
Antioxidants (Basel). 2020 May 25;9(5):455. doi: 10.3390/antiox9050455.
8
Silymarin as a flavonoid-type P-glycoprotein inhibitor with impact on the pharmacokinetics of carbamazepine, oxcarbazepine and phenytoin in rats.水飞蓟素作为一种黄酮类 P-糖蛋白抑制剂,对卡马西平、奥卡西平、苯妥英在大鼠体内的药代动力学有影响。
Drug Chem Toxicol. 2021 Sep;44(5):458-469. doi: 10.1080/01480545.2019.1601736. Epub 2019 Apr 25.
9
Cardiovascular toxicities associated with immune checkpoint inhibitors: an observational, retrospective, pharmacovigilance study.免疫检查点抑制剂相关的心血管毒性:一项观察性、回顾性、药物警戒研究。
Lancet Oncol. 2018 Dec;19(12):1579-1589. doi: 10.1016/S1470-2045(18)30608-9. Epub 2018 Nov 12.
10
Silymarin/Silybin and Chronic Liver Disease: A Marriage of Many Years.水飞蓟素/水飞蓟宾与慢性肝病:多年的结合
Molecules. 2017 Jan 24;22(2):191. doi: 10.3390/molecules22020191.