Suppr超能文献

cpSRP43和cpSRP54丰度的协调对于四吡咯生物合成至关重要,而cpSRP43独立于逆行信号传导。

Coordinated cpSRP43 and cpSRP54 Abundance Is Essential for Tetrapyrrole Biosynthesis While cpSRP43 Is Independent of Retrograde Signaling.

作者信息

Ji Shuiling, Yao Huijiao, Grimm Bernhard

机构信息

Key Laboratory of Pesticide & Chemical Biology of Ministry of Education, Hubei Key Laboratory of Genetic Regulation and Integrative Biology, School of Life Sciences, Central China Normal University, Wuhan 430079, China.

Institute of Biology/Plant Physiology, Humboldt-Universität zu Berlin, Philippstr.13, Building 12, 10099 Berlin, Germany.

出版信息

Plants (Basel). 2025 Jun 6;14(12):1745. doi: 10.3390/plants14121745.

Abstract

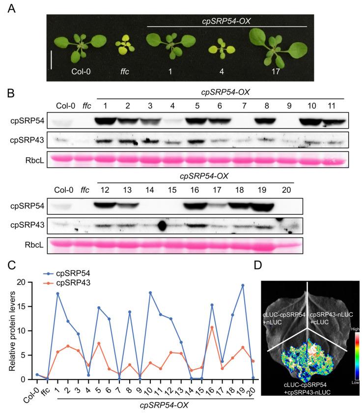
The chloroplast signal recognition particle (cpSRP) components cpSRP43 and cpSRP54 not only form a complex with light-harvesting chlorophyll (Chl)-binding proteins to direct them to the thylakoid membrane, but also serve other functions. cpSRP43 independently acts as a chaperone for some tetrapyrrole biosynthesis (TBS) enzymes, while cpSRP54 participates in the co-translational targeting of plastid-encoded proteins. However, it remains unclear to what extent the two cpSRP components are coregulated-despite their distinct functions-and whether both participate in genomes-uncoupled (GUN)-mediated retrograde signaling. Here, we demonstrate that cpSRP43 and cpSRP54 accumulation is strongly interdependently controlled: overexpression of one protein increases the level of the other, while a deficiency in one of the two proteins leads to a simultaneous decrease in the other component. Disruption of this balance, e.g., by combining the overexpression of one component with a knockout of the other, results in severe chlorosis, stunted growth, and reduced levels of Chl and tetrapyrrole intermediates. Moreover, cpSRP43 deficiency exacerbates the pale-green phenotype of and mutants, highlighting a synergistic impact on TBS; however, cpSRP43 overexpression fails to rescue these defects. Remarkably, loss of cpSRP43 does not affect the expression of nuclear-encoded photosynthetic genes under intrinsic plastid stress, clearly demonstrating that cpSRP43 is not involved in plastid-to-nucleus retrograde signaling. Overall, our findings underscore that the fine-tuned expression of cpSRP43 and cpSRP54 is crucial for proper chloroplast function and pigment biosynthesis, while cpSRP43 alone does not participate in the retrograde signaling pathway.

摘要

叶绿体信号识别颗粒(cpSRP)的组分cpSRP43和cpSRP54不仅与捕光叶绿素(Chl)结合蛋白形成复合物,将它们导向类囊体膜,还具有其他功能。cpSRP43独立地作为一些四吡咯生物合成(TBS)酶的伴侣蛋白,而cpSRP54参与质体编码蛋白的共翻译靶向。然而,尽管这两个cpSRP组分功能不同,但它们在多大程度上受到共同调控,以及它们是否都参与了基因组解偶联(GUN)介导的逆行信号传导,仍不清楚。在这里,我们证明cpSRP43和cpSRP54的积累受到强烈的相互依赖控制:一种蛋白的过表达会增加另一种蛋白的水平,而两种蛋白之一的缺失会导致另一种组分同时减少。破坏这种平衡,例如将一种组分的过表达与另一种组分的敲除相结合,会导致严重的黄化、生长受阻以及Chl和四吡咯中间体水平降低。此外,cpSRP43的缺失加剧了 和 突变体的淡绿色表型,突出了对TBS的协同影响;然而,cpSRP43的过表达未能挽救这些缺陷。值得注意的是,在内在质体应激下,cpSRP43的缺失并不影响核编码光合基因的表达,这清楚地表明cpSRP43不参与质体到细胞核的逆行信号传导。总体而言,我们的研究结果强调,cpSRP43和cpSRP54的精细调控表达对于叶绿体的正常功能和色素生物合成至关重要,而单独的cpSRP43不参与逆行信号通路。

https://cdn.ncbi.nlm.nih.gov/pmc/blobs/3555/12197082/544f04527ab7/plants-14-01745-g001.jpg

文献AI研究员

20分钟写一篇综述,助力文献阅读效率提升50倍。

立即体验

用中文搜PubMed

大模型驱动的PubMed中文搜索引擎

马上搜索

文档翻译

学术文献翻译模型,支持多种主流文档格式。

立即体验