Suppr超能文献

H1a基因型重组减毒麻疹疫苗候选株的构建及临床前评价

Construction and Preclinical Evaluation of a Recombinant Attenuated Measles Vaccine Candidate of the H1a Genotype.

作者信息

Xie Lixia, Liu Yuanbao, Zhang Yajing, Niu Biao, Wang Hui, Guo Yue, Wang Jinliang, Ruan Juncheng, Xie Guandong, Wang Zhiguo, Fu Zhenfang, An Qi, Tian Dayong

机构信息

R&D Department, Shanghai King-Cell Biotechnology Co., Ltd., Shanghai 201506, China.

Department of Expanded Program on Immunization, Jiangsu Provincial Center for Disease Control and Prevention, Nanjing 210009, China.

出版信息

Vaccines (Basel). 2025 May 27;13(6):571. doi: 10.3390/vaccines13060571.

Abstract

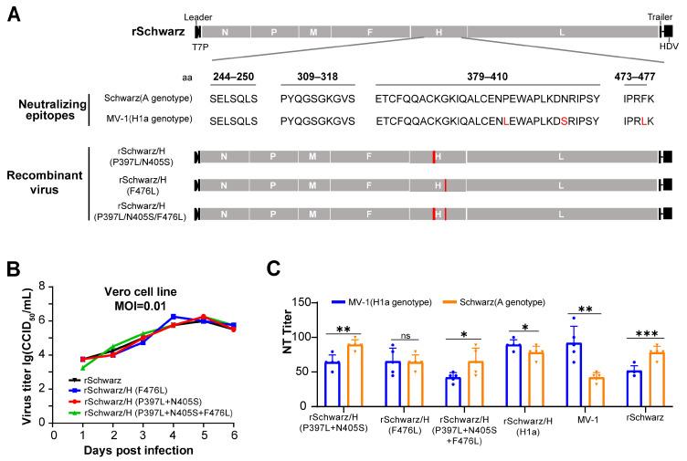
: Measles, an acute respiratory infectious disease caused by the measles virus, continues to pose a significant threat to children under five years old worldwide. Despite the availability of effective vaccines, challenges such as insufficient vaccination coverage and antigenic drift contribute to its persistence. Based on a newly isolated wild-type measles virus strain (genotype H1a), designated MVs/Jiangsu.CHN/38.16/1[H1a] (MV-1), this study aims to develop and evaluate a novel recombinant measles virus vaccine candidate designed to enhance immunogenicity and broaden protection against multiple epidemic genotypes. : A recombinant measles virus vaccine candidate, designated rSchwarz/FH(H1a), was developed by incorporating immunogenic genes from the H1a genotype into the backbone of the Schwarz vaccine strain. The genetic stability, safety, and immunogenicity of this vaccine candidate were evaluated in preclinical models. Relevant sample sizes and methodologies were selected to ensure comprehensive assessment of vaccine efficacy against various genotypes (H1a, B3, D8). : The rSchwarz/FH(H1a) vaccine candidate demonstrated enhanced immunogenicity, with robust immune responses observed against the targeted genotypes. Additionally, it showed excellent genetic stability and safety profiles, indicating potential for effective use in vaccination programs. Notably, the vaccine provided cross-protection against multiple epidemic genotypes, highlighting its broader application in controlling measles outbreaks. : Our findings suggest that the rSchwarz/FH(H1a) vaccine candidate represents a promising advancement in measles vaccine development. It has the potential to strengthen current measles vaccination strategies by providing improved immunogenicity and broader protection against different circulating genotypes. Further clinical trials are warranted to confirm these promising preclinical results.

摘要

麻疹是一种由麻疹病毒引起的急性呼吸道传染病,继续对全球五岁以下儿童构成重大威胁。尽管有有效的疫苗,但疫苗接种覆盖率不足和抗原漂移等挑战导致其持续存在。基于新分离的野生型麻疹病毒株(基因型H1a),命名为MVs/Jiangsu.CHN/38.16/1[H1a](MV-1),本研究旨在开发和评估一种新型重组麻疹病毒候选疫苗,旨在增强免疫原性并扩大对多种流行基因型的保护。

通过将H1a基因型的免疫原性基因整合到施瓦茨疫苗株的主干中,开发了一种重组麻疹病毒候选疫苗,命名为rSchwarz/FH(H1a)。在临床前模型中评估了该候选疫苗的遗传稳定性、安全性和免疫原性。选择了相关的样本量和方法,以确保全面评估疫苗对各种基因型(H1a、B3、D8)的效力。

rSchwarz/FH(H1a)候选疫苗表现出增强的免疫原性,对目标基因型观察到强烈的免疫反应。此外,它显示出优异的遗传稳定性和安全性,表明在疫苗接种计划中有效使用的潜力。值得注意的是,该疫苗对多种流行基因型提供了交叉保护,突出了其在控制麻疹疫情中的更广泛应用。

我们的研究结果表明,rSchwarz/FH(H1a)候选疫苗代表了麻疹疫苗开发中的一个有前景的进展。它有可能通过提供更好的免疫原性和对不同流行基因型的更广泛保护来加强当前的麻疹疫苗接种策略。需要进一步的临床试验来证实这些有前景的临床前结果。

https://cdn.ncbi.nlm.nih.gov/pmc/blobs/8dc9/12197764/21b71ed0b497/vaccines-13-00571-g001.jpg

文献检索

告别复杂PubMed语法,用中文像聊天一样搜索,搜遍4000万医学文献。AI智能推荐,让科研检索更轻松。

立即免费搜索

文件翻译

保留排版,准确专业,支持PDF/Word/PPT等文件格式,支持 12+语言互译。

免费翻译文档

深度研究

AI帮你快速写综述,25分钟生成高质量综述,智能提取关键信息,辅助科研写作。

立即免费体验