Suppr超能文献

新白头翁汤通过调节肠道微生物群和胆汁酸,经由FXR/NLRP3信号通路减轻右旋葡聚糖硫酸钠诱导的结肠炎。

New Baitouweng Decoction alleviated DSS-induced colitis through the FXR/NLRP3 signaling pathway by regulating gut microbiota and bile acids.

作者信息

Liu Li, Miao Zhi-Wei, Wei Yu-Zhuo, Bu Shu, Gu Xin, Xu Yi, Shan Zhao-Wei

机构信息

Nanjing University of Chinese Medicine, Nanjing, Jiangsu, P. R. China.

Gastroenterology Department, Affiliated Hospital of Nanjing University of Chinese Medicine, Nanjing, Jiangsu, P. R. China.

出版信息

Gastroenterol Rep (Oxf). 2025 Jun 26;13:goaf055. doi: 10.1093/gastro/goaf055. eCollection 2025.

Abstract

BACKGROUND

Ulcerative colitis (UC) is a chronic disease that induces colon tissue damage. Previous studies have shown the clinical benefit of New Baitouweng Decoction (NBD). Here, we aimed to investigate the effects of NBD on dextran sodium sulfate (DSS)-induced UC and the underlying mechanisms in a mouse model.

METHODS

UC was induced in mice by using DSS for 7 days. The efficacy of NBD was determined by analysing the pathological appearance and the expression of inflammatory factors and tight junction proteins. 16S rDNA sequencing was used to describe the gut microbiota. Gas chromatography-mass spectrometry was employed to quantify bile acid (BA) levels. Spearman's correlation analysis was conducted to determine the relationship between gut microbiota composition and BA profiles. Western blot was used to detect the amounts of farnesoid X receptor (FXR), Nod-like receptor (NLR) family pyrin domain containing 3 (NLRP3), caspase-1, and cleaved caspase-1.

RESULTS

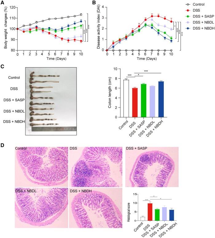
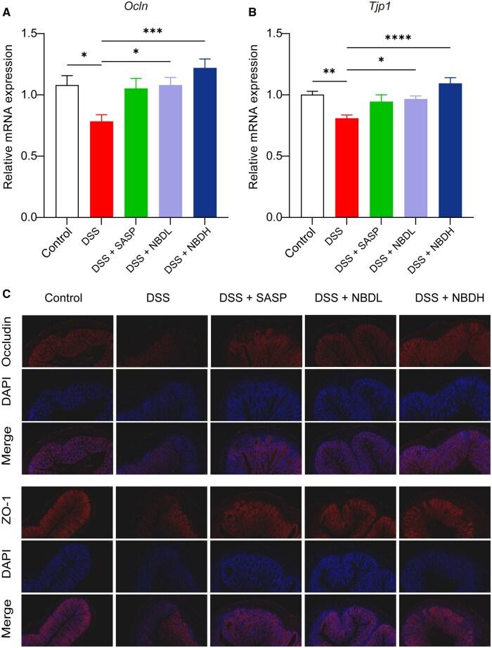
NBD reduced the disease activity index scores, ameliorated colonic pathological damage, inhibited colon inflammation, and repaired the intestinal barrier. In addition, 16S rDNA sequencing showed that NBD enhanced the relative abundance of beneficial bacteria such as and , known to be involved in fecal BA metabolism. Furthermore, BA metabolomics analysis indicated that NBD elevated the concentrations of lithocholic acid and deoxycholic acid, thereby linking to the activation of the FXR pathway to inhibit NLRP3-mediated inflammation. Inhibiting FXR activation by using Z-guggulsterone impeded the protective function of NBD in DSS-induced UC.

CONCLUSION

NBD had a therapeutic effect on DSS-induced UC in a mouse model by regulating the gut microbiota, BAs, and subsequent FXR-NLRP3 pathway for decreasing the release of pro-inflammatory factors and repairing the intestinal barrier to preserve the equilibrium.

摘要

背景

溃疡性结肠炎(UC)是一种导致结肠组织损伤的慢性疾病。既往研究已表明新白头翁汤(NBD)的临床益处。在此,我们旨在研究NBD对葡聚糖硫酸钠(DSS)诱导的小鼠UC模型的影响及其潜在机制。

方法

使用DSS诱导小鼠UC 7天。通过分析病理表现、炎症因子和紧密连接蛋白的表达来确定NBD的疗效。采用16S rDNA测序描述肠道微生物群。运用气相色谱 - 质谱联用技术定量胆汁酸(BA)水平。进行Spearman相关性分析以确定肠道微生物群组成与BA谱之间的关系。采用蛋白质免疫印迹法检测法尼醇X受体(FXR)、含核苷酸结合寡聚化结构域样受体(NLR)家族吡咯结构域蛋白3(NLRP3)、半胱天冬酶 - 1(caspase - 1)和裂解的半胱天冬酶 - 1的含量。

结果

NBD降低疾病活动指数评分,改善结肠病理损伤,抑制结肠炎症,并修复肠道屏障。此外,16S rDNA测序显示NBD提高了已知参与粪便BA代谢的有益细菌如[具体细菌名称1]和[具体细菌名称2]的相对丰度。此外,BA代谢组学分析表明NBD提高了石胆酸和脱氧胆酸的浓度,从而与FXR途径的激活相关联,以抑制NLRP3介导的炎症。使用Z - 古根甾酮抑制FXR激活阻碍了NBD对DSS诱导的UC的保护作用。

结论

NBD通过调节肠道微生物群、BA以及随后的FXR - NLRP3途径,对DSS诱导的小鼠UC模型具有治疗作用,可减少促炎因子的释放并修复肠道屏障以维持平衡。

https://cdn.ncbi.nlm.nih.gov/pmc/blobs/5bb0/12202751/e8d471649f49/goaf055f1.jpg

文献检索

告别复杂PubMed语法,用中文像聊天一样搜索,搜遍4000万医学文献。AI智能推荐,让科研检索更轻松。

立即免费搜索

文件翻译

保留排版,准确专业,支持PDF/Word/PPT等文件格式,支持 12+语言互译。

免费翻译文档

深度研究

AI帮你快速写综述,25分钟生成高质量综述,智能提取关键信息,辅助科研写作。

立即免费体验