Suppr超能文献

下一代流感疫苗的潜在全球健康影响及成本效益:一项模型分析

The potential global health impact and cost-effectiveness of next-generation influenza vaccines: A modelling analysis.

作者信息

Goodfellow Lucy, Procter Simon R, Koltai Mihaly, Waterlow Naomi R, Filipe Johnny A N, Wong Carlos K H, van Leeuwen Edwin, Eggo Rosalind M, Jit Mark

机构信息

Department of Infectious Disease Epidemiology and Dynamics, London School of Hygiene and Tropical Medicine, London, United Kingdom.

Laboratory of Data Discovery for Health (D24H), Hong Kong SAR, China.

出版信息

PLoS Med. 2025 Jun 30;22(6):e1004655. doi: 10.1371/journal.pmed.1004655. eCollection 2025 Jun.

Abstract

BACKGROUND

Next-generation influenza vaccines (NGIVs) are in development and have the potential to achieve substantial reductions in influenza burden, with resulting widespread health and economic benefits. The prices at which their market can be sustained and which vaccination strategies may maximise health impact and cost-effectiveness, particularly in low- and middle-income countries, are unknown, yet such an understanding could provide a valuable tool for vaccine development and investment decision-making at a national and global level. To address this evidence gap, we projected the health and economic impact of NGIVs in 186 countries and territories.

METHODS AND FINDINGS

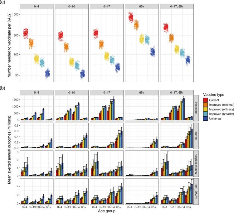
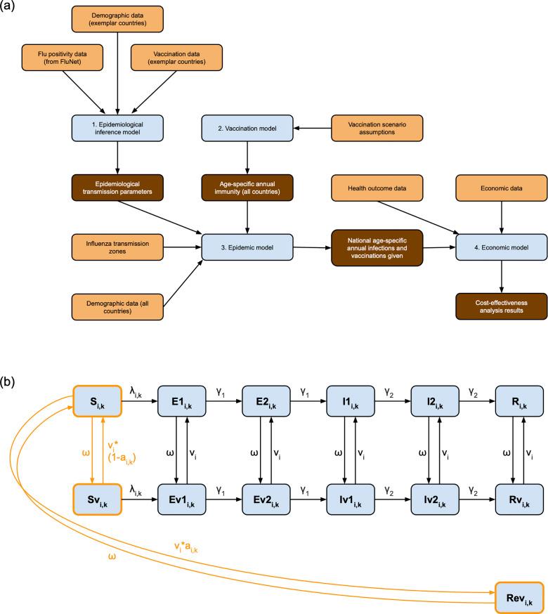
We inferred current influenza transmission parameters from World Health Organization (WHO) FluNet data in regions defined by their seasonal influenza timing and positivity, and projected 30 years of influenza epidemics, accounting for demographic changes. We considered vaccines including current seasonal vaccines, vaccines with increased efficacy, duration, and breadth of protection, and universal vaccines, defined in line with WHO Preferred Product Characteristics. We estimated cost-effectiveness of different vaccination scenarios using novel estimates of key health outcomes and costs. NGIVs have the potential to substantially reduce influenza burden: compared to no vaccination, vaccinating 50% of children aged under 18 annually prevented 1.3 (95% uncertainty range (UR): 1.2-1.5) billion infections using current vaccines, 2.6 (95% UR: 2.4-2.9) billion infections using vaccines with improved efficacy or breadth, and 3.0 (95% UR: 2.7-3.3) billion infections using universal vaccines. In many countries, NGIVs were cost-effective at higher prices than typically paid for existing seasonal vaccines. However, tiered prices may be necessary for improved vaccines to be cost-effective in lower income countries. This study is limited by the availability of accurate data on influenza incidence and influenza-associated health outcomes and costs. Furthermore, the model involves simplifying assumptions around vaccination coverage and administration, and does not account for societal costs or budget impact of NGIVs. How NGIVs will compare to the vaccine types considered in this model when developed is unknown. We conducted sensitivity analyses to investigate key model parameters.

CONCLUSIONS

This study highlights the considerable potential health and economic benefits of NGIVs, but also the variation in cost-effectiveness between high-income and low- and middle-income countries. This work provides a framework for long-term global cost-effectiveness evaluations, and the findings can inform a pathway to developing NGIVs and rolling them out globally.

摘要

背景

新一代流感疫苗(NGIVs)正在研发中,有潜力大幅降低流感负担,从而带来广泛的健康和经济效益。其市场能够维持的价格以及哪种疫苗接种策略可使健康影响和成本效益最大化,尤其是在低收入和中等收入国家,目前尚不清楚,但这种认识可为国家和全球层面的疫苗研发及投资决策提供有价值的工具。为填补这一证据空白,我们预测了NGIVs在186个国家和地区的健康和经济影响。

方法与结果

我们根据世界卫生组织(WHO)FluNet数据,在按季节性流感时间和阳性率定义的区域推断当前流感传播参数,并预测30年的流感流行情况,同时考虑人口结构变化。我们考虑了多种疫苗,包括当前的季节性疫苗、效力、持续时间和保护范围有所提高的疫苗,以及符合WHO首选产品特性定义的通用疫苗。我们使用关键健康结果和成本的新估计值来评估不同疫苗接种方案的成本效益。NGIVs有潜力大幅降低流感负担:与不接种疫苗相比,每年为50%的18岁以下儿童接种疫苗,使用当前疫苗可预防13亿(95%不确定区间(UR):12亿 - 15亿)次感染,使用效力或保护范围有所改善的疫苗可预防26亿(95% UR:24亿 - 29亿)次感染,使用通用疫苗可预防30亿(95% UR:27亿 - 33亿)次感染。在许多国家,NGIVs在比现有季节性疫苗通常支付价格更高的情况下仍具有成本效益。然而,对于低收入国家而言,可能需要采用分级定价才能使改进后的疫苗具有成本效益。本研究受限于流感发病率、流感相关健康结果及成本的准确数据可用性。此外,该模型涉及对疫苗接种覆盖率和接种管理的简化假设,未考虑NGIVs的社会成本或预算影响。当NGIVs研发出来后,与本模型中考虑的疫苗类型相比会如何尚不清楚。我们进行了敏感性分析以研究关键模型参数。

结论

本研究突出了NGIVs可观的潜在健康和经济效益,但也凸显了高收入国家与低收入和中等收入国家在成本效益方面的差异。这项工作为长期全球成本效益评估提供了一个框架,研究结果可为NGIVs的研发及全球推广提供参考路径。

https://cdn.ncbi.nlm.nih.gov/pmc/blobs/573b/12237265/96e99210adcc/pmed.1004655.g001.jpg

文献AI研究员

20分钟写一篇综述,助力文献阅读效率提升50倍。

立即体验

用中文搜PubMed

大模型驱动的PubMed中文搜索引擎

马上搜索

文档翻译

学术文献翻译模型,支持多种主流文档格式。

立即体验