Yu Hao, Yuan Quan, Feng Liu-Xing, Xu Jia-Huan, Zhan Shen-Yuan, Li Zhi-Min, Wang Shuang-Jia
Department of Hepato-Biliary-Pancreatic and Vascular Surgery, School of Medicine, The First Affiliated Hospital of Xiamen University, Xiamen University, Xiamen, China.
Harbin Medical University Cancer Hospital, Harbin, Heilongjiang, China.
Discov Oncol. 2025 Jul 1;16(1):1247. doi: 10.1007/s12672-025-03082-1.
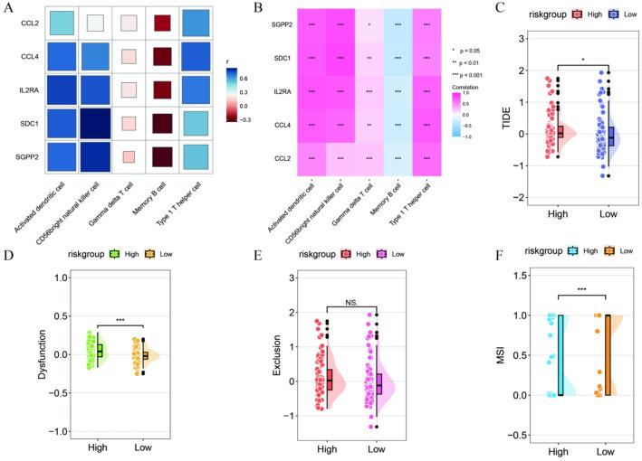
Pancreatic cancer (PC), often referred to as the "king of cancers", has demonstrated limited success with immunotherapies, many of which are still under development. Psoriasis, a common hereditary skin disorder involving genetic, immune, and environmental factors, is only partially understood and has been linked to an elevated risk of various cancers, including PC. However, the precise mechanisms through which psoriasis may influence PC progression remain unclear. A comparative analysis of the immune microenvironments in both diseases revealed that tertiary lymphoid structures (TLS) are downregulated in both conditions. Gene expression profiles from public databases were analyzed, and TLS-associated genes were subjected to Cox regression and Kaplan-Meier analyses. Machine learning algorithms identified GBP2 as a risk factor and ZNF814 as a protective factor. The TLS pathway was underexpressed in PC, and GBP2, PARP9, ESRP1, FERMT1, and ZNF814 were identified as critical determinants of survival outcomes. GBP2 was linked to poor prognosis, while ZNF814 was associated with favorable outcomes. Clinical risk plots, ROC curves, and Kaplan-Meier analyses were used to assess model performance. Additionally, qPCR experiments validated the expression of these genes in pancreatic cancer cell lines. These results offer valuable insights into PC progression, providing a foundation for improved clinical management and future research.
胰腺癌(PC)常被称为“癌中之王”,免疫疗法对其疗效有限,其中许多仍在研发中。银屑病是一种常见的遗传性皮肤病,涉及遗传、免疫和环境因素,目前人们对其了解尚不完全,且它与包括胰腺癌在内的多种癌症风险升高有关。然而,银屑病可能影响胰腺癌进展的确切机制仍不清楚。对这两种疾病的免疫微环境进行比较分析发现,三级淋巴结构(TLS)在这两种情况下均下调。分析了公共数据库中的基因表达谱,并对与TLS相关的基因进行了Cox回归分析和Kaplan-Meier分析。机器学习算法确定GBP2为危险因素,ZNF814为保护因素。TLS通路在胰腺癌中表达不足,GBP2、PARP9、ESRP1、FERMT1和ZNF814被确定为生存结果的关键决定因素。GBP2与预后不良相关,而ZNF814与良好结果相关。使用临床风险图、ROC曲线和Kaplan-Meier分析来评估模型性能。此外,qPCR实验验证了这些基因在胰腺癌细胞系中的表达。这些结果为胰腺癌进展提供了有价值的见解,为改善临床管理和未来研究奠定了基础。