Departments of Gastroenterology, Wuxi People's Hospital, Wuxi Medical Center, The Affiliated Wuxi People's Hospital of Nanjing Medical University, Nanjing Medical University, Wuxi, Jiangsu, 214023, China.
Departments of Gastroenterology, The Third People's Hospital of Kunshan, Suzhou, 215300, China.
BMC Cancer. 2023 Oct 2;23(1):925. doi: 10.1186/s12885-023-11308-0.
The interferon-induced protein known as guanylate-binding protein 2 (GBP2) has been linked to multiple different cancer types as an oncogenic gene. Although the role of GBP2 in cancer has been preliminarily explored, it is unclear how this protein interacts with tumor immunity in gastric cancer.
The expression, prognostic value, immune-correlations of GBP2 in gastric cancer was explored in multiple public and in-house cohorts. In addition, the pan-cancer analysis was performed to investigate the immunological role of GBP2 based on The Cancer Genome Atlas (TCGA) dataset, and the predictive value of GBP2 for immunotherapy was also examined in multiple public cohorts.
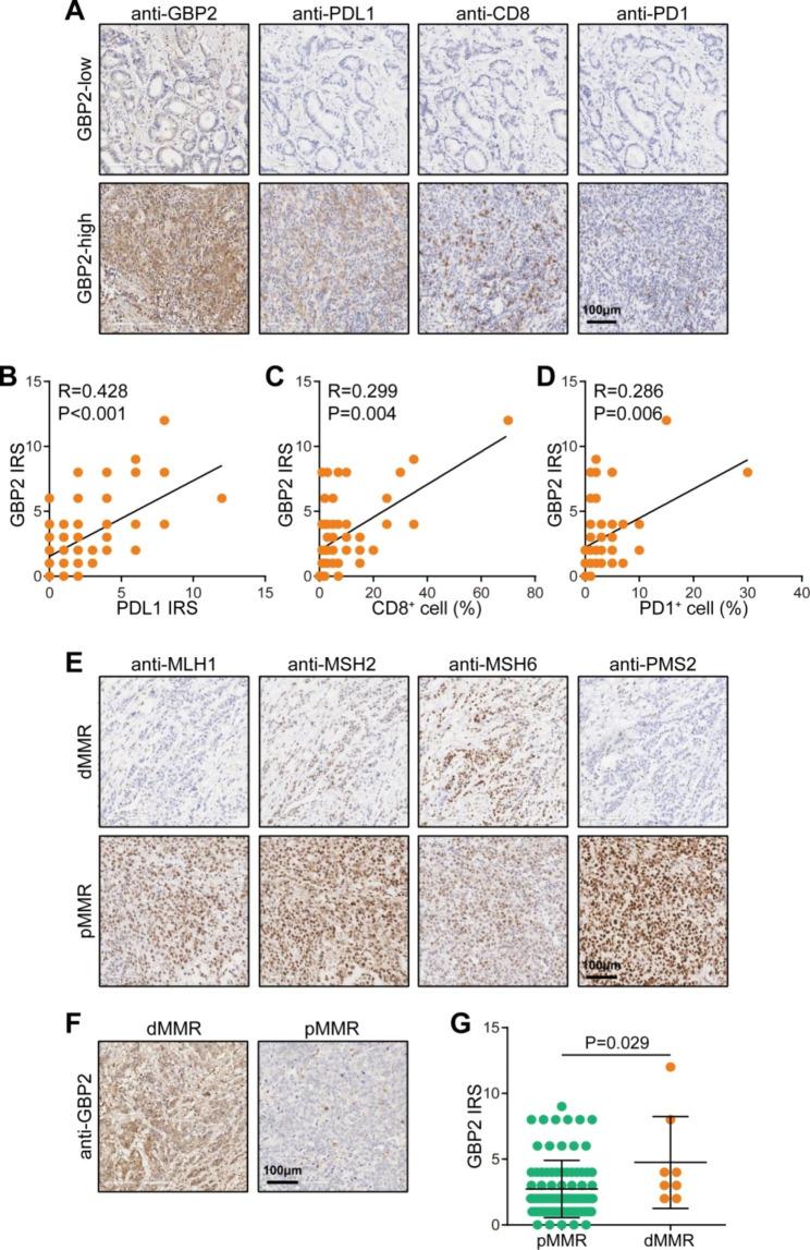
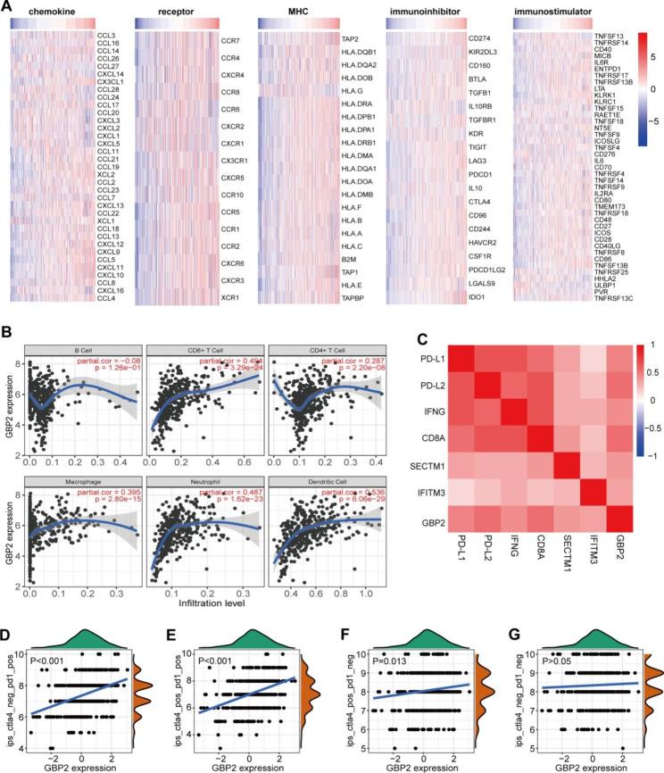
GBP2 was highly expressed in tumor tissues and associated with poor prognosis in gastric cancer. In addition, GBP2 was associated with the immune-hot phenotype. To be more specific, GBP2 was positively related to immuno-modulators, tumor-infiltrating immune cells (TIICs), immunotherapy biomarkers, and even well immunotherapeutic response. In addition to gastric cancer, GBP2 was expected to be an indicator of high immunogenicity in most cancer types. Importantly, GBP2 could predict the immunotherapeutic responses in at least four different cancer types, including melanoma, urothelial carcinoma, non-small cell lung cancer, and breast cancer.
To sum up, GBP2 expression is a promising pan-cancer biomarker for estimating the immunological characteristics of tumors and may be utilized to detect immuno-hot tumors in gastric cancer.
干扰素诱导的蛋白鸟苷酸结合蛋白 2(GBP2)已被证实与多种癌症类型相关,是一种致癌基因。尽管 GBP2 在癌症中的作用已被初步探索,但尚不清楚该蛋白如何与胃癌中的肿瘤免疫相互作用。
本研究在多个公共和内部队列中探索了 GBP2 在胃癌中的表达、预后价值和免疫相关性。此外,基于癌症基因组图谱(TCGA)数据集进行了泛癌分析,以研究 GBP2 的免疫作用,并在多个公共队列中检查了 GBP2 对免疫治疗的预测价值。
GBP2 在肿瘤组织中高表达,与胃癌的不良预后相关。此外,GBP2 与免疫热表型相关。具体而言,GBP2 与免疫调节剂、肿瘤浸润免疫细胞(TIIC)、免疫治疗生物标志物甚至良好的免疫治疗反应呈正相关。除胃癌外,GBP2 有望成为大多数癌症类型高免疫原性的指标。重要的是,GBP2 可预测至少四种不同癌症类型(包括黑色素瘤、尿路上皮癌、非小细胞肺癌和乳腺癌)的免疫治疗反应。
总之,GBP2 表达是一种有前途的泛癌生物标志物,可用于评估肿瘤的免疫学特征,并可能用于检测胃癌中的免疫热肿瘤。