• 文献检索
  • 文档翻译
  • 深度研究
  • 学术资讯
  • Suppr Zotero 插件Zotero 插件
  • 邀请有礼
  • 套餐&价格
  • 历史记录
应用&插件
Suppr Zotero 插件Zotero 插件浏览器插件Mac 客户端Windows 客户端微信小程序
定价
高级版会员购买积分包购买API积分包
服务
文献检索文档翻译深度研究API 文档MCP 服务
关于我们
关于 Suppr公司介绍联系我们用户协议隐私条款
关注我们

Suppr 超能文献

核心技术专利:CN118964589B侵权必究
粤ICP备2023148730 号-1Suppr @ 2026

文献检索

告别复杂PubMed语法,用中文像聊天一样搜索,搜遍4000万医学文献。AI智能推荐,让科研检索更轻松。

立即免费搜索

文件翻译

保留排版,准确专业,支持PDF/Word/PPT等文件格式,支持 12+语言互译。

免费翻译文档

深度研究

AI帮你快速写综述,25分钟生成高质量综述,智能提取关键信息,辅助科研写作。

立即免费体验

含有巴雷林和毛蕊花糖苷的假杜鹃提取物可增强免疫力并调节前列腺癌中的CYP450基因。

Barleria extracts containing barlerin and verbascoside boost immunity and regulate CYP450 gene in prostate cancer.

作者信息

Kaewdaungdee Sanit, Sham Zi Wei, Ho Hao Xuan, Lee Shiou Yih, Tanee Tawatchai, Benoit Yannick D, Liehr Thomas, Daduang Sakda, Sudmoon Runglawan, Chaveerach Arunrat

机构信息

Department of Biology, Faculty of Science, Khon Kaen University, Khon Kaen, Thailand.

Faculty of Health and Life Sciences, INTI International University, Nilai, Negeri Sembilan, Malaysia.

出版信息

Sci Rep. 2025 Jul 1;15(1):21942. doi: 10.1038/s41598-025-07397-5.

DOI:10.1038/s41598-025-07397-5
PMID:40594601
原文链接:https://pmc.ncbi.nlm.nih.gov/articles/PMC12214807/
Abstract

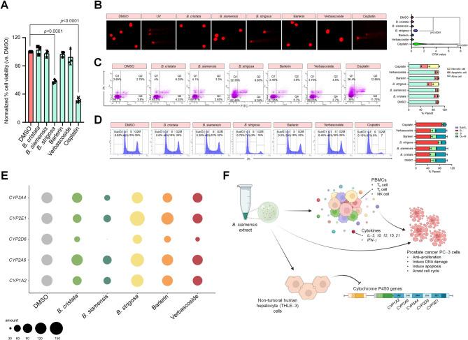
Barleria species have been traditionally utilized for medicinal purposes. This study provides a comprehensive analysis of six Barleria leaf extracts, namely B. cristata, B. lupulina, B. prionitis, B. repens, B. siamensis, and B. strigosa, to elucidate their metabolite composition, toxicity, immunomodulatory functions, and roles in cytochrome P450 (CYP) gene expression. The findings indicate that two key metabolites, barlerin and verbascoside, are present in all six Barleria extracts, with B. siamensis exhibiting the highest amount of these compounds at 0.43 mg/g (barlerin) and 1.02 mg/g (verbascoside) of dried leaf, respectively. In terms of toxicological effects, B. cristata and B. siamensis demonstrated significant anti-proliferative activity against PC-3 cells by inducing DNA damage, enhancing apoptosis, and obstructing the cell cycle. However, these extracts did not exert cytotoxic effects on PBMCs, HPrEC, and THLE-3. Conversely, B. strigosa extract exhibited mild toxicity towards HPrECs and moderate toxicity towards THLE-3 cells. Furthermore, treatment with these extracts activated PBMCs, leading to the upregulation of cytokine genes, including IL-2, IL-10, IL-12, IL-15, IL-21, and IFN-γ, which promoted cytotoxicity for PC-3 cells. Additionally, B. siamensis extract significantly suppressed the expression of CYP450 genes, including CYP1A2, CYP3A4, CYP2D6, and CYP2E1, whereas B. strigosa extract induced the overexpression of CYP2E1. In conclusion, Barleria extracts containing barlerin and verbascoside exhibit immunomodulatory properties by activating immune cells to target cancer cells. Moreover, these extracts influence the expression of CYP450 genes, potentially impacting their bioavailability and therapeutic efficacy.

摘要

传统上,假杜鹃属植物已被用于药用。本研究对六种假杜鹃属植物的叶提取物进行了全面分析,这六种植物分别是头花蓼、黄毛假杜鹃、刺枝假杜鹃、匍匐假杜鹃、暹罗假杜鹃和具梗假杜鹃,以阐明它们的代谢物组成、毒性、免疫调节功能以及在细胞色素P450(CYP)基因表达中的作用。研究结果表明,所有六种假杜鹃属植物提取物中均存在两种关键代谢物——巴列林和毛蕊花糖苷,其中暹罗假杜鹃中这两种化合物的含量最高,干叶中分别为0.43毫克/克(巴列林)和1.02毫克/克(毛蕊花糖苷)。在毒理学效应方面,头花蓼和暹罗假杜鹃通过诱导DNA损伤、增强细胞凋亡和阻碍细胞周期,对PC-3细胞表现出显著的抗增殖活性。然而,这些提取物对PBMC、HPrEC和THLE-3没有细胞毒性作用。相反,具梗假杜鹃提取物对HPrEC表现出轻度毒性,对THLE-3细胞表现出中度毒性。此外,用这些提取物处理可激活PBMC,导致细胞因子基因上调,包括IL-2、IL-10、IL-12、IL-15、IL-21和IFN-γ,从而促进对PC-3细胞的细胞毒性。此外,暹罗假杜鹃提取物显著抑制CYP450基因的表达,包括CYP1A2、CYP3A4、CYP2D6和CYP2E1,而具梗假杜鹃提取物诱导CYP2E1的过表达。总之,含有巴列林和毛蕊花糖苷的假杜鹃属植物提取物通过激活免疫细胞靶向癌细胞而表现出免疫调节特性。此外,这些提取物影响CYP450基因的表达,可能会影响它们的生物利用度和治疗效果。

https://cdn.ncbi.nlm.nih.gov/pmc/blobs/fa1c/12214807/881ee3e88907/41598_2025_7397_Fig5_HTML.jpg
https://cdn.ncbi.nlm.nih.gov/pmc/blobs/fa1c/12214807/9db3fd480738/41598_2025_7397_Fig1_HTML.jpg
https://cdn.ncbi.nlm.nih.gov/pmc/blobs/fa1c/12214807/b11722d6435e/41598_2025_7397_Fig2_HTML.jpg
https://cdn.ncbi.nlm.nih.gov/pmc/blobs/fa1c/12214807/55a74ecaa143/41598_2025_7397_Fig3_HTML.jpg
https://cdn.ncbi.nlm.nih.gov/pmc/blobs/fa1c/12214807/59cc246e54b3/41598_2025_7397_Fig4_HTML.jpg
https://cdn.ncbi.nlm.nih.gov/pmc/blobs/fa1c/12214807/881ee3e88907/41598_2025_7397_Fig5_HTML.jpg
https://cdn.ncbi.nlm.nih.gov/pmc/blobs/fa1c/12214807/9db3fd480738/41598_2025_7397_Fig1_HTML.jpg
https://cdn.ncbi.nlm.nih.gov/pmc/blobs/fa1c/12214807/b11722d6435e/41598_2025_7397_Fig2_HTML.jpg
https://cdn.ncbi.nlm.nih.gov/pmc/blobs/fa1c/12214807/55a74ecaa143/41598_2025_7397_Fig3_HTML.jpg
https://cdn.ncbi.nlm.nih.gov/pmc/blobs/fa1c/12214807/59cc246e54b3/41598_2025_7397_Fig4_HTML.jpg
https://cdn.ncbi.nlm.nih.gov/pmc/blobs/fa1c/12214807/881ee3e88907/41598_2025_7397_Fig5_HTML.jpg

相似文献

1
Barleria extracts containing barlerin and verbascoside boost immunity and regulate CYP450 gene in prostate cancer.含有巴雷林和毛蕊花糖苷的假杜鹃提取物可增强免疫力并调节前列腺癌中的CYP450基因。
Sci Rep. 2025 Jul 1;15(1):21942. doi: 10.1038/s41598-025-07397-5.
2
NMR and Chemometric Analysis of Verbascoside and Isoverbascoside Produced in Tecoma stans In Vitro Cultures.黄花凌霄体外培养中毛蕊花糖苷和异毛蕊花糖苷的核磁共振及化学计量学分析
Magn Reson Chem. 2025 Jul;63(8):593-603. doi: 10.1002/mrc.5538. Epub 2025 May 29.
3
Assessment of Cytotoxicity, Impact on Cell Migration and Apoptotic Modulation of Acteoside and Plantamajoside on Human Breast Adenocarcinoma (MCF-7).刺五加苷和大车前苷对人乳腺腺癌(MCF-7)的细胞毒性、细胞迁移影响及凋亡调控评估
Asian Pac J Cancer Prev. 2025 Mar 1;26(3):925-934. doi: 10.31557/APJCP.2025.26.3.925.
4
Exploring the Cytotoxic Activity of Dillenia serrata Thunb. Leaf Extracts: An In Vitro and In Silico Investigation.探索锯叶榴莲叶提取物的细胞毒性活性:一项体外和计算机模拟研究。
Asian Pac J Cancer Prev. 2025 Mar 1;26(3):1043-1051. doi: 10.31557/APJCP.2025.26.3.1043.
5
Immunomodulatory and anticancer effects of moringa polyherbal infusions: potentials for preventive and therapeutic use.辣木复合草药浸剂的免疫调节和抗癌作用:预防和治疗用途的潜力
Front Immunol. 2025 Jun 19;16:1597602. doi: 10.3389/fimmu.2025.1597602. eCollection 2025.
6
Evaluation of anti-cancer and Immunomodulatory effects of Globe Thistle (Echinops Shakrokii S.A. Ahmad) extracts: an in vitro and in vivo study.刺头蓟(Echinops Shakrokii S.A. Ahmad)提取物的抗癌和免疫调节作用评估:一项体外和体内研究。
Sci Rep. 2025 Jul 1;15(1):20767. doi: 10.1038/s41598-025-06407-w.
7
Pharmacological exploration of natural 6-hydroxy flavone: A promising moiety.天然6-羟基黄酮的药理学探索:一个有前景的部分。
Fitoterapia. 2025 Jul;184:106647. doi: 10.1016/j.fitote.2025.106647. Epub 2025 Jun 2.
8
Ashwagandha () Plant Extracts Affect the Cytochrome P450 System and Cytotoxicity of Primary Human Hepatocytes.南非醉茄()植物提取物影响原代人肝细胞的细胞色素P450系统和细胞毒性。
J Diet Suppl. 2025;22(4):613-639. doi: 10.1080/19390211.2025.2514458. Epub 2025 Jun 24.
9
Systemic treatments for metastatic cutaneous melanoma.转移性皮肤黑色素瘤的全身治疗
Cochrane Database Syst Rev. 2018 Feb 6;2(2):CD011123. doi: 10.1002/14651858.CD011123.pub2.
10
Renoprotective and antihypertensive mechanism of action of Clinacanthus nutans bioactive polysaccharides by suppression of reactive oxygen species/ nuclear factor/ matrix metalloproteinase (ROS/NF-ΚB/MMP-9) and upregulation of endothelial nitric oxide synthase/nitric oxide (eNOS/NO) pathways.通过抑制活性氧/核因子/基质金属蛋白酶(ROS/NF-κB/MMP-9)以及上调内皮型一氧化氮合酶/一氧化氮(eNOS/NO)途径,爵床生物活性多糖的肾脏保护和降压作用机制
J Mol Histol. 2025 Jun 28;56(4):209. doi: 10.1007/s10735-025-10481-9.

本文引用的文献

1
Decoding the Role of CYP450 Enzymes in Metabolism and Disease: A Comprehensive Review.解读细胞色素P450酶在代谢与疾病中的作用:全面综述
Biomedicines. 2024 Jul 2;12(7):1467. doi: 10.3390/biomedicines12071467.
2
A New Source and Large Quantity of Resveratrol in Species and Their Activities on Normal Human and Cancer Cells.物种中白藜芦醇的新来源与大量生产及其对正常人类细胞和癌细胞的作用
Biology (Basel). 2024 Jun 1;13(6):402. doi: 10.3390/biology13060402.
3
Systematic Review of Chemical Compounds with Immunomodulatory Action Isolated from African Medicinal Plants.
从非洲药用植物中分离得到具有免疫调节作用的化学成分的系统评价。
Molecules. 2024 Apr 26;29(9):2010. doi: 10.3390/molecules29092010.
4
Co-decoction of Lilii bulbus and Radix Rehmannia Recens and its key bioactive ingredient verbascoside inhibit neuroinflammation and intestinal permeability associated with chronic stress-induced depression via the gut microbiota-brain axis.百合和熟地黄及其关键生物活性成分毛蕊花糖苷通过肠道微生物群-脑轴抑制与慢性应激诱导的抑郁相关的神经炎症和肠道通透性。
Phytomedicine. 2024 Jul;129:155510. doi: 10.1016/j.phymed.2024.155510. Epub 2024 Mar 11.
5
MetaboAnalyst 6.0: towards a unified platform for metabolomics data processing, analysis and interpretation.MetaboAnalyst 6.0:迈向代谢组学数据处理、分析和解释的统一平台。
Nucleic Acids Res. 2024 Jul 5;52(W1):W398-W406. doi: 10.1093/nar/gkae253.
6
The dopamine transporter antagonist vanoxerine inhibits G9a and suppresses cancer stem cell functions in colon tumors.多巴胺转运体拮抗剂沃尼妙林抑制 G9a 并抑制结肠癌肿瘤中的癌症干细胞功能。
Nat Cancer. 2024 Mar;5(3):463-480. doi: 10.1038/s43018-024-00727-y. Epub 2024 Feb 13.
7
Wound healing and photoprotection properties of Acanthus ebracteatus Vahl. extracts standardized in verbascoside.贯叶连翘提取物中毛蕊花糖苷标准化后的创伤愈合和光保护性能。
Sci Rep. 2024 Jan 22;14(1):1904. doi: 10.1038/s41598-024-52511-8.
8
Phytoimmunomodulators: A review of natural modulators for complex immune system.植物免疫调节剂:复杂免疫系统天然调节剂综述
Heliyon. 2023 Dec 17;10(1):e23790. doi: 10.1016/j.heliyon.2023.e23790. eCollection 2024 Jan 15.
9
Anti-inflammatory activity of verbascoside- and isoverbascoside-rich Lamiales medicinal plants.富含毛蕊花糖苷和异毛蕊花糖苷的唇形目药用植物的抗炎活性。
Heliyon. 2023 Dec 13;10(1):e23644. doi: 10.1016/j.heliyon.2023.e23644. eCollection 2024 Jan 15.
10
Acetyl barlerin from induces chemopreventive NQO1 and attenuates LPS-induced inflammation: and molecular dynamic studies.来自[具体来源未明确]的乙酰巴雷林诱导化学预防酶NQO1并减轻脂多糖诱导的炎症:[此处可能有遗漏信息]及分子动力学研究
J Biomol Struct Dyn. 2025 Mar;43(4):2002-2013. doi: 10.1080/07391102.2023.2293272. Epub 2023 Dec 20.