Suppr超能文献

耐碳青霉烯类高毒力肺炎克雷伯菌的医院内传播、适应性及临床结局

Nosocomial transmission, adaption and clinical outcomes of carbapenem-resistant hypervirulent Klebsiella pneumoniae.

作者信息

Liu Yanjun, Wang Zhiqian, Jian Zijuan, Liu Peilin, Li Yanming, Qin Fang, Yan Qun, Liu Wenen

机构信息

Department of Clinical Laboratory, Xiangya Hospital, Central South University, Changsha, Hunan, China.

National Clinical Research Center for Geriatric Disorders, Xiangya Hospital, Changsha, Hunan, China.

出版信息

BMC Microbiol. 2025 Jul 2;25(1):376. doi: 10.1186/s12866-025-04096-z.

Abstract

BACKGROUND

Carbapenem-resistant hypervirulent Klebsiella pneumoniae (CR-HvKp) poses a significant threat in healthcare settings. This study investigates the nosocomial transmission dynamics, adaptive phenotypes, and clinical outcomes of CR-HvKp with different evolutionary patterns.

METHODS

A genomic analysis of 2,002 Klebsiella pneumoniae isolates collected from a major teaching hospital in China was performed to identify convergent isolates. Epidemiological features, including CR-HvKp nosocomial transmission, were assessed. Selected isolates underwent phenotypic testing to evaluate adaptive traits. Clinical outcomes were analyzed retrospectively using electronic medical records.

RESULTS

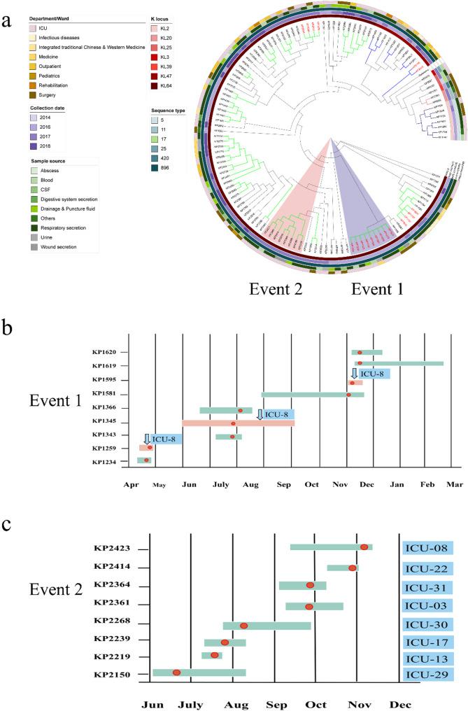
A total of 127 CR-HvKp were characterized, with ST11-KL64 hv-CRKP (carbapenem resistant Klebsiella pneumoniae acquired hypervirulence) as the predominant sequence type. CR-HvKp exhibited diverse evolutionary patterns linked to nosocomial transmission, particularly in the ICU. ST11-KL64 hv-CRKP demonstrated robust transmission within ICU settings. Compared to CRKP, hv-CRKP showed enhanced in vitro competitiveness and superior immune evasion. CR-HvKp infections were significantly associated with higher mortality rates, especially involved in sepsis or septic shock (P < 0.0001).

CONCLUSION

The ST11-KL64 hv-CRKP clonal complex is highly prevalent in CR-HvKp and demonstrates significant nosocomial transmission, particularly within ICU settings. Timely and effective sepsis management is critical to improving survival outcomes in CR-HvKp infections. Continuous genomic surveillance is imperative to control the spread of these pathogens.

摘要

背景

耐碳青霉烯类高毒力肺炎克雷伯菌(CR-HvKp)在医疗机构中构成重大威胁。本研究调查了具有不同进化模式的CR-HvKp的医院内传播动态、适应性表型和临床结局。

方法

对从中国一家大型教学医院收集的2002株肺炎克雷伯菌分离株进行基因组分析,以鉴定趋同分离株。评估包括CR-HvKp医院内传播在内的流行病学特征。对选定的分离株进行表型测试以评估适应性特征。使用电子病历对临床结局进行回顾性分析。

结果

共鉴定出127株CR-HvKp,其中ST11-KL64 hv-CRKP(耐碳青霉烯类肺炎克雷伯菌获得性高毒力)为主要序列类型。CR-HvKp表现出与医院内传播相关的多种进化模式,尤其是在重症监护病房(ICU)。ST11-KL64 hv-CRKP在ICU环境中显示出强大的传播能力。与CRKP相比,hv-CRKP在体外表现出更强的竞争力和更好的免疫逃逸能力。CR-HvKp感染与较高的死亡率显著相关,尤其是发生脓毒症或脓毒性休克时(P < 0.0001)。

结论

ST11-KL64 hv-CRKP克隆复合体在CR-HvKp中高度流行,并显示出显著的医院内传播,尤其是在ICU环境中。及时有效的脓毒症管理对于改善CR-HvKp感染的生存结局至关重要。持续的基因组监测对于控制这些病原体的传播势在必行。

https://cdn.ncbi.nlm.nih.gov/pmc/blobs/d3a9/12219914/723a23199058/12866_2025_4096_Fig1_HTML.jpg

文献检索

告别复杂PubMed语法,用中文像聊天一样搜索,搜遍4000万医学文献。AI智能推荐,让科研检索更轻松。

立即免费搜索

文件翻译

保留排版,准确专业,支持PDF/Word/PPT等文件格式,支持 12+语言互译。

免费翻译文档

深度研究

AI帮你快速写综述,25分钟生成高质量综述,智能提取关键信息,辅助科研写作。

立即免费体验