Constantinides Alexander, Lansu Nico, Mosen Peter, Rauwerdink Paulien, Strating Esther, Völlmy Franziska, Nederend Maaike, Leusen Jeanette H W, Rovers Koen, Wassenaar Emma, Lurvink Robin, Altelaar Maarten, Nienhuijs Simon, Wiezer Rene, Borel Rinkes Inne H M, Boerma Djamila, Kops Geert J P L, de Hingh Ignace, Kranenburg Onno
Laboratory Translational Oncology, Division Imaging and Cancer, University Medical Center Utrecht, Utrecht, the Netherlands; Department of Surgical Oncology, Division Imaging and Cancer, University Medical Center Utrecht, Utrecht, the Netherlands.
Hubrecht Institute, Royal Netherlands Academy of Arts and Sciences (KNAW), and University Medical Center Utrecht, Utrecht, the Netherlands; Oncode Institute, Utrecht, the Netherlands.
Transl Oncol. 2025 Sep;59:102464. doi: 10.1016/j.tranon.2025.102464. Epub 2025 Jul 1.
Colorectal cancer (CRC) patients with inoperable peritoneal metastases (PM) have a dismal prognosis with limited treatment options. Local treatment of CRC-PM with oxaliplatin is commonly applied, but biomarkers steering patient selection, or informing potentially effective combination therapies are lacking. A novel potentially effective treatment strategy is Pressurized IntraPeritoneal Aerosol Chemotherapy (PIPAC) in which CRC-PM are exposed to cyclic treatment with high concentrations of locally applied oxaliplatin. However, it is unclear whether and how CRC-PM respond to PIPAC.
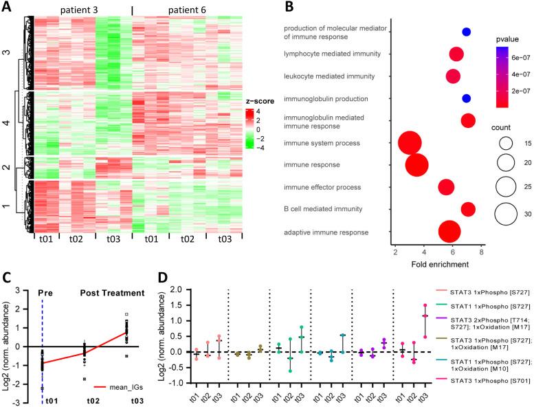
Here, we generated a biobank from 20 patients receiving PIPAC with oxaliplatin for CRC-PM. The biobank contains biopsies from 3 PM per patient, repeatedly sampled prior to each treatment cycle, and ascites. Anti-tumor effects were analyzed by shallow single-cell karyotype sequencing (sc-karyoSeq). RNA-sequencing and proteomics were performed to assess changes in gene and protein expression. Immunohistochemistry was performed to assess treatment-induced changes in tissue histology. Ascites was used to assess immunoglobulin content and reactivity.
PIPAC reduced genomic heterogeneity and aneuploidy scores among PIPAC-surviving tumor cells. Furthermore, PIPAC reduced immunosuppressive signals (hypoxia, interleukin-10, transforming growth factor β), and induced an influx of B and T lymphocytes, which organized into metastasis-associated Tertiary Lymphoid Structures (TLS). TLS are biomarkers predicting response to Immune-Checkpoint Inhibitors (ICIs). The T cells residing in PIPAC-induced TLS expressed high levels of the checkpoints PD-1, TIGIT and EBI3. PIPAC also caused the generation of plasma cells producing tumor-reactive antibodies.
PIPAC shows modest anti-tumor activity and induces immune parameters predicting response to ICIs. Patients with inoperable CRC-PM may therefore benefit from PIPAC in combination with ICIs.
患有无法手术切除的腹膜转移(PM)的结直肠癌(CRC)患者预后不佳,治疗选择有限。用奥沙利铂对CRC-PM进行局部治疗是常用的方法,但缺乏指导患者选择或提示潜在有效联合治疗的生物标志物。一种新的潜在有效治疗策略是腹腔加压气雾剂化疗(PIPAC),其中CRC-PM会接受高浓度局部应用奥沙利铂的循环治疗。然而,尚不清楚CRC-PM是否以及如何对PIPAC产生反应。
在此,我们从20名接受PIPAC联合奥沙利铂治疗CRC-PM的患者中建立了一个生物样本库。该生物样本库包含每位患者3个PM的活检样本,在每个治疗周期之前重复取样,以及腹水样本。通过浅层单细胞核型测序(sc-karyoSeq)分析抗肿瘤作用。进行RNA测序和蛋白质组学以评估基因和蛋白质表达的变化。进行免疫组织化学以评估治疗引起的组织学变化。腹水用于评估免疫球蛋白含量和反应性。
PIPAC降低了PIPAC存活肿瘤细胞中的基因组异质性和非整倍体评分。此外,PIPAC降低了免疫抑制信号(缺氧、白细胞介素-10、转化生长因子β),并诱导B和T淋巴细胞流入,这些淋巴细胞组织形成与转移相关的三级淋巴结构(TLS)。TLS是预测对免疫检查点抑制剂(ICI)反应的生物标志物。存在于PIPAC诱导的TLS中的T细胞表达高水平的检查点蛋白PD-1、TIGIT和EBI3。PIPAC还导致产生产生肿瘤反应性抗体的浆细胞。
PIPAC显示出适度的抗肿瘤活性,并诱导出预测对ICI反应的免疫参数。因此,患有无法手术切除的CRC-PM的患者可能从PIPAC联合ICI治疗中获益。