• 文献检索
  • 文档翻译
  • 深度研究
  • 学术资讯
  • Suppr Zotero 插件Zotero 插件
  • 邀请有礼
  • 套餐&价格
  • 历史记录
应用&插件
Suppr Zotero 插件Zotero 插件浏览器插件Mac 客户端Windows 客户端微信小程序
定价
高级版会员购买积分包购买API积分包
服务
文献检索文档翻译深度研究API 文档MCP 服务
关于我们
关于 Suppr公司介绍联系我们用户协议隐私条款
关注我们

Suppr 超能文献

核心技术专利:CN118964589B侵权必究
粤ICP备2023148730 号-1Suppr @ 2026

文献检索

告别复杂PubMed语法,用中文像聊天一样搜索,搜遍4000万医学文献。AI智能推荐,让科研检索更轻松。

立即免费搜索

文件翻译

保留排版,准确专业,支持PDF/Word/PPT等文件格式,支持 12+语言互译。

免费翻译文档

深度研究

AI帮你快速写综述,25分钟生成高质量综述,智能提取关键信息,辅助科研写作。

立即免费体验

用于猪模型中早期心肌损伤靶向的介入性实时分子磁共振成像

Interventional real-time molecular MRI for targeting early myocardial injury in a pig model.

作者信息

Heidt Timo, Reiss Simon, Thielmann Julien, Weber Christian, Maier Alexander, Lottner Thomas, Cristina-Schmitz Heidi R, Bühler Timon, Chiang Diana, Jülicher Claus, Wadle Carolin, Hilgendorf Ingo, Wolf Dennis, Tumlinson Gavin, Hortells Luis, Westermann Dirk, Bock Michael, von Zur Mühlen Constantin

机构信息

Department of Cardiology, Medical Center University of Freiburg, Freiburg, Germany.

Faculty of Medicine, University of Freiburg, Freiburg, Germany.

出版信息

Npj Imaging. 2025 Feb 3;3(1):7. doi: 10.1038/s44303-025-00069-z.

DOI:10.1038/s44303-025-00069-z
PMID:40603640
原文链接:https://pmc.ncbi.nlm.nih.gov/articles/PMC12118736/
Abstract

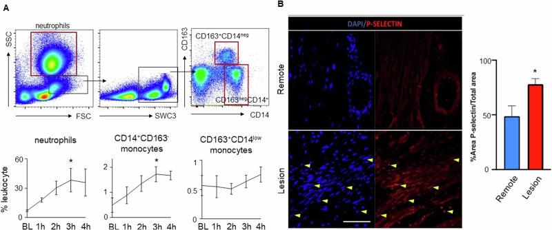
Myocardial ischemia induces tissue injury with subsequent inflammation and recruitment of immune cells. Besides myocardial tissue characterization, magnetic resonance imaging (MRI) allows for functional assessment using molecular imaging contrast agents. Here, we assessed ischemic cardiac lesions non-invasively directly after ischemia/reperfusion (I/R) in a porcine model by advanced MRI techniques and molecular imaging, targeting the cell adhesion molecule P-selectin functionalized with microparticles of iron oxide (MPIO). We used a closed-chest model of I/R by temporary coronary balloon-occlusion, real time 3T MRI-guided coronary injection of MPIO-based contrast agents, as well as injury, edema and iron-sensitive MRI. Within the first hours after I/R, we found T1 mapping to be most sensitive for tissue injury, with no changes in edema-sensitive MRI. Intriguingly, P-selectin MPIO contrast agent selectively enhanced the ischemic area in iron-sensitive MRI. In conclusion, this approach allows for sensitive detection of early myocardial inflammation beyond traditional edema-sensitive imaging.

摘要

心肌缺血会引发组织损伤,随后出现炎症反应并募集免疫细胞。除了对心肌组织进行表征外,磁共振成像(MRI)还可使用分子成像造影剂进行功能评估。在此,我们通过先进的MRI技术和分子成像,在猪模型中缺血/再灌注(I/R)后直接对缺血性心脏病变进行无创评估,靶向用氧化铁微粒(MPIO)功能化的细胞粘附分子P-选择素。我们采用临时冠状动脉球囊闭塞的I/R闭胸模型、实时3T MRI引导下冠状动脉注射基于MPIO的造影剂,以及损伤、水肿和铁敏感MRI。在I/R后的最初几小时内,我们发现T1映射对组织损伤最为敏感,而水肿敏感MRI无变化。有趣的是,P-选择素MPIO造影剂在铁敏感MRI中选择性增强了缺血区域。总之,这种方法能够在传统的水肿敏感成像之外,灵敏地检测早期心肌炎症。

https://cdn.ncbi.nlm.nih.gov/pmc/blobs/442c/12118736/16422c37c934/44303_2025_69_Fig5_HTML.jpg
https://cdn.ncbi.nlm.nih.gov/pmc/blobs/442c/12118736/384e6efec228/44303_2025_69_Fig1_HTML.jpg
https://cdn.ncbi.nlm.nih.gov/pmc/blobs/442c/12118736/7f11f8a0739c/44303_2025_69_Fig2_HTML.jpg
https://cdn.ncbi.nlm.nih.gov/pmc/blobs/442c/12118736/6cab5032951f/44303_2025_69_Fig3_HTML.jpg
https://cdn.ncbi.nlm.nih.gov/pmc/blobs/442c/12118736/e36cab3191b7/44303_2025_69_Fig4_HTML.jpg
https://cdn.ncbi.nlm.nih.gov/pmc/blobs/442c/12118736/16422c37c934/44303_2025_69_Fig5_HTML.jpg
https://cdn.ncbi.nlm.nih.gov/pmc/blobs/442c/12118736/384e6efec228/44303_2025_69_Fig1_HTML.jpg
https://cdn.ncbi.nlm.nih.gov/pmc/blobs/442c/12118736/7f11f8a0739c/44303_2025_69_Fig2_HTML.jpg
https://cdn.ncbi.nlm.nih.gov/pmc/blobs/442c/12118736/6cab5032951f/44303_2025_69_Fig3_HTML.jpg
https://cdn.ncbi.nlm.nih.gov/pmc/blobs/442c/12118736/e36cab3191b7/44303_2025_69_Fig4_HTML.jpg
https://cdn.ncbi.nlm.nih.gov/pmc/blobs/442c/12118736/16422c37c934/44303_2025_69_Fig5_HTML.jpg

相似文献

1
Interventional real-time molecular MRI for targeting early myocardial injury in a pig model.用于猪模型中早期心肌损伤靶向的介入性实时分子磁共振成像
Npj Imaging. 2025 Feb 3;3(1):7. doi: 10.1038/s44303-025-00069-z.
2
EORTC guidelines for the use of erythropoietic proteins in anaemic patients with cancer: 2006 update.欧洲癌症研究与治疗组织(EORTC)癌症贫血患者促红细胞生成蛋白使用指南:2006年更新版
Eur J Cancer. 2007 Jan;43(2):258-70. doi: 10.1016/j.ejca.2006.10.014. Epub 2006 Dec 19.
3
Remote ischaemic preconditioning for coronary artery bypass grafting (with or without valve surgery).用于冠状动脉搭桥术(伴或不伴瓣膜手术)的远程缺血预处理
Cochrane Database Syst Rev. 2017 May 5;5(5):CD011719. doi: 10.1002/14651858.CD011719.pub3.
4
Magnetic resonance perfusion for differentiating low-grade from high-grade gliomas at first presentation.首次就诊时磁共振灌注成像用于鉴别低级别与高级别胶质瘤
Cochrane Database Syst Rev. 2018 Jan 22;1(1):CD011551. doi: 10.1002/14651858.CD011551.pub2.
5
Magnetic resonance imaging for the diagnosis of hepatocellular carcinoma in adults with chronic liver disease.磁共振成像在慢性肝病成人肝细胞癌诊断中的应用。
Cochrane Database Syst Rev. 2022 May 6;5(5):CD014798. doi: 10.1002/14651858.CD014798.pub2.
6
Transfusion thresholds for guiding red blood cell transfusion.输血阈值指导红细胞输血。
Cochrane Database Syst Rev. 2021 Dec 21;12(12):CD002042. doi: 10.1002/14651858.CD002042.pub5.
7
MRI software and cognitive fusion biopsies in people with suspected prostate cancer: a systematic review, network meta-analysis and cost-effectiveness analysis.磁共振成像软件联合认知融合活检用于疑似前列腺癌患者:系统评价、网络荟萃分析和成本效果分析。
Health Technol Assess. 2024 Oct;28(61):1-310. doi: 10.3310/PLFG4210.
8
Immunotherapy for advanced or metastatic urothelial carcinoma.晚期或转移性尿路上皮癌的免疫治疗。
Cochrane Database Syst Rev. 2023 Oct 9;10(10):CD013774. doi: 10.1002/14651858.CD013774.pub2.
9
Drugs for preventing postoperative nausea and vomiting in adults after general anaesthesia: a network meta-analysis.成人全身麻醉后预防术后恶心呕吐的药物:网状Meta分析
Cochrane Database Syst Rev. 2020 Oct 19;10(10):CD012859. doi: 10.1002/14651858.CD012859.pub2.
10
Contrast-enhanced ultrasound for the diagnosis of hepatocellular carcinoma in adults with chronic liver disease.对比增强超声在慢性肝病成人肝细胞癌诊断中的应用。
Cochrane Database Syst Rev. 2022 Sep 2;9(9):CD013483. doi: 10.1002/14651858.CD013483.pub2.

本文引用的文献

1
Increasing Soluble P-Selectin Levels Predict Higher Peripheral Atherosclerotic Plaque Progression.可溶性P-选择素水平升高预示外周动脉粥样硬化斑块进展更快。
J Clin Med. 2023 Oct 10;12(20):6430. doi: 10.3390/jcm12206430.
2
T2 mapping in myocardial disease: a comprehensive review.心肌疾病的 T2 映射:全面综述。
J Cardiovasc Magn Reson. 2022 Jun 6;24(1):33. doi: 10.1186/s12968-022-00866-0.
3
Detection of acute myocarditis using T1 and T2 mapping cardiovascular magnetic resonance: A systematic review and meta-analysis.采用 T1 和 T2 映射心血管磁共振技术检测急性心肌炎:系统评价和荟萃分析。
J Appl Clin Med Phys. 2021 Oct;22(10):239-248. doi: 10.1002/acm2.13365. Epub 2021 Sep 4.
4
Molecular imaging of cardiovascular inflammation.心血管炎症的分子影像学。
Br J Pharmacol. 2021 Nov;178(21):4216-4245. doi: 10.1111/bph.15654. Epub 2021 Oct 14.
5
Immune Cells and Immunotherapy for Cardiac Injury and Repair.免疫细胞与免疫疗法在心脏损伤与修复中的作用。
Circ Res. 2021 May 28;128(11):1766-1779. doi: 10.1161/CIRCRESAHA.121.318005. Epub 2021 May 27.
6
Molecular magnetic resonance imaging of activated platelets allows noninvasive detection of early myocarditis in mice.血小板活化的分子磁共振成像可无创检测小鼠早期心肌炎。
Sci Rep. 2020 Aug 6;10(1):13211. doi: 10.1038/s41598-020-70043-9.
7
Adverse Cardiac Remodelling after Acute Myocardial Infarction: Old and New Biomarkers.急性心肌梗死后的心脏不良重构:新旧生物标志物。
Dis Markers. 2020 Jun 12;2020:1215802. doi: 10.1155/2020/1215802. eCollection 2020.
8
Molecular Imaging in Ischemic Heart Disease.缺血性心脏病中的分子成像
Curr Cardiovasc Imaging Rep. 2019;12(7):31. doi: 10.1007/s12410-019-9500-x. Epub 2019 Jun 11.
9
Heart Disease and Stroke Statistics-2019 Update: A Report From the American Heart Association.《2019年心脏病和中风统计数据更新:美国心脏协会报告》
Circulation. 2019 Mar 5;139(10):e56-e528. doi: 10.1161/CIR.0000000000000659.
10
Brief Myocardial Ischemia Produces Cardiac Troponin I Release and Focal Myocyte Apoptosis in the Absence of Pathological Infarction in Swine.短暂性心肌缺血可导致猪在无病理性梗死的情况下出现心肌肌钙蛋白I释放和局灶性心肌细胞凋亡。
JACC Basic Transl Sci. 2017 Apr;2(2):105-114. doi: 10.1016/j.jacbts.2017.01.006. Epub 2017 Mar 29.