Suppr超能文献

马铃薯块茎蛾生命周期中肠道细菌的纵向动态及其对其生长发育的影响

Longitudinal dynamics of intestinal bacteria in the life cycle and their effects on growth and development of potato tuber moth.

作者信息

Fu Qiaosi, Wang Wenqian, Chen Bin, Hu Yuxi, Ma Rui, Zhu Enran, Jin Sitong, Cai Haosheng, Xiao Guanli, Du Guangzu

机构信息

State Key Laboratory for Conservation and Utilization of Bio-Resources in Yunnan, College of Plant Protection, Yunnan Agricultural University, Kunming, China.

College of Agriculture and Biology Technology, Yunnan Agricultural University, Kunming, China.

出版信息

Front Microbiol. 2025 Jun 18;16:1542589. doi: 10.3389/fmicb.2025.1542589. eCollection 2025.

Abstract

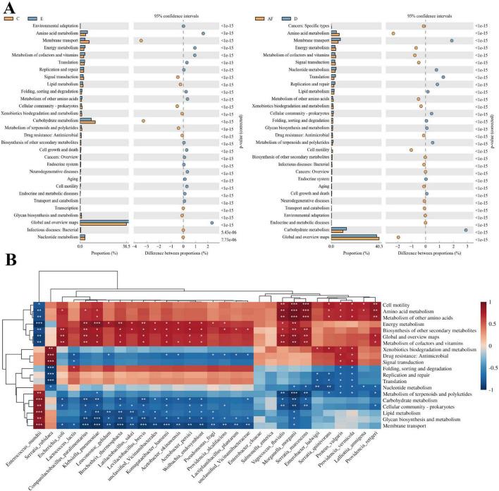
Potato tuber moth (PTM), (Lepidoptera: Gelechiidae), is an oligophagous pest that damages potatoes. Intestinal microorganisms play important roles in regulating the life activities of host insects. The gut of PTM is rich in microbials, but it is unclear that the dynamics of the structure and diversity of intestinal bacteria in the different development period of potato tuber moth. In this study, the dynamics of the intestinal bacterial community across the whole life cycle of PTM were evaluated using single molecule real-time sequencing. The intestinal microbiota of PTM is predominantly composed of Proteobacteria and Firmicutes, and it is different with the difference of development stages. were the dominant species of intestinal symbiotic bacteria in eggs and the first-instar larvae. was the dominant species of intestinal symbiotic bacteria in the second, third, and the fourth instar larvae, as well as in both male and female pupae. Moreover, the predominant species of intestinal symbiotic bacteria in female adults is , while the dominant bacterial species is in male adults. Principal component analysis and non-metric Multi-dimensional scaling analysis confirmed the differences in intestinal symbiotic bacteria structure at different developmental stages. In addition, after reintroducing the bacteria following antibiotic treatment, it was found that the antibiotics significantly inhibited the development of the potato tuber moth, whereas the gut bacteria appeared to facilitate its growth. The findings of this study will enhance our understanding of intestinal microorganisms on the development of their host insects across the life cycle. Moreover, it will establish a foundation for elucidating the physiological functions of key microorganisms in the intestinal tract of the potato tuber moth, while also offering new insights and strategy to the biological control of this pest.

摘要

马铃薯块茎蛾(PTM),(鳞翅目:麦蛾科),是一种危害马铃薯的寡食性害虫。肠道微生物在调节宿主昆虫的生命活动中发挥着重要作用。马铃薯块茎蛾的肠道富含微生物,但尚不清楚马铃薯块茎蛾不同发育时期肠道细菌的结构和多样性动态。在本研究中,使用单分子实时测序评估了马铃薯块茎蛾整个生命周期中肠道细菌群落的动态。马铃薯块茎蛾的肠道微生物群主要由变形菌门和厚壁菌门组成,并且随着发育阶段的不同而有所差异。在卵和一龄幼虫中,是肠道共生细菌的优势种。在二龄、三龄和四龄幼虫以及雌雄蛹中,是肠道共生细菌的优势种。此外,雌性成虫中肠道共生细菌的优势种是,而雄性成虫中的优势细菌种是。主成分分析和非度量多维标度分析证实了不同发育阶段肠道共生细菌结构的差异。此外,在抗生素处理后重新引入细菌后,发现抗生素显著抑制了马铃薯块茎蛾的发育,而肠道细菌似乎促进了其生长。本研究的结果将增进我们对肠道微生物在其宿主昆虫整个生命周期发育过程中的理解。此外,它将为阐明马铃薯块茎蛾肠道中关键微生物的生理功能奠定基础,同时也为这种害虫的生物防治提供新的见解和策略。

https://cdn.ncbi.nlm.nih.gov/pmc/blobs/07b1/12216665/027f1f4b7a28/fmicb-16-1542589-g001.jpg

文献检索

告别复杂PubMed语法,用中文像聊天一样搜索,搜遍4000万医学文献。AI智能推荐,让科研检索更轻松。

立即免费搜索

文件翻译

保留排版,准确专业,支持PDF/Word/PPT等文件格式,支持 12+语言互译。

免费翻译文档

深度研究

AI帮你快速写综述,25分钟生成高质量综述,智能提取关键信息,辅助科研写作。

立即免费体验