Suppr超能文献

鞘脂合成在细胞分裂过程中维持核膜完整性和基因组稳定性。

Sphingolipid synthesis maintains nuclear membrane integrity and genome stability during cell division.

作者信息

Hwang Sunyoung, Russo William, Cormier Jaylah, Johnson Jillian, Martin Sara, Ippolito Marica Rosaria, Cordone Sara, Li Rui, Zhu Lihua Julie, Santaguida Stefano, Torres Eduardo M

机构信息

Department of Molecular, Cell and Cancer Biology, University of Massachusetts Chan Medical School, Worcester, MA, USA.

Department of Experimental Oncology at IEO, European Institute of Oncology IRCCS, Milan, Italy.

出版信息

J Cell Biol. 2025 Aug 4;224(8). doi: 10.1083/jcb.202407209. Epub 2025 Jul 3.

Abstract

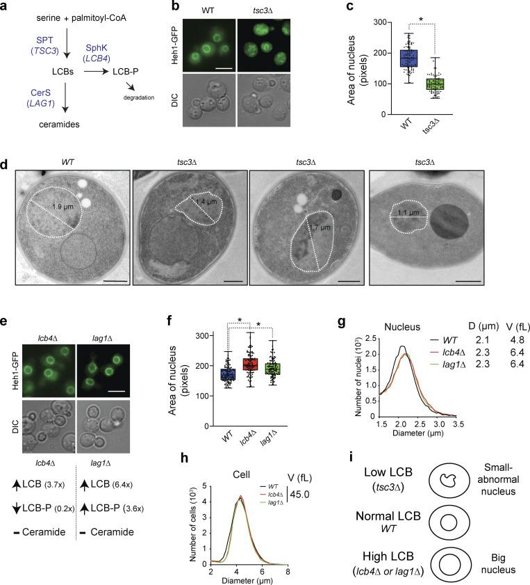
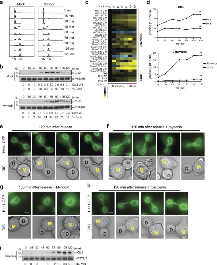
Lipid synthesis must be precisely regulated to support membrane growth and organelle biogenesis during cell division, yet little is known about how this process is coordinated with other cell cycle events. Here, we show that de novo synthesis of sphingolipids during the S and G2 phases of the cell cycle is essential to increasing nuclear membranes. Indeed, the products of serine palmitoyltransferase (SPT), long-chain bases, localize to the nucleus and are integral components of nuclear membranes in yeast and human cells. Importantly, inhibition of SPT fails to induce cell cycle arrest, causing nuclear membrane collapse and loss of viability in yeast cells. In human cells, this causes abnormal nuclear morphology and genomic instability, evidenced by the increased incidence of nuclear blebs, micronuclei, anaphase bridges, and multipolar mitosis. These results indicate that dysregulated cell division under low sphingolipid availability can drive several disease-associated phenotypes, including aberrant nuclear morphologies and genomic instability.

摘要

在细胞分裂过程中,脂质合成必须受到精确调控以支持膜生长和细胞器生物发生,但对于该过程如何与其他细胞周期事件协调却知之甚少。在此,我们表明在细胞周期的S期和G2期从头合成鞘脂对于增加核膜至关重要。实际上,丝氨酸棕榈酰转移酶(SPT)的产物长链碱定位于细胞核,并且是酵母和人类细胞中核膜的组成成分。重要的是,抑制SPT不会诱导细胞周期停滞,而是导致酵母细胞核膜塌陷和活力丧失。在人类细胞中,这会导致异常的核形态和基因组不稳定,核泡、微核、后期桥和多极有丝分裂发生率增加即证明了这一点。这些结果表明,在鞘脂可用性低的情况下细胞分裂失调会引发几种与疾病相关的表型,包括异常的核形态和基因组不稳定。

https://cdn.ncbi.nlm.nih.gov/pmc/blobs/59e8/12237252/cb0e2fd88993/jcb_202407209_figs1.jpg

文献检索

告别复杂PubMed语法,用中文像聊天一样搜索,搜遍4000万医学文献。AI智能推荐,让科研检索更轻松。

立即免费搜索

文件翻译

保留排版,准确专业,支持PDF/Word/PPT等文件格式,支持 12+语言互译。

免费翻译文档

深度研究

AI帮你快速写综述,25分钟生成高质量综述,智能提取关键信息,辅助科研写作。

立即免费体验