• 文献检索
  • 文档翻译
  • 深度研究
  • 学术资讯
  • Suppr Zotero 插件Zotero 插件
  • 邀请有礼
  • 套餐&价格
  • 历史记录
应用&插件
Suppr Zotero 插件Zotero 插件浏览器插件Mac 客户端Windows 客户端微信小程序
定价
高级版会员购买积分包购买API积分包
服务
文献检索文档翻译深度研究API 文档MCP 服务
关于我们
关于 Suppr公司介绍联系我们用户协议隐私条款
关注我们

Suppr 超能文献

核心技术专利:CN118964589B侵权必究
粤ICP备2023148730 号-1Suppr @ 2026

文献检索

告别复杂PubMed语法,用中文像聊天一样搜索,搜遍4000万医学文献。AI智能推荐,让科研检索更轻松。

立即免费搜索

文件翻译

保留排版,准确专业,支持PDF/Word/PPT等文件格式,支持 12+语言互译。

免费翻译文档

深度研究

AI帮你快速写综述,25分钟生成高质量综述,智能提取关键信息,辅助科研写作。

立即免费体验

SpoIIIL是枯草芽孢杆菌孢子形成过程中有效细胞间信号传导所需的一种前芽孢因子。

SpoIIIL is a forespore factor required for efficient cell-cell signalling during Bacillus subtilis sporulation.

作者信息

Morales Angeles Danae, Coleman Kaitlyn, Progress Odika Chimezie, L B Graham Chris, Chan Helena, Gilmore Michael, Taib Najwa, Bauda Elda, Moriscot Christine, Gallet Benoit, Fisher Hannah, Bullough Per A, Morlot Cécile, Köster Darius, Gribaldo Simonetta, Cava Felipe, Rodrigues Christopher D A

机构信息

School of Life Sciences, University of Warwick, Coventry, United Kingdom.

Australian Institute for Microbiology & Infection, University of Technology Sydney, Sydney Australia.

出版信息

PLoS Genet. 2025 Jul 3;21(7):e1011768. doi: 10.1371/journal.pgen.1011768. eCollection 2025 Jul.

DOI:10.1371/journal.pgen.1011768
PMID:40609071
原文链接:https://pmc.ncbi.nlm.nih.gov/articles/PMC12251134/
Abstract

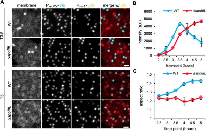
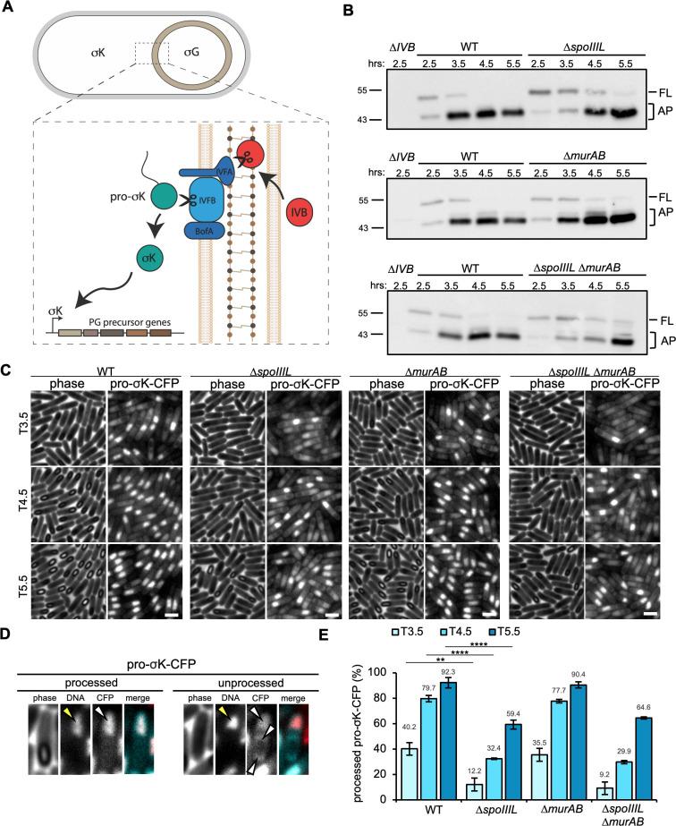
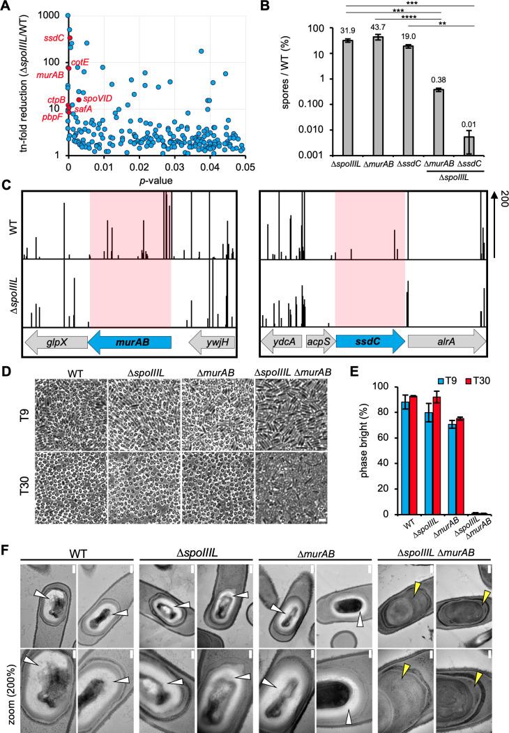
During endospore formation, the mother cell and developing spore establish cell-cell signalling pathways that lead to compartment-specific transcription and key steps in morphogenesis. Endospore-forming bacteria also assemble a highly conserved essential membrane complex, called the A-Q complex, that physically connects these cells and may serve as a molecular conduit between them. While SpoIIIL was previously identified as a putative A-Q complex component in Bacillus subtilis, its exact role remains unclear. Here, we found that SpoIIIL does not function in the A-Q complex but instead acts as a forespore-specific factor required for efficient cell-cell signalling that leads to late mother cell transcription. Quantitative image analysis revealed that spoIIIL mutant spores do not exhibit hallmark phenotypes of A-Q complex mutants. Furthermore, unlike well-characterized A-Q complex proteins, SpoIIIL-GFP localizes uniformly in the forespore membrane before dispersing into the forespore cytoplasm. A synthetic sporulation screen identified a genetic relationship between spoIIIL and murAB, a paralog of murAA, required for efficient peptidoglycan precursor synthesis during sporulation. Cytological analysis indicates that the spoIIIL murAB double mutant is severely defective in the assembly of spore cortex peptidoglycan. Investigations into how SpoIIIL affects the cortex suggest it contributes to the activity of SpoIVB, a secreted forespore protease that initiates the signalling pathway required for processing of inactive pro-σK to active σK in the mother cell, which in turn up-regulates peptidoglycan precursor synthesis required for cortex formation. Accordingly, the spoIIIL mutant exhibits delayed and reduced pro-σK processing and decreased accumulation of peptidoglycan precursors. Thus, cortex assembly defects in the spoIIIL murAB double mutant results from alterations in separate pathways contributing to peptidoglycan precursor synthesis. Finally, phylogenetic analyses reveal that SpoIIIL is restricted to a subset of Bacillales species, highlighting evolutionary specialization in the signalling pathway leading to σK activation. Collectively, our findings redefine SpoIIIL as a forespore factor required for efficient cell-cell signalling that controls late mother-cell transcription.

摘要

在芽孢形成过程中,母细胞和发育中的芽孢建立了细胞间信号通路,这些通路导致特定隔室的转录和形态发生中的关键步骤。形成芽孢的细菌还组装了一种高度保守的必需膜复合物,称为A-Q复合物,它在物理上连接这些细胞,并可能作为它们之间的分子通道。虽然SpoIIIL先前被鉴定为枯草芽孢杆菌中假定的A-Q复合物成分,但其确切作用仍不清楚。在这里,我们发现SpoIIIL不在A-Q复合物中起作用,而是作为一种前芽孢特异性因子,是有效细胞间信号传导所必需的,该信号传导导致后期母细胞转录。定量图像分析表明,spoIIIL突变体芽孢不表现出A-Q复合物突变体的标志性表型。此外,与特征明确的A-Q复合物蛋白不同,SpoIIIL-GFP在分散到前芽孢细胞质之前均匀地定位于前芽孢膜中。一个合成芽孢形成筛选确定了spoIIIL和murAB之间的遗传关系,murAB是murAA的旁系同源物,在芽孢形成过程中高效肽聚糖前体合成所必需。细胞学分析表明,spoIIIL murAB双突变体在芽孢皮层肽聚糖组装方面存在严重缺陷。对SpoIIIL如何影响皮层的研究表明,它有助于SpoIVB的活性,SpoIVB是一种分泌的前芽孢蛋白酶,启动了在母细胞中将无活性的前体σK加工成活性σK所需的信号通路,这反过来又上调了皮层形成所需的肽聚糖前体合成。因此,spoIIIL突变体表现出前体σK加工延迟和减少以及肽聚糖前体积累减少。因此,spoIIIL murAB双突变体中的皮层组装缺陷是由有助于肽聚糖前体合成的不同途径的改变引起的。最后,系统发育分析表明,SpoIIIL仅限于芽孢杆菌属物种的一个子集,突出了导致σK激活的信号通路中的进化特化。总的来说,我们的发现将SpoIIIL重新定义为有效细胞间信号传导所需的前芽孢因子,该信号传导控制后期母细胞转录。

https://cdn.ncbi.nlm.nih.gov/pmc/blobs/f938/12251134/235b5df75947/pgen.1011768.g008.jpg
https://cdn.ncbi.nlm.nih.gov/pmc/blobs/f938/12251134/9b6d6ca6d09b/pgen.1011768.g001.jpg
https://cdn.ncbi.nlm.nih.gov/pmc/blobs/f938/12251134/fbeeb52c242b/pgen.1011768.g002.jpg
https://cdn.ncbi.nlm.nih.gov/pmc/blobs/f938/12251134/413ac5514725/pgen.1011768.g003.jpg
https://cdn.ncbi.nlm.nih.gov/pmc/blobs/f938/12251134/d20345051223/pgen.1011768.g004.jpg
https://cdn.ncbi.nlm.nih.gov/pmc/blobs/f938/12251134/6d0012c30477/pgen.1011768.g005.jpg
https://cdn.ncbi.nlm.nih.gov/pmc/blobs/f938/12251134/c8a14a6e3f87/pgen.1011768.g006.jpg
https://cdn.ncbi.nlm.nih.gov/pmc/blobs/f938/12251134/825305b5aff8/pgen.1011768.g007.jpg
https://cdn.ncbi.nlm.nih.gov/pmc/blobs/f938/12251134/235b5df75947/pgen.1011768.g008.jpg
https://cdn.ncbi.nlm.nih.gov/pmc/blobs/f938/12251134/9b6d6ca6d09b/pgen.1011768.g001.jpg
https://cdn.ncbi.nlm.nih.gov/pmc/blobs/f938/12251134/fbeeb52c242b/pgen.1011768.g002.jpg
https://cdn.ncbi.nlm.nih.gov/pmc/blobs/f938/12251134/413ac5514725/pgen.1011768.g003.jpg
https://cdn.ncbi.nlm.nih.gov/pmc/blobs/f938/12251134/d20345051223/pgen.1011768.g004.jpg
https://cdn.ncbi.nlm.nih.gov/pmc/blobs/f938/12251134/6d0012c30477/pgen.1011768.g005.jpg
https://cdn.ncbi.nlm.nih.gov/pmc/blobs/f938/12251134/c8a14a6e3f87/pgen.1011768.g006.jpg
https://cdn.ncbi.nlm.nih.gov/pmc/blobs/f938/12251134/825305b5aff8/pgen.1011768.g007.jpg
https://cdn.ncbi.nlm.nih.gov/pmc/blobs/f938/12251134/235b5df75947/pgen.1011768.g008.jpg

相似文献

1
SpoIIIL is a forespore factor required for efficient cell-cell signalling during Bacillus subtilis sporulation.SpoIIIL是枯草芽孢杆菌孢子形成过程中有效细胞间信号传导所需的一种前芽孢因子。
PLoS Genet. 2025 Jul 3;21(7):e1011768. doi: 10.1371/journal.pgen.1011768. eCollection 2025 Jul.
2
Short-Term Memory Impairment短期记忆障碍
3
Forespore signaling is necessary for pro-sigmaK processing during Bacillus subtilis sporulation despite the loss of SpoIVFA upon translational arrest.尽管在翻译停滞时SpoIVFA缺失,但芽孢前体信号对于枯草芽孢杆菌孢子形成过程中前σK的加工是必需的。
J Bacteriol. 2002 Oct;184(19):5393-401. doi: 10.1128/JB.184.19.5393-5401.2002.
4
Genetic Screens Identify Additional Genes Implicated in Envelope Remodeling during the Engulfment Stage of Bacillus subtilis Sporulation.遗传筛选确定了芽孢杆菌孢子形成的吞噬阶段中参与包膜重塑的其他基因。
mBio. 2022 Oct 26;13(5):e0173222. doi: 10.1128/mbio.01732-22. Epub 2022 Sep 6.
5
SpoIIQ-dependent localization of SpoIIE contributes to septal stability and compartmentalization during the engulfment stage of sporulation.依赖于 SpoIIQ 的 SpoIIE 定位有助于孢子形成的吞噬阶段中隔膜的稳定性和分隔。
J Bacteriol. 2024 Jul 25;206(7):e0022024. doi: 10.1128/jb.00220-24. Epub 2024 Jun 21.
6
The Pxp Complex Detoxifies 5-Oxoproline and Promotes the Growth of Clostridioides difficile.Pxp复合物可解毒5-氧脯氨酸并促进艰难梭菌生长。
Mol Microbiol. 2025 Jul;124(1):66-76. doi: 10.1111/mmi.15373. Epub 2025 May 8.
7
Sexual Harassment and Prevention Training性骚扰与预防培训
8
Compartmentalization during bacterial spore formation.细菌孢子形成过程中的区室化
Curr Opin Microbiol. 2025 Jul 8;87:102633. doi: 10.1016/j.mib.2025.102633.
9
exploits host- and bacterial-derived β-alanine for replication inside host macrophages.利用宿主和细菌来源的β-丙氨酸在宿主巨噬细胞内进行复制。
Elife. 2025 Jun 19;13:RP103714. doi: 10.7554/eLife.103714.
10
The Black Book of Psychotropic Dosing and Monitoring.《精神药物剂量与监测黑皮书》
Psychopharmacol Bull. 2024 Jul 8;54(3):8-59.

本文引用的文献

1
charmm2gmx: An Automated Method to Port the CHARMM Additive Force Field to GROMACS.charmm2gmx:一种将 CHARMM 加和力场转换为 GROMACS 的自动化方法。
J Chem Inf Model. 2023 Jul 24;63(14):4246-4252. doi: 10.1021/acs.jcim.3c00860. Epub 2023 Jul 3.
2
The conserved domain database in 2023.2023 年的保守域数据库。
Nucleic Acids Res. 2023 Jan 6;51(D1):D384-D388. doi: 10.1093/nar/gkac1096.
3
Genetic Screens Identify Additional Genes Implicated in Envelope Remodeling during the Engulfment Stage of Bacillus subtilis Sporulation.
遗传筛选确定了芽孢杆菌孢子形成的吞噬阶段中参与包膜重塑的其他基因。
mBio. 2022 Oct 26;13(5):e0173222. doi: 10.1128/mbio.01732-22. Epub 2022 Sep 6.
4
To Feed or to Stick? Genomic Analysis Offers Clues for the Role of a Molecular Machine in Endospore Formers.是滋养还是坚守?基因组分析为分子机器在芽孢形成中的作用提供线索。
J Bacteriol. 2022 Sep 20;204(9):e0018722. doi: 10.1128/jb.00187-22. Epub 2022 Aug 1.
5
Conservation and Evolution of the Sporulation Gene Set in Diverse Members of the .在 的不同成员中,孢子形成基因集的保守性和进化。
J Bacteriol. 2022 Jun 21;204(6):e0007922. doi: 10.1128/jb.00079-22. Epub 2022 May 31.
6
ColabFold: making protein folding accessible to all.ColabFold:让蛋白质折叠变得人人可用。
Nat Methods. 2022 Jun;19(6):679-682. doi: 10.1038/s41592-022-01488-1. Epub 2022 May 30.
7
Low membrane fluidity triggers lipid phase separation and protein segregation in living bacteria.低膜流动性引发活细菌中的脂质相分离和蛋白质分离。
EMBO J. 2022 Mar 1;41(5):e109800. doi: 10.15252/embj.2021109800. Epub 2022 Jan 17.
8
CG2AT2: an Enhanced Fragment-Based Approach for Serial Multi-scale Molecular Dynamics Simulations.CG2AT2:一种增强的基于片段的串行多尺度分子动力学模拟方法。
J Chem Theory Comput. 2021 Oct 12;17(10):6472-6482. doi: 10.1021/acs.jctc.1c00295. Epub 2021 Sep 7.
9
Regulation of pro-σ activation: a key checkpoint in Bacillus subtilis sporulation.σ<sub>pro</sub>激活的调控:芽孢杆菌孢子形成的关键检查点。
Environ Microbiol. 2021 May;23(5):2366-2373. doi: 10.1111/1462-2920.15415. Epub 2021 Feb 10.
10
SuperPlotsOfData-a web app for the transparent display and quantitative comparison of continuous data from different conditions.SuperPlotsOfData—一个用于透明显示和定量比较来自不同条件的连续数据的网络应用程序。
Mol Biol Cell. 2021 Mar 15;32(6):470-474. doi: 10.1091/mbc.E20-09-0583. Epub 2021 Jan 21.