Suppr超能文献

高覆盖度等位基因解析单细胞DNA甲基化图谱揭示细胞谱系、X染色体失活状态和复制动态。

High-coverage allele-resolved single-cell DNA methylation profiling reveals cell lineage, X-inactivation state, and replication dynamics.

作者信息

Spix Nathan J, Habib Walid Abi, Zhang Zhouwei, Eugster Emily, Milliron Hsiao-Yun, Sokol David, Lee KwangHo, Nolte Paula A, Endicott Jamie L, Krzyzanowski Kelly F, Hinoue Toshinori, Morrison Jacob, Johnson Benjamin K, Zhou Wanding, Shen Hui, Laird Peter W

机构信息

Department of Epigenetics, Van Andel Institute, Grand Rapids, MI, USA.

Takara Bio Europe, Saint-Germain-en-Laye, France.

出版信息

Nat Commun. 2025 Jul 8;16(1):6273. doi: 10.1038/s41467-025-61589-1.

Abstract

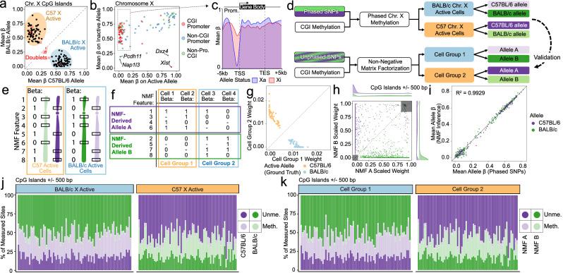
DNA methylation patterns at crucial short sequence features, such as enhancers and promoters, may convey key information about cell lineage and state. The need for high-resolution single-cell DNA methylation profiling has therefore become increasingly apparent. Existing single-cell whole-genome bisulfite sequencing (scWGBS) studies have both methodological and analytical shortcomings. Inefficient library generation and low CpG coverage mostly preclude direct cell-to-cell comparisons and necessitate the use of cluster-based analyses, imputation of methylation states, or averaging of DNA methylation measurements across large genomic bins. Such summarization methods obscure the interpretation of methylation states at individual regulatory elements and limit our ability to discern important cell-to-cell differences. We report an improved scWGBS method, single-cell Deep and Efficient Epigenomic Profiling of methyl-C (scDEEP-mC), which offers efficient generation of high-coverage libraries. scDEEP-mC allows for cell type identification, genome-wide profiling of hemi-methylation, and allele-resolved analysis of X-inactivation epigenetics in single cells. Furthermore, we combine methylation and copy-number data from scDEEP-mC to identify single, actively replicating cells and profile DNA methylation maintenance dynamics during and after DNA replication. These analyses unlock further avenues for exploring DNA methylation regulation and dynamics and illustrate the power of high-complexity, highly efficient scWGBS library construction as facilitated by scDEEP-mC.

摘要

关键短序列特征(如增强子和启动子)处的DNA甲基化模式可能传达有关细胞谱系和状态的关键信息。因此,对高分辨率单细胞DNA甲基化谱分析的需求变得越来越明显。现有的单细胞全基因组亚硫酸氢盐测序(scWGBS)研究在方法和分析上都存在缺陷。文库构建效率低下和CpG覆盖度低大多排除了直接的细胞间比较,需要使用基于聚类的分析、甲基化状态的插补或跨大型基因组区间的DNA甲基化测量平均值。这种汇总方法模糊了单个调控元件处甲基化状态的解释,并限制了我们辨别重要细胞间差异的能力。我们报告了一种改进的scWGBS方法,即甲基-C的单细胞深度高效表观基因组分析(scDEEP-mC),它能高效生成高覆盖度文库。scDEEP-mC允许进行细胞类型鉴定、全基因组半甲基化谱分析以及单细胞中X染色体失活表观遗传学的等位基因解析分析。此外,我们结合来自scDEEP-mC的甲基化和拷贝数数据,以识别单个活跃复制的细胞,并描绘DNA复制期间和之后的DNA甲基化维持动态。这些分析为探索DNA甲基化调控和动态开辟了新途径,并说明了scDEEP-mC所促进的高复杂性、高效scWGBS文库构建的强大功能。

https://cdn.ncbi.nlm.nih.gov/pmc/blobs/650b/12234882/6f573e2fdac4/41467_2025_61589_Fig1_HTML.jpg

文献AI研究员

20分钟写一篇综述,助力文献阅读效率提升50倍。

立即体验

用中文搜PubMed

大模型驱动的PubMed中文搜索引擎

马上搜索

文档翻译

学术文献翻译模型,支持多种主流文档格式。

立即体验