Suppr超能文献

关键物种对全球引入的致病性病原体的快速适应。

Rapid adaptation to a globally introduced virulent pathogen in a keystone species.

作者信息

Cassin-Sackett Loren, Tsuchiya Mirian T N, Dikow Rebecca B

机构信息

Department of Integrative Biology, University of South Florida, Tampa, FL 33620, USA.

Data Science Lab, Office of the Chief Information Officer, Smithsonian Institution, Washington, DC 20024, USA.

出版信息

PNAS Nexus. 2025 Jul 8;4(7):pgaf199. doi: 10.1093/pnasnexus/pgaf199. eCollection 2025 Jul.

Abstract

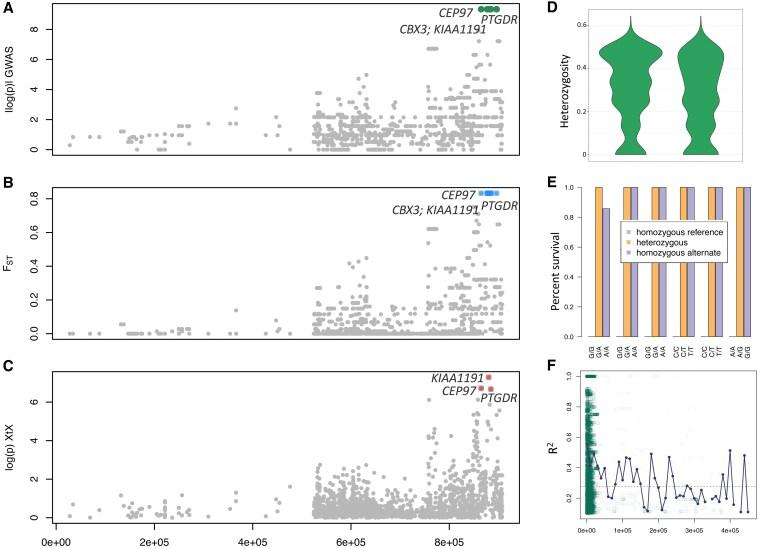
Emerging infectious diseases are one of the foremost contemporary threats to biodiversity conservation. Outbreaks of novel pathogens can lead to the extinction of host populations, loss of gene flow due to extirpation, and bottlenecks in host populations with surviving individuals. In outbreaks with survivors, pathogens can exert strong selection on hosts, in some cases leading to the evolution of resistance or tolerance in the host population. The pathogen causing sylvatic plague, , was introduced to North America in the early 1900s and caused widespread population declines in prairie dogs (genus ), which experience >95% mortality during epizootics. Recently, survival from plague was documented in a small number of black-tailed prairie dogs () in natural populations in Colorado (United States). We performed whole-genome sequencing on all seven individuals that survived infection with plague and seven individuals that likely died. Using genome-wide association tests, outlier tests, and other inferences of selection, we detected single nucleotide polymorphisms (SNPs) on five scaffolds that were strongly associated with survivorship from plague in nature. One candidate gene, inducible T-cell stimulator (), was also associated with survival in humans during the Black Death in London (United Kingdom), suggesting conservation of gene function across taxonomically diverse lineages. In addition, three candidate genes (, , and ) are different from but in the same gene classes (transmembrane proteins, protocadherins, and Kasuza protein-binding genes) as candidate genes for plague resistance in great gerbils, providing support for the hypothesis that parallel evolution may occur at the level of gene classes in addition to individual genes. Understanding the genomic basis of immunity can enable genetically informed management actions, such as targeted relocation to protect grassland species. Moreover, understanding how rapid adaptation to pathogens occurs can help us predict the time frame and spatial scale at which adaptation may occur, during which other interventions are needed.

摘要

新发传染病是当代生物多样性保护面临的最主要威胁之一。新病原体的爆发可导致宿主种群灭绝、因局部灭绝造成基因流动丧失,以及存活个体所在宿主种群的瓶颈效应。在有存活者的爆发中,病原体可对宿主施加强烈选择,在某些情况下导致宿主种群产生抗性或耐受性进化。导致鼠疫的病原体于20世纪初被引入北美,导致草原犬鼠(属)种群数量普遍下降,在疫病流行期间其死亡率超过95%。最近,在美国科罗拉多州的自然种群中,记录到少数黑尾草原犬鼠()从鼠疫中存活下来。我们对所有7只感染鼠疫后存活的个体和可能死亡的7只个体进行了全基因组测序。通过全基因组关联测试、异常值测试和其他选择推断,我们在五个支架上检测到与自然环境中鼠疫存活密切相关的单核苷酸多态性(SNP)。一个候选基因,即诱导型T细胞刺激因子(),在英国伦敦黑死病期间也与人类存活相关,这表明跨分类谱系的基因功能具有保守性。此外,三个候选基因(、和)与大沙鼠鼠疫抗性候选基因不同,但属于同一基因类别(跨膜蛋白、原钙黏蛋白和葛饰蛋白结合基因),这为平行进化可能在基因类别水平而非单个基因水平发生的假说提供了支持。了解免疫的基因组基础可以实现基于遗传信息的管理行动,如针对性迁移以保护草原物种。此外,了解病原体的快速适应性如何发生可以帮助我们预测适应可能发生的时间框架和空间尺度,在此期间需要其他干预措施。

https://cdn.ncbi.nlm.nih.gov/pmc/blobs/33bb/12235602/2e65ac64441b/pgaf199f1.jpg

文献AI研究员

20分钟写一篇综述,助力文献阅读效率提升50倍。

立即体验

用中文搜PubMed

大模型驱动的PubMed中文搜索引擎

马上搜索

文档翻译

学术文献翻译模型,支持多种主流文档格式。

立即体验