• 文献检索
  • 文档翻译
  • 深度研究
  • 学术资讯
  • Suppr Zotero 插件Zotero 插件
  • 邀请有礼
  • 套餐&价格
  • 历史记录
应用&插件
Suppr Zotero 插件Zotero 插件浏览器插件Mac 客户端Windows 客户端微信小程序
定价
高级版会员购买积分包购买API积分包
服务
文献检索文档翻译深度研究API 文档MCP 服务
关于我们
关于 Suppr公司介绍联系我们用户协议隐私条款
关注我们

Suppr 超能文献

核心技术专利:CN118964589B侵权必究
粤ICP备2023148730 号-1Suppr @ 2026

文献检索

告别复杂PubMed语法,用中文像聊天一样搜索,搜遍4000万医学文献。AI智能推荐,让科研检索更轻松。

立即免费搜索

文件翻译

保留排版,准确专业,支持PDF/Word/PPT等文件格式,支持 12+语言互译。

免费翻译文档

深度研究

AI帮你快速写综述,25分钟生成高质量综述,智能提取关键信息,辅助科研写作。

立即免费体验

邻异戊烯基查耳酮通过诱导胃癌细胞线粒体功能障碍来抑制细胞增殖并激活细胞凋亡。

O-prenylchalcones inhibit cell proliferation and activate apoptosis by inducing mitochondrial dysfunction in gastric cancer cells.

作者信息

Espinoza-Hicks José C, Salinas-Vera Yarely M, Camarillo-Cisneros Javier, Camacho-Dávila Alejandro A, Hernández-Rivera Jessica L, Flores-Huerta Nadia, Ibarra-Sierra Eloisa, Pérez-Plasencia Carlos, Álvarez-Sánchez María Elizbeth, Tecalco-Cruz Ángeles C, López-Camarillo César

机构信息

Departamento de Química Orgánica, Facultad de Ciencias Químicas, Universidad Autónoma de Chihuahua, Circuito Universitario S/N, Campus Universitario II, Chihuahua, CP 31124, Mexico.

Laboratorio de Oncogenómica y Proteómica del Cáncer, Posgrado en Ciencias Genómicas, Universidad Autónoma de la Ciudad de México, San Lorenzo 290, Col. Del Valle, Ciudad de México, CP 03100, Mexico.

出版信息

Discov Oncol. 2025 Jul 9;16(1):1292. doi: 10.1007/s12672-025-03130-w.

DOI:10.1007/s12672-025-03130-w
PMID:40632372
原文链接:https://pmc.ncbi.nlm.nih.gov/articles/PMC12240902/
Abstract

PURPOSE

Treatments for gastric cancer are based on neoadjuvant chemoradiotherapy and molecular-targeted therapies, but these modalities lead to poor outcomes. Therefore, identifying and testing novel drugs with potential anticancer properties is highly important. Chalcones are favoured molecules from the perspective of chemical medicine, as they exhibit efficient antitumour effects in various human diseases. In the present study, we investigated the anticancer effects of 11 novel synthetic O-prenylchalcones on AGS gastric cancer cells.

MATERIALS AND METHODS

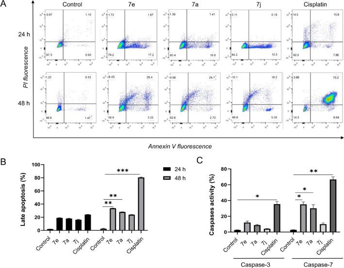
O-Prenylchalcones were synthesized via Claisen-Schmidt condensation, and spectroscopic methods were used to confirm their chemical structures. The viability and proliferation of AGS gastric cancer cells treated with 11 different O-prenylchalcones were quantified via MTT assays. Apoptosis was assessed using a Dead Cell Apoptosis Kit and staining with annexin V-FITC/propidium iodide (PI) followed by fluorescence-activated cell sorting (FACS). The activities of caspase-3 and caspase-7 were quantified using the ApoTox-Glo™ Triplex assay. Reactive oxygen species (ROS) levels in AGS cells were examined using the CellROX Green Flow Cytometry Assay Kit. The interactions between the O-prenylchalcones and selected oncoproteins were predicted by first identifying the most stable conformers, and approximately 5,000 structures were evaluated by force field molecular dynamics. The proteins were configured as rigid receptors, whereas the O-prenylchalcones were configured as flexible ligands in a box with dimensions of 100 × 100 × 100 Å.

RESULTS

AGS gastric cancer cell viability was significantly reduced in a dose-dependent manner after incubation with most of the O-prenylchalcones. In addition, compounds 6e, 7a, 7d, 7e, 7f, 7j, and 7k significantly inhibited cancer cell proliferation. Moreover, treatment with O-prenylchalcones 7a, 7e, and 7j increased AGS cell death due to a profound loss of mitochondrial membrane potential and the activation of apoptosis. Furthermore, cell death upon treatment was accompanied by increased activity of caspase-3 and caspase-7. Additionally, O-prenylchalcone intervention significantly increased the intracellular ROS concentration. Finally, molecular docking was applied to predict the specific binding between compounds 7a, 7e, and 7j and target oncoproteins, including MMP11, MMP7, INHBA, CDC6, and HOXA1.

CONCLUSIONS

Here, we report preliminary data suggesting that O-prenylchalcones inhibit cell proliferation and promote cell death by inducing mitochondrial dysfunction, caspase-3 and caspase-7 activation, and ROS generation in AGS gastric cancer cells. These findings highlight the potential anticancer effects of these compounds, which deserve further study in preclinical murine models to advance their therapeutic applications in gastric cancer.

摘要

目的

胃癌的治疗基于新辅助放化疗和分子靶向治疗,但这些治疗方式效果不佳。因此,识别和测试具有潜在抗癌特性的新型药物非常重要。从化学医学的角度来看,查耳酮是备受青睐的分子,因为它们在各种人类疾病中表现出有效的抗肿瘤作用。在本研究中,我们研究了11种新型合成O-异戊烯基查耳酮对AGS胃癌细胞的抗癌作用。

材料与方法

通过克莱森-施密特缩合反应合成O-异戊烯基查耳酮,并使用光谱方法确认其化学结构。通过MTT法对用11种不同的O-异戊烯基查耳酮处理的AGS胃癌细胞的活力和增殖进行定量。使用死细胞凋亡试剂盒并结合膜联蛋白V-异硫氰酸荧光素/碘化丙啶(PI)染色,然后进行荧光激活细胞分选(FACS)来评估细胞凋亡。使用ApoTox-Glo™三联检测法对caspase-3和caspase-7的活性进行定量。使用CellROX Green流式细胞术检测试剂盒检测AGS细胞中的活性氧(ROS)水平。通过首先识别最稳定的构象体来预测O-异戊烯基查耳酮与选定癌蛋白之间的相互作用,并通过力场分子动力学评估约5000个结构。将蛋白质配置为刚性受体,而将O-异戊烯基查耳酮配置为尺寸为100×100×100 Å的盒子中的柔性配体。

结果

与大多数O-异戊烯基查耳酮孵育后,AGS胃癌细胞活力以剂量依赖性方式显著降低。此外,化合物6e、7a、7d、7e、7f、7j和7k显著抑制癌细胞增殖。此外,用O-异戊烯基查耳酮7a、7e和7j处理导致AGS细胞死亡增加,这是由于线粒体膜电位的严重丧失和细胞凋亡的激活。此外,处理后的细胞死亡伴随着caspase-3和caspase-7活性的增加。此外,O-异戊烯基查耳酮干预显著增加了细胞内ROS浓度。最后,应用分子对接预测化合物7a、7e和7j与包括MMP11、MMP7、INHBA、CDC6和HOXA1在内的靶癌蛋白之间的特异性结合。

结论

在此,我们报告了初步数据,表明O-异戊烯基查耳酮通过诱导AGS胃癌细胞中的线粒体功能障碍、caspase-3和caspase-7激活以及ROS生成来抑制细胞增殖并促进细胞死亡。这些发现突出了这些化合物的潜在抗癌作用,值得在临床前小鼠模型中进一步研究,以推进它们在胃癌治疗中的应用。

https://cdn.ncbi.nlm.nih.gov/pmc/blobs/e9e1/12240902/2bdbc3088caa/12672_2025_3130_Fig8_HTML.jpg
https://cdn.ncbi.nlm.nih.gov/pmc/blobs/e9e1/12240902/3a4ad1b02816/12672_2025_3130_Sch1_HTML.jpg
https://cdn.ncbi.nlm.nih.gov/pmc/blobs/e9e1/12240902/fe118f9614fd/12672_2025_3130_Sch2_HTML.jpg
https://cdn.ncbi.nlm.nih.gov/pmc/blobs/e9e1/12240902/8089cdc08915/12672_2025_3130_Fig1_HTML.jpg
https://cdn.ncbi.nlm.nih.gov/pmc/blobs/e9e1/12240902/031dcaa3d4ea/12672_2025_3130_Fig2_HTML.jpg
https://cdn.ncbi.nlm.nih.gov/pmc/blobs/e9e1/12240902/099b6ed8b832/12672_2025_3130_Fig3_HTML.jpg
https://cdn.ncbi.nlm.nih.gov/pmc/blobs/e9e1/12240902/0a64514a985f/12672_2025_3130_Fig4_HTML.jpg
https://cdn.ncbi.nlm.nih.gov/pmc/blobs/e9e1/12240902/f2f8ef599b29/12672_2025_3130_Fig5_HTML.jpg
https://cdn.ncbi.nlm.nih.gov/pmc/blobs/e9e1/12240902/cfc98f5516b6/12672_2025_3130_Fig6_HTML.jpg
https://cdn.ncbi.nlm.nih.gov/pmc/blobs/e9e1/12240902/7a545277b3a7/12672_2025_3130_Fig7_HTML.jpg
https://cdn.ncbi.nlm.nih.gov/pmc/blobs/e9e1/12240902/2bdbc3088caa/12672_2025_3130_Fig8_HTML.jpg
https://cdn.ncbi.nlm.nih.gov/pmc/blobs/e9e1/12240902/3a4ad1b02816/12672_2025_3130_Sch1_HTML.jpg
https://cdn.ncbi.nlm.nih.gov/pmc/blobs/e9e1/12240902/fe118f9614fd/12672_2025_3130_Sch2_HTML.jpg
https://cdn.ncbi.nlm.nih.gov/pmc/blobs/e9e1/12240902/8089cdc08915/12672_2025_3130_Fig1_HTML.jpg
https://cdn.ncbi.nlm.nih.gov/pmc/blobs/e9e1/12240902/031dcaa3d4ea/12672_2025_3130_Fig2_HTML.jpg
https://cdn.ncbi.nlm.nih.gov/pmc/blobs/e9e1/12240902/099b6ed8b832/12672_2025_3130_Fig3_HTML.jpg
https://cdn.ncbi.nlm.nih.gov/pmc/blobs/e9e1/12240902/0a64514a985f/12672_2025_3130_Fig4_HTML.jpg
https://cdn.ncbi.nlm.nih.gov/pmc/blobs/e9e1/12240902/f2f8ef599b29/12672_2025_3130_Fig5_HTML.jpg
https://cdn.ncbi.nlm.nih.gov/pmc/blobs/e9e1/12240902/cfc98f5516b6/12672_2025_3130_Fig6_HTML.jpg
https://cdn.ncbi.nlm.nih.gov/pmc/blobs/e9e1/12240902/7a545277b3a7/12672_2025_3130_Fig7_HTML.jpg
https://cdn.ncbi.nlm.nih.gov/pmc/blobs/e9e1/12240902/2bdbc3088caa/12672_2025_3130_Fig8_HTML.jpg

相似文献

1
O-prenylchalcones inhibit cell proliferation and activate apoptosis by inducing mitochondrial dysfunction in gastric cancer cells.邻异戊烯基查耳酮通过诱导胃癌细胞线粒体功能障碍来抑制细胞增殖并激活细胞凋亡。
Discov Oncol. 2025 Jul 9;16(1):1292. doi: 10.1007/s12672-025-03130-w.
2
Systemic treatments for metastatic cutaneous melanoma.转移性皮肤黑色素瘤的全身治疗
Cochrane Database Syst Rev. 2018 Feb 6;2(2):CD011123. doi: 10.1002/14651858.CD011123.pub2.
3
Comparison of Two Modern Survival Prediction Tools, SORG-MLA and METSSS, in Patients With Symptomatic Long-bone Metastases Who Underwent Local Treatment With Surgery Followed by Radiotherapy and With Radiotherapy Alone.两种现代生存预测工具 SORG-MLA 和 METSSS 在接受手术联合放疗和单纯放疗治疗有症状长骨转移患者中的比较。
Clin Orthop Relat Res. 2024 Dec 1;482(12):2193-2208. doi: 10.1097/CORR.0000000000003185. Epub 2024 Jul 23.
4
Novel indole Schiff base β-diiminato compound as an anti-cancer agent against triple-negative breast cancer: In vitro anticancer activity evaluation and in vivo acute toxicity study.新型吲哚席夫碱β-二亚胺化合物作为一种针对三阴性乳腺癌的抗癌剂:体外抗癌活性评价和体内急性毒性研究。
Bioorg Chem. 2024 Nov;152:107730. doi: 10.1016/j.bioorg.2024.107730. Epub 2024 Aug 16.
5
A rapid and systematic review of the clinical effectiveness and cost-effectiveness of paclitaxel, docetaxel, gemcitabine and vinorelbine in non-small-cell lung cancer.对紫杉醇、多西他赛、吉西他滨和长春瑞滨在非小细胞肺癌中的临床疗效和成本效益进行的快速系统评价。
Health Technol Assess. 2001;5(32):1-195. doi: 10.3310/hta5320.
6
Systemic pharmacological treatments for chronic plaque psoriasis: a network meta-analysis.系统性药理学治疗慢性斑块状银屑病:网络荟萃分析。
Cochrane Database Syst Rev. 2021 Apr 19;4(4):CD011535. doi: 10.1002/14651858.CD011535.pub4.
7
Cost-effectiveness of using prognostic information to select women with breast cancer for adjuvant systemic therapy.利用预后信息为乳腺癌患者选择辅助性全身治疗的成本效益
Health Technol Assess. 2006 Sep;10(34):iii-iv, ix-xi, 1-204. doi: 10.3310/hta10340.
8
Signs and symptoms to determine if a patient presenting in primary care or hospital outpatient settings has COVID-19.在基层医疗机构或医院门诊环境中,如果患者出现以下症状和体征,可判断其是否患有 COVID-19。
Cochrane Database Syst Rev. 2022 May 20;5(5):CD013665. doi: 10.1002/14651858.CD013665.pub3.
9
Systemic pharmacological treatments for chronic plaque psoriasis: a network meta-analysis.慢性斑块状银屑病的全身药理学治疗:一项网状Meta分析。
Cochrane Database Syst Rev. 2020 Jan 9;1(1):CD011535. doi: 10.1002/14651858.CD011535.pub3.
10
A rapid and systematic review of the clinical effectiveness and cost-effectiveness of topotecan for ovarian cancer.拓扑替康治疗卵巢癌的临床有效性和成本效益的快速系统评价。
Health Technol Assess. 2001;5(28):1-110. doi: 10.3310/hta5280.

本文引用的文献

1
HOXA1 promotes epithelial-mesenchymal transition and malignant characteristics of laryngeal squamous cell carcinoma.HOXA1 促进喉鳞状细胞癌的上皮-间充质转化和恶性特征。
Mutat Res. 2024 Jul-Dec;829:111882. doi: 10.1016/j.mrfmmm.2024.111882. Epub 2024 Aug 30.
2
Mitochondrial Dysfunction: A Key Player in Brain Aging and Diseases.线粒体功能障碍:脑衰老和疾病中的关键因素
Curr Issues Mol Biol. 2024 Mar 2;46(3):1987-2026. doi: 10.3390/cimb46030130.
3
Chalcones and Gastrointestinal Cancers: Experimental Evidence.查耳酮类化合物与胃肠道癌症:实验证据。
Int J Mol Sci. 2023 Mar 22;24(6):5964. doi: 10.3390/ijms24065964.
4
Chalcones: Promising therapeutic agents targeting key players and signaling pathways regulating the hallmarks of cancer.查耳酮:靶向调控癌症特征的关键因子和信号通路的有前景的治疗药物。
Chem Biol Interact. 2023 Jan 5;369:110297. doi: 10.1016/j.cbi.2022.110297. Epub 2022 Dec 7.
5
Hemoglobin is an oxygen-dependent glutathione buffer adapting the intracellular reduced glutathione levels to oxygen availability.血红蛋白是一种氧依赖型谷胱甘肽缓冲剂,可使细胞内还原型谷胱甘肽水平适应氧的供应。
Redox Biol. 2022 Dec;58:102535. doi: 10.1016/j.redox.2022.102535. Epub 2022 Nov 16.
6
Synthesis, characterization and evaluation of prenylated chalcones ethers as promising antileishmanial compounds.异戊烯基查耳酮醚作为有前景的抗利什曼原虫化合物的合成、表征及评价
Mol Divers. 2023 Oct;27(5):2073-2092. doi: 10.1007/s11030-022-10542-1. Epub 2022 Oct 28.
7
Molecular Docking, Validation, Dynamics Simulations, and Pharmacokinetic Prediction of Phytochemicals Isolated From Against the HIV-1 Reverse Transcriptase.从[具体来源未给出]中分离出的植物化学物质对HIV-1逆转录酶的分子对接、验证、动力学模拟和药代动力学预测
Bioinform Biol Insights. 2022 Sep 26;16:11779322221125605. doi: 10.1177/11779322221125605. eCollection 2022.
8
UALCAN: An update to the integrated cancer data analysis platform.UALCAN:一个集成癌症数据分析平台的更新。
Neoplasia. 2022 Mar;25:18-27. doi: 10.1016/j.neo.2022.01.001. Epub 2022 Jan 22.
9
Chalcones: Synthetic Chemistry Follows Where Nature Leads.查耳酮类化合物:合成化学紧随自然指引。
Biomolecules. 2021 Aug 13;11(8):1203. doi: 10.3390/biom11081203.
10
ADMETlab 2.0: an integrated online platform for accurate and comprehensive predictions of ADMET properties.ADMETlab 2.0:一个集成的在线平台,用于准确全面地预测 ADMET 性质。
Nucleic Acids Res. 2021 Jul 2;49(W1):W5-W14. doi: 10.1093/nar/gkab255.