Suppr超能文献

鉴定EXOSC4作为类风湿关节炎间质性肺疾病的一种新型自身抗原。

Identification EXOSC4 as a novel autoantigen of interstitial lung disease in rheumatoid arthritis.

作者信息

Yao Chuanhui, Gong Xun, Shang Biyue, Dou Dan, Liu Weixiang, Xu Hui, Yang Yuchen, Ma Xieli, Peng Qiuwei, Jiao Juan, Tang Xiaopo, Xia Congmin, Chen Peng, Jiang Quan

机构信息

Guang'anmen Hospital China Academy of Chinese Medical Sciences, No.5, North Line Pavilion, Xicheng District, Beijing, 100053, China.

Beijing Hospital of Traditional Chinese Medicine, Capital Medical University, Beijing, China.

出版信息

J Transl Med. 2025 Jul 10;23(1):765. doi: 10.1186/s12967-025-06667-0.

Abstract

BACKGROUND

Interstitial lung disease (ILD) is a common and severe comorbidity of rheumatoid arthritis (RA), yet reliable diagnostic biomarkers remain lacking. Alveolar type II (ATII) cells are widely recognized to play a key role in the pathogenesis of ILD. This study first aimed to screen and validate potential autoantigens involved in RA-ILD using ATII cells.

METHODS

Sera from multiple patient groups were subjected to immunoprecipitation with ATII cells and analyzed for candidate autoantigens related to RA-ILD through proteomic methods. Antibody concentrations in the sera were subsequently measured using protein chips and ELISA. Expression levels of target antigens in the lung tissues of collagen-induced arthritis-bleomycin (CIA-BLM) mice were evaluated via immunohistochemistry, while their expression in ATII-BLM cells was assessed using indirect immunofluorescence. The diagnostic value of these antibodies was further examined by ROC curve analysis. Preliminary studies also explored the cellular mechanisms involved.

RESULTS

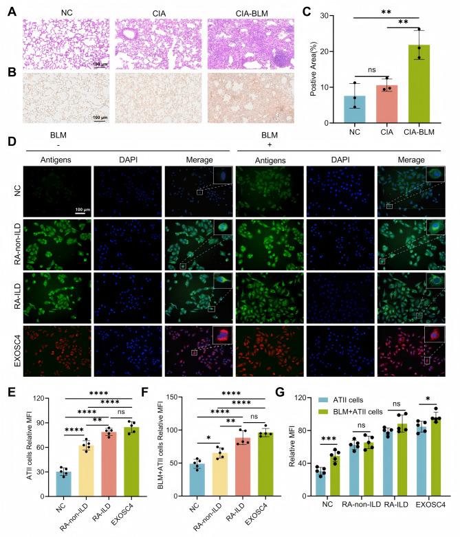
We identified exosome component 4 (EXOSC4) as a potential autoantigen in RA-ILD, with significantly higher levels of EXOSC4 antibodies found in the sera of RA-ILD patients. Moreover, EXOSC4 expression was elevated in the lung tissues of CIA-BLM mice and in ATII-BLM cells. Clinical assessments showed that the area under the curve (AUC) for EXOSC4 antibody in diagnosing RA-ILD was 0.809, increasing to 0.890 (95% CI:0.812–0.967) when combined with other clinical indicators. Notably, EXOSC4, Wnt 3a, and β-catenin expression were significantly upregulated in ATII-BLM cells as compared to ATII cells. Additionally, we found a significant interaction between naïve CD4 + T cells and ATII cells within the Wnt/β-catenin signaling pathway, suggesting a possible mechanistic role of EXOSC4 in RA-ILD pathogenesis.

CONCLUSION

We identified EXOSC4 as a novel autoantigen associated with RA-ILD, which may assist in its clinical diagnosis.

摘要

背景

间质性肺疾病(ILD)是类风湿关节炎(RA)常见且严重的合并症,但仍缺乏可靠的诊断生物标志物。肺泡II型(ATII)细胞在ILD发病机制中发挥关键作用已得到广泛认可。本研究首次旨在利用ATII细胞筛选并验证参与RA-ILD的潜在自身抗原。

方法

对多个患者组的血清进行ATII细胞免疫沉淀,并通过蛋白质组学方法分析与RA-ILD相关的候选自身抗原。随后使用蛋白质芯片和酶联免疫吸附测定法测量血清中的抗体浓度。通过免疫组织化学评估胶原诱导性关节炎-博来霉素(CIA-BLM)小鼠肺组织中靶抗原的表达水平,同时使用间接免疫荧光评估其在ATII-BLM细胞中的表达。通过ROC曲线分析进一步检验这些抗体的诊断价值。初步研究还探讨了其中涉及的细胞机制。

结果

我们鉴定出外泌体成分4(EXOSC4)是RA-ILD中的一种潜在自身抗原,在RA-ILD患者血清中发现EXOSC4抗体水平显著更高。此外,EXOSC4在CIA-BLM小鼠的肺组织和ATII-BLM细胞中表达升高。临床评估显示,EXOSC4抗体诊断RA-ILD的曲线下面积(AUC)为0.809,与其他临床指标联合使用时增至0.890(95%CI:0.812–0.967)。值得注意的是,与ATII细胞相比,EXOSC4、Wnt 3a和β-连环蛋白在ATII-BLM细胞中的表达显著上调。此外,我们发现幼稚CD4 + T细胞与ATII细胞在Wnt/β-连环蛋白信号通路中存在显著相互作用,提示EXOSC4在RA-ILD发病机制中可能具有机制作用。

结论

我们鉴定出EXOSC4是一种与RA-ILD相关的新型自身抗原,可能有助于其临床诊断。

https://cdn.ncbi.nlm.nih.gov/pmc/blobs/ecf0/12247290/84bc9a42095d/12967_2025_6667_Fig1_HTML.jpg

相似文献

本文引用的文献

6
DNA damage repair in megakaryopoiesis: molecular and clinical aspects.巨核细胞生成中的 DNA 损伤修复:分子与临床方面。
Expert Rev Hematol. 2024 Oct;17(10):705-712. doi: 10.1080/17474086.2024.2391102. Epub 2024 Aug 13.

文献检索

告别复杂PubMed语法,用中文像聊天一样搜索,搜遍4000万医学文献。AI智能推荐,让科研检索更轻松。

立即免费搜索

文件翻译

保留排版,准确专业,支持PDF/Word/PPT等文件格式,支持 12+语言互译。

免费翻译文档

深度研究

AI帮你快速写综述,25分钟生成高质量综述,智能提取关键信息,辅助科研写作。

立即免费体验