• 文献检索
  • 文档翻译
  • 深度研究
  • 学术资讯
  • Suppr Zotero 插件Zotero 插件
  • 邀请有礼
  • 套餐&价格
  • 历史记录
应用&插件
Suppr Zotero 插件Zotero 插件浏览器插件Mac 客户端Windows 客户端微信小程序
定价
高级版会员购买积分包购买API积分包
服务
文献检索文档翻译深度研究API 文档MCP 服务
关于我们
关于 Suppr公司介绍联系我们用户协议隐私条款
关注我们

Suppr 超能文献

核心技术专利:CN118964589B侵权必究
粤ICP备2023148730 号-1Suppr @ 2026

文献检索

告别复杂PubMed语法,用中文像聊天一样搜索,搜遍4000万医学文献。AI智能推荐,让科研检索更轻松。

立即免费搜索

文件翻译

保留排版,准确专业,支持PDF/Word/PPT等文件格式,支持 12+语言互译。

免费翻译文档

深度研究

AI帮你快速写综述,25分钟生成高质量综述,智能提取关键信息,辅助科研写作。

立即免费体验

异源三聚体G蛋白亚基调控植物的株型、豆荚发育、种子大小以及共生结瘤。

Heterotrimeric G-protein subunits regulate plant architecture, pod development, seed size, and symbiotic nodulation in .

作者信息

Sun Fanghao, Zhu Fugui, Ran Shasha, Ye Qinyi, Wang Tao, Dong Jiangli

机构信息

College of Biological Sciences, China Agricultural University, Beijing, 100193 China.

Key Laboratory of Forage and Endemic Crop Biology, Ministry of Education, College of Life Sciences, Inner Mongolia University, Hohhot, 010000 China.

出版信息

aBIOTECH. 2025 May 7;6(2):141-159. doi: 10.1007/s42994-025-00210-x. eCollection 2025 Jun.

DOI:10.1007/s42994-025-00210-x
PMID:40641644
原文链接:https://pmc.ncbi.nlm.nih.gov/articles/PMC12238709/
Abstract

UNLABELLED

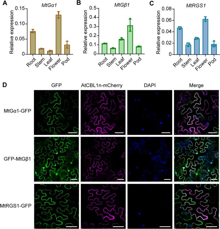
Heterotrimeric G proteins are crucial transducers of signaling from receptors, participating in growth and development, as well as in responses to biotic and abiotic stimuli. However, little is known about their roles in regulating various yield-related traits in legumes. In this study, we systematically analyzed the functions of two G-protein-encoding genes, and , along with (), in . All three genes were ubiquitously expressed in roots, stems, leaves, nodules, flowers, and pods. We generated the knockout mutants , , and using CRISPR/Cas9 and assessed their growth and development. knockout resulted in slightly shorter plants with smaller pods and shorter spines, but larger seeds, without affecting overall biomass or other traits. knockout led to dwarfism, weak root development, a severe drop in biomass production, smaller legume pods with shorter spines, and smaller seeds. However, the mutants were largely similar to wild-type plants, with few significant defects in growth and development. We also investigated the symbiotic nodulation-related phenotypes of these mutants, discovering that mutants produce lighter nodules, whereas and mutants have normal nodulation phenotypes similar to those of wild-type plants. These observations suggest that MtGβ1 positively regulates nodulation, although the detailed mechanisms by which G proteins regulate symbiotic nitrogen fixation in remain to be explored. This work provides potentially valuable genetic resources for further functional analysis and elucidation of the molecular mechanisms of G proteins in this model legume.

SUPPLEMENTARY INFORMATION

The online version contains supplementary material available at 10.1007/s42994-025-00210-x.

摘要

未标记

异源三聚体G蛋白是受体信号转导的关键分子,参与生长发育以及对生物和非生物刺激的反应。然而,它们在调节豆科植物各种产量相关性状中的作用知之甚少。在本研究中,我们系统地分析了两个G蛋白编码基因以及在中的功能。这三个基因在根、茎、叶、根瘤、花和豆荚中均普遍表达。我们使用CRISPR/Cas9技术构建了基因敲除突变体、和,并评估了它们的生长发育情况。基因敲除导致植株略矮,豆荚较小,刺较短,但种子较大,且不影响总生物量或其他性状。基因敲除导致植株矮化,根系发育不良,生物量产量严重下降,豆科植物荚果较小,刺较短,种子也较小。然而,突变体在很大程度上与野生型植株相似,在生长发育方面几乎没有明显缺陷。我们还研究了这些突变体与共生结瘤相关的表型,发现突变体形成的根瘤颜色较浅,而和突变体具有与野生型植株相似的正常结瘤表型。这些观察结果表明,MtGβ1正向调节结瘤,尽管G蛋白调节共生固氮的详细机制仍有待探索。这项工作为进一步功能分析和阐明该模式豆科植物中G蛋白的分子机制提供了潜在有价值的遗传资源。

补充信息

在线版本包含可在10.1007/s42994-025-00210-x获取的补充材料。

https://cdn.ncbi.nlm.nih.gov/pmc/blobs/7870/12238709/2f3c4a1390af/42994_2025_210_Fig8_HTML.jpg
https://cdn.ncbi.nlm.nih.gov/pmc/blobs/7870/12238709/0f54fea513c6/42994_2025_210_Fig1_HTML.jpg
https://cdn.ncbi.nlm.nih.gov/pmc/blobs/7870/12238709/6a5fc07db1ef/42994_2025_210_Fig2_HTML.jpg
https://cdn.ncbi.nlm.nih.gov/pmc/blobs/7870/12238709/0761a21f36cf/42994_2025_210_Fig3_HTML.jpg
https://cdn.ncbi.nlm.nih.gov/pmc/blobs/7870/12238709/31fa384bedb7/42994_2025_210_Fig4_HTML.jpg
https://cdn.ncbi.nlm.nih.gov/pmc/blobs/7870/12238709/1576e6ee139b/42994_2025_210_Fig5_HTML.jpg
https://cdn.ncbi.nlm.nih.gov/pmc/blobs/7870/12238709/6c385528db2f/42994_2025_210_Fig6_HTML.jpg
https://cdn.ncbi.nlm.nih.gov/pmc/blobs/7870/12238709/a13d4b2e9151/42994_2025_210_Fig7_HTML.jpg
https://cdn.ncbi.nlm.nih.gov/pmc/blobs/7870/12238709/2f3c4a1390af/42994_2025_210_Fig8_HTML.jpg
https://cdn.ncbi.nlm.nih.gov/pmc/blobs/7870/12238709/0f54fea513c6/42994_2025_210_Fig1_HTML.jpg
https://cdn.ncbi.nlm.nih.gov/pmc/blobs/7870/12238709/6a5fc07db1ef/42994_2025_210_Fig2_HTML.jpg
https://cdn.ncbi.nlm.nih.gov/pmc/blobs/7870/12238709/0761a21f36cf/42994_2025_210_Fig3_HTML.jpg
https://cdn.ncbi.nlm.nih.gov/pmc/blobs/7870/12238709/31fa384bedb7/42994_2025_210_Fig4_HTML.jpg
https://cdn.ncbi.nlm.nih.gov/pmc/blobs/7870/12238709/1576e6ee139b/42994_2025_210_Fig5_HTML.jpg
https://cdn.ncbi.nlm.nih.gov/pmc/blobs/7870/12238709/6c385528db2f/42994_2025_210_Fig6_HTML.jpg
https://cdn.ncbi.nlm.nih.gov/pmc/blobs/7870/12238709/a13d4b2e9151/42994_2025_210_Fig7_HTML.jpg
https://cdn.ncbi.nlm.nih.gov/pmc/blobs/7870/12238709/2f3c4a1390af/42994_2025_210_Fig8_HTML.jpg

相似文献

1
Heterotrimeric G-protein subunits regulate plant architecture, pod development, seed size, and symbiotic nodulation in .异源三聚体G蛋白亚基调控植物的株型、豆荚发育、种子大小以及共生结瘤。
aBIOTECH. 2025 May 7;6(2):141-159. doi: 10.1007/s42994-025-00210-x. eCollection 2025 Jun.
2
Short-Term Memory Impairment短期记忆障碍
3
Systemic pharmacological treatments for chronic plaque psoriasis: a network meta-analysis.系统性药理学治疗慢性斑块状银屑病:网络荟萃分析。
Cochrane Database Syst Rev. 2021 Apr 19;4(4):CD011535. doi: 10.1002/14651858.CD011535.pub4.
4
Systemic pharmacological treatments for chronic plaque psoriasis: a network meta-analysis.慢性斑块状银屑病的全身药理学治疗:一项网状Meta分析。
Cochrane Database Syst Rev. 2020 Jan 9;1(1):CD011535. doi: 10.1002/14651858.CD011535.pub3.
5
Behavioral interventions to reduce risk for sexual transmission of HIV among men who have sex with men.降低男男性行为者中艾滋病毒性传播风险的行为干预措施。
Cochrane Database Syst Rev. 2008 Jul 16(3):CD001230. doi: 10.1002/14651858.CD001230.pub2.
6
Intravenous magnesium sulphate and sotalol for prevention of atrial fibrillation after coronary artery bypass surgery: a systematic review and economic evaluation.静脉注射硫酸镁和索他洛尔预防冠状动脉搭桥术后房颤:系统评价与经济学评估
Health Technol Assess. 2008 Jun;12(28):iii-iv, ix-95. doi: 10.3310/hta12280.
7
A rapid and systematic review of the clinical effectiveness and cost-effectiveness of paclitaxel, docetaxel, gemcitabine and vinorelbine in non-small-cell lung cancer.对紫杉醇、多西他赛、吉西他滨和长春瑞滨在非小细胞肺癌中的临床疗效和成本效益进行的快速系统评价。
Health Technol Assess. 2001;5(32):1-195. doi: 10.3310/hta5320.
8
Drugs for preventing postoperative nausea and vomiting in adults after general anaesthesia: a network meta-analysis.成人全身麻醉后预防术后恶心呕吐的药物:网状Meta分析
Cochrane Database Syst Rev. 2020 Oct 19;10(10):CD012859. doi: 10.1002/14651858.CD012859.pub2.
9
Systemic pharmacological treatments for chronic plaque psoriasis: a network meta-analysis.慢性斑块状银屑病的全身药理学治疗:一项网状荟萃分析。
Cochrane Database Syst Rev. 2017 Dec 22;12(12):CD011535. doi: 10.1002/14651858.CD011535.pub2.
10
Omega-3 fatty acids for depression in adults.成人抑郁症的ω-3脂肪酸治疗
Cochrane Database Syst Rev. 2015 Nov 5;2015(11):CD004692. doi: 10.1002/14651858.CD004692.pub4.

本文引用的文献

1
OsSPL5 promotes rice outcrossing efficiency by G-protein pathway.OsSPL5通过G蛋白途径提高水稻异交效率。
Plant Biotechnol J. 2025 Feb;23(2):509-511. doi: 10.1111/pbi.14514. Epub 2024 Nov 29.
2
SymRK Regulates G-Protein Signaling During Nodulation in Soybean () by Modifying RGS Phosphorylation and Activity.共生受体激酶通过修饰RGS磷酸化和活性来调控大豆结瘤过程中的G蛋白信号传导。
Mol Plant Microbe Interact. 2024 Nov;37(11):765-775. doi: 10.1094/MPMI-04-24-0036-R. Epub 2024 Nov 27.
3
Soybean symbiotic-nodule zonation and cell differentiation are defined by NIN2 signaling and GH3-dependent auxin homeostasis.
大豆共生结瘤的分区和细胞分化由 NIN2 信号和 GH3 依赖性生长素稳态定义。
Dev Cell. 2024 Aug 19;59(16):2254-2269.e6. doi: 10.1016/j.devcel.2024.07.001. Epub 2024 Jul 24.
4
An atypical heterotrimeric Gα and its interactome suggest an extra-large role in overcoming abiotic and biotic stress.一种非典型异源三聚体Gα及其相互作用组在克服非生物和生物胁迫方面发挥着超大作用。
Physiol Mol Biol Plants. 2023 Oct;29(10):1543-1561. doi: 10.1007/s12298-023-01378-6. Epub 2023 Nov 1.
5
The PtdIns3P phosphatase MtMP promotes symbiotic nitrogen fixation via mitophagy in .磷脂酰肌醇3-磷酸磷酸酶MtMP通过线粒体自噬促进共生固氮作用。
iScience. 2023 Sep 15;26(10):107752. doi: 10.1016/j.isci.2023.107752. eCollection 2023 Oct 20.
6
The MIO1-MtKIX8 module regulates the organ size in Medicago truncatula.MIO1-MtKIX8模块调控蒺藜苜蓿的器官大小。
Physiol Plant. 2023 Sep-Oct;175(5):e14046. doi: 10.1111/ppl.14046.
7
Mechanisms underlying key agronomic traits and implications for molecular breeding in soybean.大豆关键农艺性状的潜在机制及其对分子育种的启示
J Genet Genomics. 2024 Apr;51(4):379-393. doi: 10.1016/j.jgg.2023.09.004. Epub 2023 Sep 17.
8
Moving beyond the arabidopsis-centric view of G-protein signaling in plants.超越拟南芥中心的植物 G 蛋白信号观点。
Trends Plant Sci. 2023 Dec;28(12):1406-1421. doi: 10.1016/j.tplants.2023.07.014. Epub 2023 Aug 23.
9
Heterotrimeric G proteins in crop improvement.异源三聚体G蛋白在作物改良中的作用
Mol Plant. 2023 May 1;16(5):806-808. doi: 10.1016/j.molp.2023.04.010. Epub 2023 Apr 17.
10
The Role of Heterotrimeric G-Protein Beta Subunits During Nodulation in Gaertn and L.异源三聚体G蛋白β亚基在豌豆和百脉根结瘤过程中的作用
Front Plant Sci. 2022 Jan 12;12:808573. doi: 10.3389/fpls.2021.808573. eCollection 2021.