Brown Susie, Swafford Kennith, McCrury Mason, Nasrin Farhana, Gragg Carlon Q, Chavan Arundhati, Roy Choudhury Samrat, Dickerhoff Jonathan, Yang Danzhou, Kendrick Samantha
Department of Biochemistry and Molecular Biology, University of Arkansas for Medical Sciences, Little Rock, AR 72205, USA.
Pediatric Hematology-Oncology, Department of Pediatrics, Arkansas Children's Research Institute, University of Arkansas for Medical Sciences, Little Rock, AR 72205, USA.
Cell Rep Phys Sci. 2025 May 21;6(5). doi: 10.1016/j.xcrp.2025.102560. Epub 2025 Apr 28.
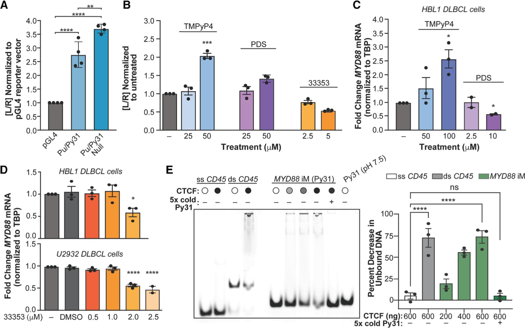
Innate immune responses rely on a critical adaptor protein, MYD88, to bridge extracellular inflammatory signals and transcription factor networks inside the cell. Dysregulation of MYD88 is associated with immunodeficiencies, autoimmunity, and cancer. Here, we identify a stretch of guanine/cytosine-rich DNA in the promoter capable of adopting stable G-quadruplex and i-Motif structures. Molecular characterization of the i-motif reveals a unique folding pattern with asymmetric lateral loop sizes, a transition pH in line with previously documented i-motifs, and recognition by the chromatin insulator/transcription factor (CTCF). In exploring the transcriptional role and therapeutic potential of the MYD88 structures, we show the known G-quadruplex ligand, TMPyP4, destabilizes the i-motif, stabilizes the G-quadruplex, and promotes expression. A ligand, 33353, from the National Cancer Institute (NCI) Diversity Set, also differentially interacts with the two structures yet represses . This work discovers DNA structures in that can be pharmacologically leveraged for their ability to control gene expression.
天然免疫反应依赖一种关键衔接蛋白MYD88来连接细胞外炎症信号与细胞内转录因子网络。MYD88失调与免疫缺陷、自身免疫和癌症相关。在此,我们在启动子中鉴定出一段富含鸟嘌呤/胞嘧啶的DNA,其能够形成稳定的G-四链体和i-基序结构。对i-基序的分子表征揭示了一种独特的折叠模式,具有不对称的侧向环大小、与先前记录的i-基序一致的转变pH值以及被染色质绝缘子/转录因子(CTCF)识别。在探索MYD88结构的转录作用和治疗潜力时,我们发现已知的G-四链体配体TMPyP4会使i-基序不稳定,使G-四链体稳定,并促进表达。来自美国国立癌症研究所(NCI)多样性集的一种配体33353,也与这两种结构有不同的相互作用,但会抑制表达。这项工作发现了MYD88启动子中的DNA结构,可利用其药理学特性来控制基因表达。