Suppr超能文献

程序性死亡受体 1(PD-1)和诱导性共刺激分子(ICOS)在滤泡辅助性 T 细胞中共同表达,但定义了滤泡调节性 T 细胞成熟的三个阶段。

PD-1 and ICOS are coexpressed in T follicular helper cells but define three stages of maturation of T follicular regulatory cells.

作者信息

Ribeiro Filipa, Antunes Diogo, Pires Ana R, Rino José, Filipe Beatriz, Jesus Kátia, Correia Ricardo, Fonseca Válter R, Kumar Saumya, Graca Luis

机构信息

Gulbenkian Institute for Molecular Medicine, Lisboa, Portugal.

Faculdade de Medicina, Universidade de Lisboa, Lisboa, Portugal.

出版信息

Sci Adv. 2025 Jul 11;11(28):eadt8901. doi: 10.1126/sciadv.adt8901.

Abstract

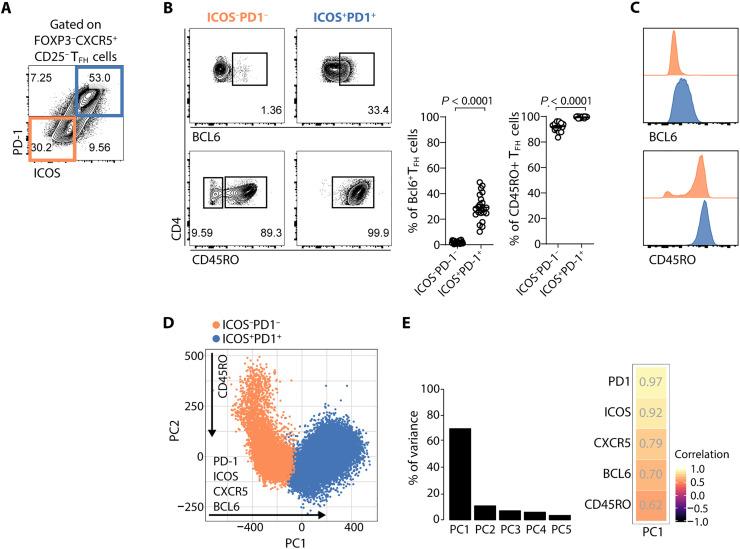
Humoral responses to infection or vaccination require T cell-B cell interactions. T follicular helper (T) cells drive germinal center (GC) responses by providing help to B cells, whereas T follicular regulatory (T) cells regulate them. Both mature GC-located T and T cells are widely characterized by the expression of ICOS and PD-1. However, although human T cells share many phenotypic characteristics with T cells, we found that ICOS and PD-1 are up-regulated differently in each. Although T cells express these proteins synchronously during maturation, they define three maturation stages in T cells. T cells in an intermediate maturation stage express ICOS, and it is only at the last stage of differentiation that both molecules are expressed at high levels. Although most T cells within the B cell follicle are PD-1, the T within the GC are ICOSPD-1. These results show that T and T cells within human lymphoid tissue follow distinct maturation stages.

摘要

对感染或疫苗接种的体液免疫反应需要T细胞与B细胞相互作用。滤泡辅助性T(TFH)细胞通过向B细胞提供帮助来驱动生发中心(GC)反应,而滤泡调节性T(TFR)细胞则对其进行调节。成熟的位于GC的TFH和TFR细胞都以诱导共刺激分子(ICOS)和程序性死亡受体1(PD-1)的表达为广泛特征。然而,尽管人类TFH细胞与TFR细胞具有许多表型特征,但我们发现ICOS和PD-1在两者中的上调方式不同。虽然TFH细胞在成熟过程中同步表达这些蛋白,但它们在TFR细胞中定义了三个成熟阶段。处于中间成熟阶段的TFR细胞表达ICOS,并且只有在分化的最后阶段这两种分子才会高水平表达。虽然B细胞滤泡内的大多数TFR细胞是PD-1hi,但GC内的TFR细胞是ICOShiPD-1hi。这些结果表明,人类淋巴组织中的TFH和TFR细胞遵循不同的成熟阶段。

https://cdn.ncbi.nlm.nih.gov/pmc/blobs/501e/12248373/d8219c955cc5/sciadv.adt8901-f1.jpg

文献检索

告别复杂PubMed语法,用中文像聊天一样搜索,搜遍4000万医学文献。AI智能推荐,让科研检索更轻松。

立即免费搜索

文件翻译

保留排版,准确专业,支持PDF/Word/PPT等文件格式,支持 12+语言互译。

免费翻译文档

深度研究

AI帮你快速写综述,25分钟生成高质量综述,智能提取关键信息,辅助科研写作。

立即免费体验