• 文献检索
  • 文档翻译
  • 深度研究
  • 学术资讯
  • Suppr Zotero 插件Zotero 插件
  • 邀请有礼
  • 套餐&价格
  • 历史记录
应用&插件
Suppr Zotero 插件Zotero 插件浏览器插件Mac 客户端Windows 客户端微信小程序
定价
高级版会员购买积分包购买API积分包
服务
文献检索文档翻译深度研究API 文档MCP 服务
关于我们
关于 Suppr公司介绍联系我们用户协议隐私条款
关注我们

Suppr 超能文献

核心技术专利:CN118964589B侵权必究
粤ICP备2023148730 号-1Suppr @ 2026

文献检索

告别复杂PubMed语法,用中文像聊天一样搜索,搜遍4000万医学文献。AI智能推荐,让科研检索更轻松。

立即免费搜索

文件翻译

保留排版,准确专业,支持PDF/Word/PPT等文件格式,支持 12+语言互译。

免费翻译文档

深度研究

AI帮你快速写综述,25分钟生成高质量综述,智能提取关键信息,辅助科研写作。

立即免费体验

肺癌中p.S214C突变的致癌活性及索拉非尼敏感性

Oncogenic Activity and Sorafenib Sensitivity of p.S214C Mutation in Lung Cancer.

作者信息

Lee Carol, Mu Weixue, Chen Xi July, Chan Mandy Sze Man, Chen Zhishan, Yeung Sai Fung, Chan Helen Hoi Yin, Chow Sin Ting, Ko Ben Chi Bun, Chan David Wai, Cho William C, Lui Vivian Wai Yan, Tsui Stephen Kwok Wing

机构信息

School of Biomedical Sciences, The Chinese University of Hong Kong, Hong Kong.

Department of Applied Biology and Chemical Technology, The Hong Kong Polytechnic University, Hong Kong.

出版信息

Cancers (Basel). 2025 Jul 4;17(13):2246. doi: 10.3390/cancers17132246.

DOI:10.3390/cancers17132246
PMID:40647542
原文链接:https://pmc.ncbi.nlm.nih.gov/articles/PMC12248905/
Abstract

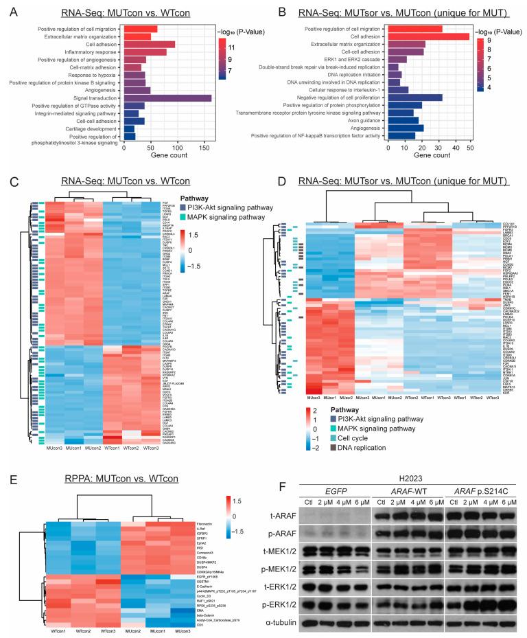
: RAF pathway aberrations are one of the hallmarks of lung cancer. Sorafenib is a multi-kinase inhibitor targeting the RAF pathway and is FDA-approved for several cancers, yet its efficacy in lung cancer is controversial. Previous clinical research showed that a p.S214C mutation exhibited exceptional responsiveness to sorafenib in lung adenocarcinoma. : Considering this promising clinical potential, the oncogenic potential and sorafenib response of the p.S214C mutation were investigated using lung cancer models. p.S214C mutant, wild-type (WT), and control genes were ectopically expressed in lung adenocarcinoma cell lines retroviral transduction. In vitro and in vivo sorafenib sensitivity studies were performed, followed by transcriptomics and proteomics analyses. : Compared to the -WT and -engineered cells, the p.S214C-engineered cells activated Raf-MEK-ERK signaling and exhibited enhanced oncogenic potential in terms of in vitro cell proliferation, colony and spheroid formation, migration, and invasion abilities, as well as in vivo tumorigenicity. The p.S214C-engineered cells also displayed heightened sensitivity to sorafenib in vitro and in vivo. RNA sequencing and reverse-phase protein array analyses demonstrated elevated expression of genes and proteins associated with tumor aggressiveness in the p.S214C mutants, and its sorafenib sensitivity was likely moderated through inhibition of the cell cycle and DNA replication. The ERK and PI3K signaling pathways were also significantly deregulated in the p.S214C mutants regardless of sorafenib treatment. : This study demonstrates the oncogenicity and sorafenib sensitivity of the p.S214C mutation in lung cancer cells, which may serve as a biomarker for predicting the sorafenib response in lung cancer patients. Importantly, investigating the gene-drug sensitivity pairs in clinically exceptional responders may guide and accelerate personalized cancer therapies based on specific tumor mutations.

摘要

RAF信号通路异常是肺癌的特征之一。索拉非尼是一种靶向RAF信号通路的多激酶抑制剂,已获美国食品药品监督管理局(FDA)批准用于多种癌症,但它在肺癌中的疗效存在争议。先前的临床研究表明,p.S214C突变在肺腺癌中对索拉非尼表现出异常的反应性。考虑到这种有前景的临床潜力,利用肺癌模型研究了p.S214C突变的致癌潜力和对索拉非尼的反应。通过逆转录病毒转导在肺腺癌细胞系中异位表达p.S214C突变体、野生型(WT)和对照基因。进行了体外和体内索拉非尼敏感性研究,随后进行了转录组学和蛋白质组学分析。与WT和工程改造细胞相比,p.S214C工程改造细胞激活了Raf-MEK-ERK信号通路,在体外细胞增殖、集落和球体形成、迁移和侵袭能力以及体内致瘤性方面表现出增强的致癌潜力。p.S214C工程改造细胞在体外和体内对索拉非尼也表现出更高的敏感性。RNA测序和反相蛋白质阵列分析表明,p.S214C突变体中与肿瘤侵袭性相关的基因和蛋白质表达升高,其对索拉非尼的敏感性可能通过抑制细胞周期和DNA复制来调节。无论是否进行索拉非尼治疗,p.S214C突变体中的ERK和PI3K信号通路也明显失调。这项研究证明了p.S214C突变在肺癌细胞中的致癌性和对索拉非尼的敏感性,这可能作为预测肺癌患者对索拉非尼反应的生物标志物。重要的是,研究临床特殊反应者中的基因-药物敏感性配对可能会指导并加速基于特定肿瘤突变的个性化癌症治疗。

https://cdn.ncbi.nlm.nih.gov/pmc/blobs/90b8/12248905/f678668d18d9/cancers-17-02246-g005.jpg
https://cdn.ncbi.nlm.nih.gov/pmc/blobs/90b8/12248905/ab2156cab765/cancers-17-02246-g001.jpg
https://cdn.ncbi.nlm.nih.gov/pmc/blobs/90b8/12248905/c42cdee563f7/cancers-17-02246-g002.jpg
https://cdn.ncbi.nlm.nih.gov/pmc/blobs/90b8/12248905/0ae43d39686a/cancers-17-02246-g003.jpg
https://cdn.ncbi.nlm.nih.gov/pmc/blobs/90b8/12248905/beabf6b854e3/cancers-17-02246-g004.jpg
https://cdn.ncbi.nlm.nih.gov/pmc/blobs/90b8/12248905/f678668d18d9/cancers-17-02246-g005.jpg
https://cdn.ncbi.nlm.nih.gov/pmc/blobs/90b8/12248905/ab2156cab765/cancers-17-02246-g001.jpg
https://cdn.ncbi.nlm.nih.gov/pmc/blobs/90b8/12248905/c42cdee563f7/cancers-17-02246-g002.jpg
https://cdn.ncbi.nlm.nih.gov/pmc/blobs/90b8/12248905/0ae43d39686a/cancers-17-02246-g003.jpg
https://cdn.ncbi.nlm.nih.gov/pmc/blobs/90b8/12248905/beabf6b854e3/cancers-17-02246-g004.jpg
https://cdn.ncbi.nlm.nih.gov/pmc/blobs/90b8/12248905/f678668d18d9/cancers-17-02246-g005.jpg

相似文献

1
Oncogenic Activity and Sorafenib Sensitivity of p.S214C Mutation in Lung Cancer.肺癌中p.S214C突变的致癌活性及索拉非尼敏感性
Cancers (Basel). 2025 Jul 4;17(13):2246. doi: 10.3390/cancers17132246.
2
Systemic treatments for metastatic cutaneous melanoma.转移性皮肤黑色素瘤的全身治疗
Cochrane Database Syst Rev. 2018 Feb 6;2(2):CD011123. doi: 10.1002/14651858.CD011123.pub2.
3
A rapid and systematic review of the clinical effectiveness and cost-effectiveness of paclitaxel, docetaxel, gemcitabine and vinorelbine in non-small-cell lung cancer.对紫杉醇、多西他赛、吉西他滨和长春瑞滨在非小细胞肺癌中的临床疗效和成本效益进行的快速系统评价。
Health Technol Assess. 2001;5(32):1-195. doi: 10.3310/hta5320.
4
Unveiling the molecular mechanisms of human platelet lysate in enhancing endometrial receptivity.揭示人血小板裂解物增强子宫内膜容受性的分子机制。
Hum Reprod. 2025 Jul 15. doi: 10.1093/humrep/deaf118.
5
Caveolin-1 inhibits the proliferation and invasion of lung adenocarcinoma via EGFR degradation.小窝蛋白-1通过表皮生长因子受体(EGFR)降解抑制肺腺癌的增殖和侵袭。
Sci Rep. 2025 Jul 1;15(1):21654. doi: 10.1038/s41598-025-05259-8.
6
The Black Book of Psychotropic Dosing and Monitoring.《精神药物剂量与监测黑皮书》
Psychopharmacol Bull. 2024 Jul 8;54(3):8-59.
7
Systemic pharmacological treatments for chronic plaque psoriasis: a network meta-analysis.慢性斑块状银屑病的全身药理学治疗:一项网状Meta分析。
Cochrane Database Syst Rev. 2020 Jan 9;1(1):CD011535. doi: 10.1002/14651858.CD011535.pub3.
8
Can a Liquid Biopsy Detect Circulating Tumor DNA With Low-passage Whole-genome Sequencing in Patients With a Sarcoma? A Pilot Evaluation.液体活检能否通过低深度全基因组测序检测肉瘤患者的循环肿瘤DNA?一项初步评估。
Clin Orthop Relat Res. 2025 Jan 1;483(1):39-48. doi: 10.1097/CORR.0000000000003161. Epub 2024 Jun 21.
9
Integrated network pharmacology and experimental validation reveal EGFR/p53/Bcl-2-mediated anti-hepatocellular carcinoma effects of Zedoary Turmeric Oil.整合网络药理学与实验验证揭示莪术油通过EGFR/p53/Bcl-2介导的抗肝癌作用
J Ethnopharmacol. 2025 Jul 3;352:120241. doi: 10.1016/j.jep.2025.120241.
10
Systemic pharmacological treatments for chronic plaque psoriasis: a network meta-analysis.慢性斑块状银屑病的全身药理学治疗:一项网状荟萃分析。
Cochrane Database Syst Rev. 2017 Dec 22;12(12):CD011535. doi: 10.1002/14651858.CD011535.pub2.

本文引用的文献

1
Updated Efficacy and Safety From the Phase 2 PHAROS Study of Encorafenib Plus Binimetinib in Patients With BRAF V600E-Mutant Metastatic NSCLC-A Brief Report.恩考芬尼联合比美替尼治疗BRAF V600E突变转移性非小细胞肺癌的2期PHAROS研究的最新疗效和安全性——简要报告
J Thorac Oncol. 2025 Jun 4. doi: 10.1016/j.jtho.2025.05.023.
2
Identification of ATP-Competitive Human CMG Helicase Inhibitors for Cancer Intervention that Disrupt CMG-Replisome Function.鉴定用于癌症干预的人 CMG 解旋酶 ATP 竞争抑制剂,该抑制剂会破坏 CMG-复制体功能。
Mol Cancer Ther. 2024 Nov 4;23(11):1568-1585. doi: 10.1158/1535-7163.MCT-23-0904.
3
Wnt/β-catenin signaling in the development and therapeutic resistance of non-small cell lung cancer.
Wnt/β-catenin 信号通路在非小细胞肺癌发生发展及治疗抵抗中的作用
J Transl Med. 2024 Jun 13;22(1):565. doi: 10.1186/s12967-024-05380-8.
4
Efficacy of Sorafenib-Based Therapies for Non-Small Cell Lung Cancer.索拉非尼类药物治疗非小细胞肺癌的疗效。
Med Sci (Basel). 2024 Apr 7;12(2):20. doi: 10.3390/medsci12020020.
5
Global cancer statistics 2022: GLOBOCAN estimates of incidence and mortality worldwide for 36 cancers in 185 countries.2022 年全球癌症统计数据:全球 185 个国家和地区 36 种癌症的发病率和死亡率全球估计数。
CA Cancer J Clin. 2024 May-Jun;74(3):229-263. doi: 10.3322/caac.21834. Epub 2024 Apr 4.
6
ERK pathway agonism for cancer therapy: evidence, insights, and a target discovery framework.用于癌症治疗的ERK通路激动作用:证据、见解及一个靶点发现框架
NPJ Precis Oncol. 2024 Mar 14;8(1):70. doi: 10.1038/s41698-024-00554-5.
7
Signaling from RAS to RAF: The Molecules and Their Mechanisms.RAS 到 RAF 的信号传递:分子及其机制。
Annu Rev Biochem. 2024 Aug;93(1):289-316. doi: 10.1146/annurev-biochem-052521-040754. Epub 2024 Jul 2.
8
Targeting the RAS/RAF/MAPK pathway for cancer therapy: from mechanism to clinical studies.靶向 RAS/RAF/MAPK 通路治疗癌症:从机制到临床研究。
Signal Transduct Target Ther. 2023 Dec 18;8(1):455. doi: 10.1038/s41392-023-01705-z.
9
Analysis and Visualization of Longitudinal Genomic and Clinical Data from the AACR Project GENIE Biopharma Collaborative in cBioPortal.在 cBioPortal 中分析和可视化 AACR 项目 GENIE 生物制药协作的纵向基因组和临床数据。
Cancer Res. 2023 Dec 1;83(23):3861-3867. doi: 10.1158/0008-5472.CAN-23-0816.
10
Targeted therapy for lung cancer: Beyond EGFR and ALK.肺癌的靶向治疗:超越 EGFR 和 ALK。
Cancer. 2023 Jun 15;129(12):1803-1820. doi: 10.1002/cncr.34757. Epub 2023 Apr 19.