Suppr超能文献

动态刺激促进体外三维人淋巴微环境模型的功能性组织样结构形成。

Dynamic stimulation promotes functional tissue-like organization of a 3D human lymphoid microenvironment model in vitro.

作者信息

Barozzi Dafne, Scagnoli Fiorella, Barbaglio Federica, Belloni Daniela, Ribezzi Davide, Farè Silvia, Berno Valeria, Pinos Riccardo, Sampietro Marta, Pauri Margherita, Vergani Barbara, Mantegazza Francesco, Ghia Paolo, Scielzo Cristina

机构信息

Division of Experimental Oncology, Malignant B Cells Biology and 3D Modelling Unit, IRCCS Ospedale San Raffaele, 20132 Milano, Italy; School of Medicine and Surgery, Università degli Studi di Milano-Bicocca, Vedano al Lambro, 20854 Monza, Italy.

Division of Experimental Oncology, Malignant B Cells Biology and 3D Modelling Unit, IRCCS Ospedale San Raffaele, 20132 Milano, Italy.

出版信息

Cell Rep Methods. 2025 Jul 21;5(7):101105. doi: 10.1016/j.crmeth.2025.101105. Epub 2025 Jul 11.

Abstract

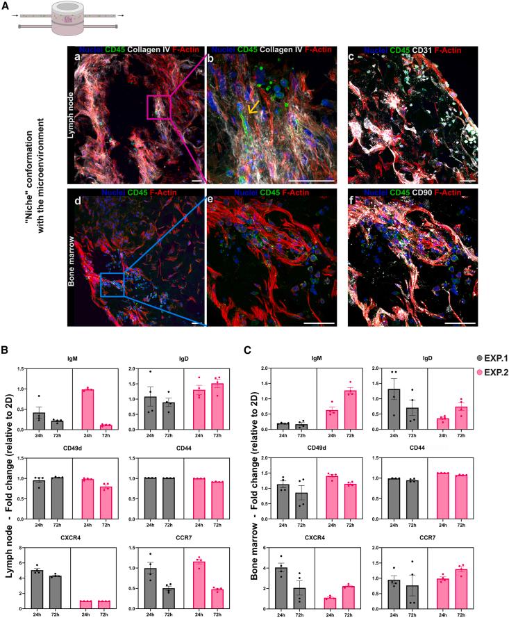
This work focused on generating a three-dimensional (3D) in vitro dynamic model to study chronic lymphocytic leukemia (CLL) cell dissemination, homing, and mechanisms of therapy resistance. We used a gelatin-based, hard porous biomaterial as a support matrix to develop 3D tissue-like models of the human lymph node and bone marrow, which were matured inside bioreactors under dynamic perfusion of medium. Comparing static and dynamic cultures of these 3D constructs revealed that perfusion promoted a tissue-like internal organization of cells, characterized by the expression of specific functional markers and deposition of an intricate extracellular matrix protein network. Recirculation of CLL cells within the dynamic system led to changes in leukemic cell behavior and in the expression of key markers involved in tumor progression. These findings suggest that the model is well suited for investigating the pathophysiological mechanisms of CLL and potentially other hematological malignancies.

摘要

这项工作专注于生成一个三维(3D)体外动态模型,以研究慢性淋巴细胞白血病(CLL)细胞的播散、归巢及耐药机制。我们使用基于明胶的硬质多孔生物材料作为支撑基质,构建人淋巴结和骨髓的3D组织样模型,这些模型在生物反应器内动态灌注培养基的条件下成熟。对这些3D构建体的静态和动态培养进行比较发现,灌注促进了细胞的组织样内部结构形成,其特征为特定功能标志物的表达以及复杂细胞外基质蛋白网络的沉积。CLL细胞在动态系统中的再循环导致白血病细胞行为以及肿瘤进展相关关键标志物表达的改变。这些发现表明,该模型非常适合用于研究CLL以及潜在的其他血液系统恶性肿瘤的病理生理机制。

https://cdn.ncbi.nlm.nih.gov/pmc/blobs/47f5/12296514/ec5508d1616f/fx1.jpg

文献AI研究员

20分钟写一篇综述,助力文献阅读效率提升50倍。

立即体验

用中文搜PubMed

大模型驱动的PubMed中文搜索引擎

马上搜索

文档翻译

学术文献翻译模型,支持多种主流文档格式。

立即体验