• 文献检索
  • 文档翻译
  • 深度研究
  • 学术资讯
  • Suppr Zotero 插件Zotero 插件
  • 邀请有礼
  • 套餐&价格
  • 历史记录
应用&插件
Suppr Zotero 插件Zotero 插件浏览器插件Mac 客户端Windows 客户端微信小程序
定价
高级版会员购买积分包购买API积分包
服务
文献检索文档翻译深度研究API 文档MCP 服务
关于我们
关于 Suppr公司介绍联系我们用户协议隐私条款
关注我们

Suppr 超能文献

核心技术专利:CN118964589B侵权必究
粤ICP备2023148730 号-1Suppr @ 2026

文献检索

告别复杂PubMed语法,用中文像聊天一样搜索,搜遍4000万医学文献。AI智能推荐,让科研检索更轻松。

立即免费搜索

文件翻译

保留排版,准确专业,支持PDF/Word/PPT等文件格式,支持 12+语言互译。

免费翻译文档

深度研究

AI帮你快速写综述,25分钟生成高质量综述,智能提取关键信息,辅助科研写作。

立即免费体验

氯胺酮可恢复源自人诱导多能干细胞的多巴胺能神经元中皮质醇依赖性树突可塑性损伤:对重度抑郁症的意义

Cortisol-dependent impairment of dendrite plasticity in human dopaminergic neurons derived from hiPSCs is restored by ketamine: Relevance for major depressive disorders.

作者信息

Cavalleri Laura, Dassieni Irene, Marcotto Giulia Sofia, Zoli Michele, Merlo Pich Emilio, Collo Ginetta

机构信息

Department of Molecular and Translational Medicine, University of Brescia, Brescia, Italy.

Department of Biomedical, Metabolic and Neural Sciences, Center for Neuroscience and Neurotechnology, University of Modena and Reggio Emilia, Modena, Italy.

出版信息

Neurosci Appl. 2024 Feb 14;3:104049. doi: 10.1016/j.nsa.2024.104049. eCollection 2024.

DOI:10.1016/j.nsa.2024.104049
PMID:40656114
原文链接:https://pmc.ncbi.nlm.nih.gov/articles/PMC12244181/
Abstract

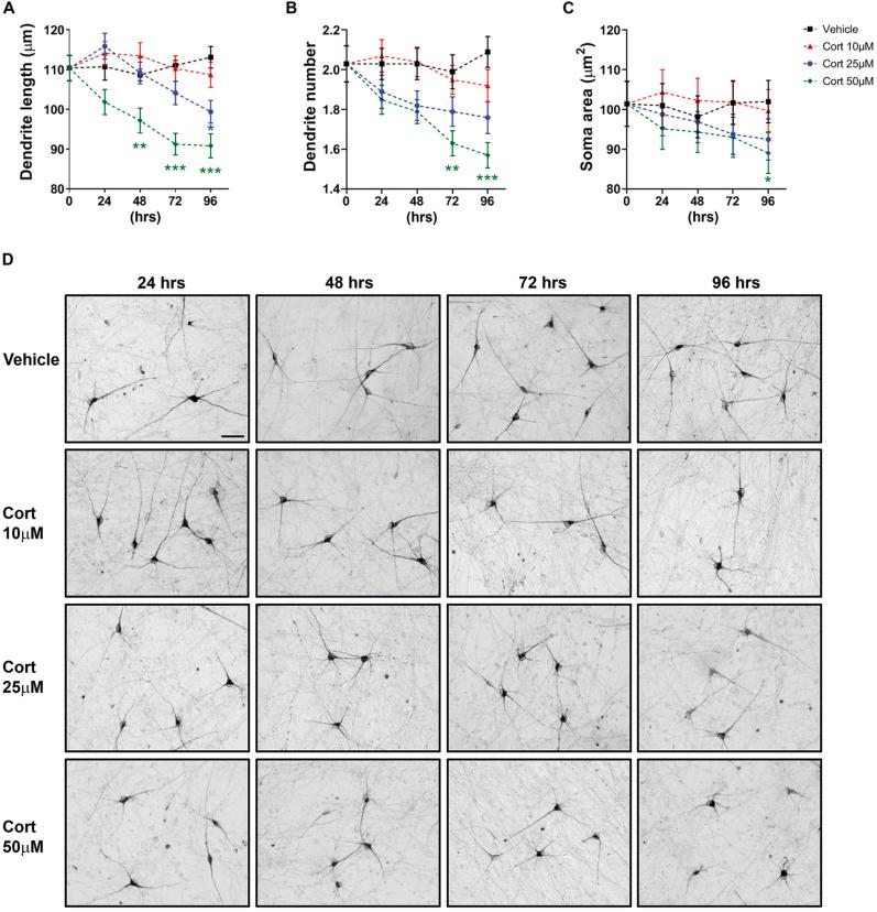
Impaired neuroplasticity in neurons endowed in limbic circuits is considered a hallmark of chronic stress and depression. The reasons for this impairment are still partially unclear, but converging findings suggest that it can be reverted by exposure to rapid-acting antidepressants. In this study we revamped the hypothesis that the abnormal high circulating levels of cortisol observed in Major Depressive Disorders with anhedonia may contribute to drive the limbic circuit neuroplasticity impairment. Here we used an established in-vitro translational model based on human iPSC-derived dopaminergic neurons to extend the evidence obtained in rodents of glucocorticoid-induced hypotrophy of cortical dendrites. The predictive value of this model was tested by assessing the reversal potential of rapid-acting antidepressants on cortisol-induced hypotrophy. Human mesencephalic dopaminergic neurons were differentiated in-vitro from healthy donor iPSCs for 60-70 days. Cortisol effects were assessed by measuring maximal dendrite length, primary dendrite number and soma area 3 days after last exposure. Concentration- and time-response curves were initially established. Cortisol produced a concentration- and time-dependent reduction of dendritic arborization of human dopaminergic neurons, with maximal effects at 50 μM for 4-day dosing. These effects were reverted when followed by 1-hr exposure to ketamine or (2R,6R)-hydroxynorketamine at concentrations of 0.01 μM and 0.05 μM, respectively, resulting approximately 10- or 100-fold lower than those effective in neurons not exposed to cortisol. Overall, in this study high cortisol impaired dendritic arborization in human dopaminergic neurons and sensitized their neuroplasticity response to very low doses of rapid-acting antidepressants known to upregulate AMPA-mediated glutamatergic neurotransmission.

摘要

边缘回路中的神经元神经可塑性受损被认为是慢性应激和抑郁症的一个标志。这种损伤的原因仍部分不明,但越来越多的研究结果表明,暴露于速效抗抑郁药可以使其恢复。在本研究中,我们重新提出了一个假设,即在伴有快感缺失的重度抑郁症中观察到的异常高循环皮质醇水平可能导致边缘回路神经可塑性损伤。在这里,我们使用了一个基于人诱导多能干细胞衍生的多巴胺能神经元建立的体外转化模型,以扩展在啮齿动物中获得的糖皮质激素诱导皮质树突萎缩的证据。通过评估速效抗抑郁药对皮质醇诱导的萎缩的逆转潜力来测试该模型的预测价值。人脑中脑多巴胺能神经元从健康供体诱导多能干细胞体外分化60 - 70天。在最后一次暴露3天后,通过测量最大树突长度、初级树突数量和胞体面积来评估皮质醇的作用。最初建立浓度和时间反应曲线。皮质醇导致人多巴胺能神经元树突分支的浓度和时间依赖性减少,在50 μM剂量4天时效果最大。当分别在0.01 μM和0.05 μM浓度下暴露于氯胺酮或(2R,6R)-羟基去甲氯胺酮1小时后,这些作用得到逆转,其有效浓度分别比未暴露于皮质醇的神经元低约10倍或100倍。总体而言,在本研究中,高皮质醇损害了人多巴胺能神经元的树突分支,并使其神经可塑性反应对已知可上调AMPA介导的谷氨酸能神经传递的极低剂量速效抗抑郁药敏感。

https://cdn.ncbi.nlm.nih.gov/pmc/blobs/492f/12244181/ee16282a894a/gr4.jpg
https://cdn.ncbi.nlm.nih.gov/pmc/blobs/492f/12244181/e1ce5040ed2b/gr1.jpg
https://cdn.ncbi.nlm.nih.gov/pmc/blobs/492f/12244181/e6747efb0110/gr2.jpg
https://cdn.ncbi.nlm.nih.gov/pmc/blobs/492f/12244181/9bb3b223151c/gr3.jpg
https://cdn.ncbi.nlm.nih.gov/pmc/blobs/492f/12244181/ee16282a894a/gr4.jpg
https://cdn.ncbi.nlm.nih.gov/pmc/blobs/492f/12244181/e1ce5040ed2b/gr1.jpg
https://cdn.ncbi.nlm.nih.gov/pmc/blobs/492f/12244181/e6747efb0110/gr2.jpg
https://cdn.ncbi.nlm.nih.gov/pmc/blobs/492f/12244181/9bb3b223151c/gr3.jpg
https://cdn.ncbi.nlm.nih.gov/pmc/blobs/492f/12244181/ee16282a894a/gr4.jpg

相似文献

1
Cortisol-dependent impairment of dendrite plasticity in human dopaminergic neurons derived from hiPSCs is restored by ketamine: Relevance for major depressive disorders.氯胺酮可恢复源自人诱导多能干细胞的多巴胺能神经元中皮质醇依赖性树突可塑性损伤:对重度抑郁症的意义
Neurosci Appl. 2024 Feb 14;3:104049. doi: 10.1016/j.nsa.2024.104049. eCollection 2024.
2
The Black Book of Psychotropic Dosing and Monitoring.《精神药物剂量与监测黑皮书》
Psychopharmacol Bull. 2024 Jul 8;54(3):8-59.
3
Ketamine and other glutamate receptor modulators for depression in bipolar disorder in adults.氯胺酮及其他谷氨酸受体调节剂用于成人双相情感障碍的抑郁治疗
Cochrane Database Syst Rev. 2015 Sep 29(9):CD011611. doi: 10.1002/14651858.CD011611.pub2.
4
Sexual Harassment and Prevention Training性骚扰与预防培训
5
Intravenous magnesium sulphate and sotalol for prevention of atrial fibrillation after coronary artery bypass surgery: a systematic review and economic evaluation.静脉注射硫酸镁和索他洛尔预防冠状动脉搭桥术后房颤:系统评价与经济学评估
Health Technol Assess. 2008 Jun;12(28):iii-iv, ix-95. doi: 10.3310/hta12280.
6
Systemic pharmacological treatments for chronic plaque psoriasis: a network meta-analysis.慢性斑块状银屑病的全身药理学治疗:一项网状荟萃分析。
Cochrane Database Syst Rev. 2017 Dec 22;12(12):CD011535. doi: 10.1002/14651858.CD011535.pub2.
7
Comparison of Two Modern Survival Prediction Tools, SORG-MLA and METSSS, in Patients With Symptomatic Long-bone Metastases Who Underwent Local Treatment With Surgery Followed by Radiotherapy and With Radiotherapy Alone.两种现代生存预测工具 SORG-MLA 和 METSSS 在接受手术联合放疗和单纯放疗治疗有症状长骨转移患者中的比较。
Clin Orthop Relat Res. 2024 Dec 1;482(12):2193-2208. doi: 10.1097/CORR.0000000000003185. Epub 2024 Jul 23.
8
Systemic pharmacological treatments for chronic plaque psoriasis: a network meta-analysis.系统性药理学治疗慢性斑块状银屑病:网络荟萃分析。
Cochrane Database Syst Rev. 2021 Apr 19;4(4):CD011535. doi: 10.1002/14651858.CD011535.pub4.
9
Systemic pharmacological treatments for chronic plaque psoriasis: a network meta-analysis.慢性斑块状银屑病的全身药理学治疗:一项网状Meta分析。
Cochrane Database Syst Rev. 2020 Jan 9;1(1):CD011535. doi: 10.1002/14651858.CD011535.pub3.
10
Vortioxetine for depression in adults.伏硫西汀用于成人抑郁症治疗。
Cochrane Database Syst Rev. 2017 Jul 5;7(7):CD011520. doi: 10.1002/14651858.CD011520.pub2.

引用本文的文献

1
Sex-dependent preventive effects of prenatal N-acetyl-cysteine on neuronal, emotional and metabolic dysfunctions following exposure to maternal high-fat diet in mice.产前N-乙酰半胱氨酸对小鼠母体高脂饮食暴露后神经元、情绪和代谢功能障碍的性别依赖性预防作用。
Transl Psychiatry. 2025 Aug 22;15(1):306. doi: 10.1038/s41398-025-03530-0.

本文引用的文献

1
modeling of the neurobiological effects of glucocorticoids: A review.糖皮质激素神经生物学效应的建模:综述
Neurobiol Stress. 2023 Feb 23;23:100530. doi: 10.1016/j.ynstr.2023.100530. eCollection 2023 Mar.
2
Dendritic Architecture Predicts Firing Pattern in Mouse Ventral Tegmental Area and Substantia Nigra Dopaminergic Neurons.树突形态预测小鼠腹侧被盖区和黑质多巴胺能神经元的放电模式。
Front Neural Circuits. 2021 Nov 19;15:769342. doi: 10.3389/fncir.2021.769342. eCollection 2021.
3
Chronic cortisol differentially impacts stem cell-derived astrocytes from major depressive disorder patients.
慢性皮质醇对来自重度抑郁症患者的干细胞衍生星形胶质细胞有差异影响。
Transl Psychiatry. 2021 Nov 30;11(1):608. doi: 10.1038/s41398-021-01733-9.
4
Cell-Type-Specific Impact of Glucocorticoid Receptor Activation on the Developing Brain: A Cerebral Organoid Study.糖皮质激素受体激活对发育中大脑的细胞类型特异性影响:一项脑类器官研究
Am J Psychiatry. 2022 May;179(5):375-387. doi: 10.1176/appi.ajp.2021.21010095. Epub 2021 Oct 26.
5
Childhood trauma, HPA axis activity and antidepressant response in patients with depression.儿童期创伤、HPA 轴活性与抑郁症患者的抗抑郁反应。
Brain Behav Immun. 2020 Jul;87:229-237. doi: 10.1016/j.bbi.2019.11.024. Epub 2019 Nov 30.
6
The effects of psychosocial stress on dopaminergic function and the acute stress response.心理社会应激对多巴胺能功能和急性应激反应的影响。
Elife. 2019 Nov 12;8:e46797. doi: 10.7554/eLife.46797.
7
Glucocorticoid Resistance: Is It a Requisite for Increased Cytokine Production in Depression? A Systematic Review and Meta-Analysis.糖皮质激素抵抗:它是抑郁症中细胞因子产生增加的必要条件吗?一项系统评价和荟萃分析。
Front Psychiatry. 2019 Jun 28;10:423. doi: 10.3389/fpsyt.2019.00423. eCollection 2019.
8
Inflammatory profiles of severe treatment-resistant depression.严重治疗抵抗性抑郁症的炎症特征。
J Affect Disord. 2019 Mar 1;246:42-51. doi: 10.1016/j.jad.2018.12.037. Epub 2018 Dec 17.
9
Prefrontal cortical trkB, glucocorticoids, and their interactions in stress and developmental contexts.前额皮质 trkB、糖皮质激素及其在应激和发育背景下的相互作用。
Neurosci Biobehav Rev. 2018 Dec;95:535-558. doi: 10.1016/j.neubiorev.2018.10.015.
10
Double-blind, placebo-controlled, dose-ranging trial of intravenous ketamine as adjunctive therapy in treatment-resistant depression (TRD).静脉注射氯胺酮作为治疗抵抗性抑郁症(TRD)辅助治疗的双盲、安慰剂对照、剂量范围试验。
Mol Psychiatry. 2020 Jul;25(7):1592-1603. doi: 10.1038/s41380-018-0256-5. Epub 2018 Oct 3.