Suppr超能文献

用于自防御肿瘤定制化放化疗的全组分活性金属有机框架材料。

All-component-active metal-organic frameworks for tailored chemoradiotherapy of self-defensive tumors.

作者信息

Xu Xiang, Yang Zhou, Bao Songsong, Xu Zhiyuan, Liu Tianrui, Wu Lina, Lei Jianping

机构信息

State Key Laboratory of Analytical Chemistry for Life Science, State Key Laboratory of Coordination Chemistry, School of Chemistry and Chemical Engineering, Nanjing University Nanjing 210023 China

State Key Laboratory of Microbial Technology, School of Food Science and Pharmaceutical Engineering, Nanjing Normal University Nanjing 210023 China

出版信息

Chem Sci. 2025 Jun 26. doi: 10.1039/d5sc02482j.

Abstract

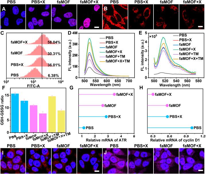
Radiotherapy is a widely used clinical treatment for locoregional cancers, but it still faces radiation resistance arising from abundant glutathione (GSH) and DNA damage repair (DDR). To overcome these self-defense pathways, various radiosensitizers have often been integrated with pharmaceutical agents, forming hybridized carriers for combination therapy. Herein, an all-component-active metal-organic framework (aaMOF), composed of chemotherapeutic thioguanine as a linker and copper iodide as nodes, is rationally designed for tailored chemoradiotherapy against tumor self-defense pathways. Unlike conventional carrier-based systems, aaMOF releases all active components (copper iodide and thioguanine) upon GSH-triggered disassembly. Subsequently, high levels of DNA double-stranded breaks and reactive oxygen species (ROS) can be generated by iodide-promoted X-ray energy deposition and the Cu-catalyzed Fenton reaction. Simultaneously, the released thioguanine incorporates into the DNA skeleton, inhibiting the DDR process. As a result, tumor self-defense pathways were disrupted by aaMOF-driven GSH depletion and DDR inhibition, enabling tailored chemoradiotherapy. aaMOF-based radiotherapy exhibits remarkable antitumor efficacy in both cells and a xenograft tumor model. This approach fully leverages the benefits of the all-active MOF components to overcome tumor self-defensive mechanisms and maximise therapeutic outcomes.

摘要

放射疗法是一种广泛应用于局部区域性癌症的临床治疗方法,但它仍然面临着因丰富的谷胱甘肽(GSH)和DNA损伤修复(DDR)而产生的辐射抗性。为了克服这些自我防御途径,各种放射增敏剂常常与药物制剂结合,形成用于联合治疗的杂交载体。在此,一种全组分活性金属有机框架(aaMOF)被合理设计,它由化疗药物硫鸟嘌呤作为连接体和碘化铜作为节点组成,用于针对肿瘤自我防御途径的定制化放化疗。与传统的基于载体的系统不同,aaMOF在GSH触发的分解过程中释放所有活性成分(碘化铜和硫鸟嘌呤)。随后,碘促进的X射线能量沉积和铜催化的芬顿反应可产生高水平的DNA双链断裂和活性氧(ROS)。同时,释放的硫鸟嘌呤掺入DNA骨架,抑制DDR过程。结果,aaMOF驱动的GSH消耗和DDR抑制破坏了肿瘤自我防御途径,实现了定制化放化疗。基于aaMOF的放射疗法在细胞和异种移植肿瘤模型中均表现出显著的抗肿瘤疗效。这种方法充分利用了全活性MOF成分的优势,以克服肿瘤自我防御机制并最大化治疗效果。

https://cdn.ncbi.nlm.nih.gov/pmc/blobs/d0d5/12327018/8a25ab0fb0b1/d5sc02482j-s1.jpg

文献检索

告别复杂PubMed语法,用中文像聊天一样搜索,搜遍4000万医学文献。AI智能推荐,让科研检索更轻松。

立即免费搜索

文件翻译

保留排版,准确专业,支持PDF/Word/PPT等文件格式,支持 12+语言互译。

免费翻译文档

深度研究

AI帮你快速写综述,25分钟生成高质量综述,智能提取关键信息,辅助科研写作。

立即免费体验