Suppr超能文献

滑膜晚期糖基化终产物通过上调RNAIII加重糖尿病患者的假体周围感染。

Synovial advanced glycosylation end products aggravate periprosthetic infection in diabetes by upregulating RNAIII.

作者信息

Dai Tianyu, Wen Yinxian, Li Qingxian, Wang Hui, Liao Hebin, Pu Yingying, Chen Liaobin

机构信息

Division of Joint Surgery and Sports Medicine, Department of Orthopedic Surgery, Zhongnan Hospital of Wuhan University, Wuhan, 430071, China.

Frontier Science Centre for Immunology and Metabolism, Wuhan University, China.

出版信息

J Orthop Translat. 2025 Jun 25;53:161-174. doi: 10.1016/j.jot.2025.06.012. eCollection 2025 Jul.

Abstract

BACKGROUND

Diabetes mellitus (DM) is a high-risk factor for periprosthetic joint infection (PJI). However, the mechanism how hyperglycemia induces or promotes PJI remains unclear. This study aimed to determine how host hyperglycemia stimulates pathogenic bacteria and thus induces PJI.

METHODS

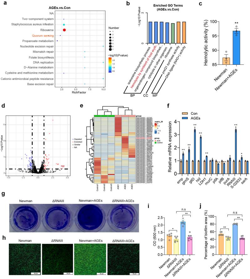
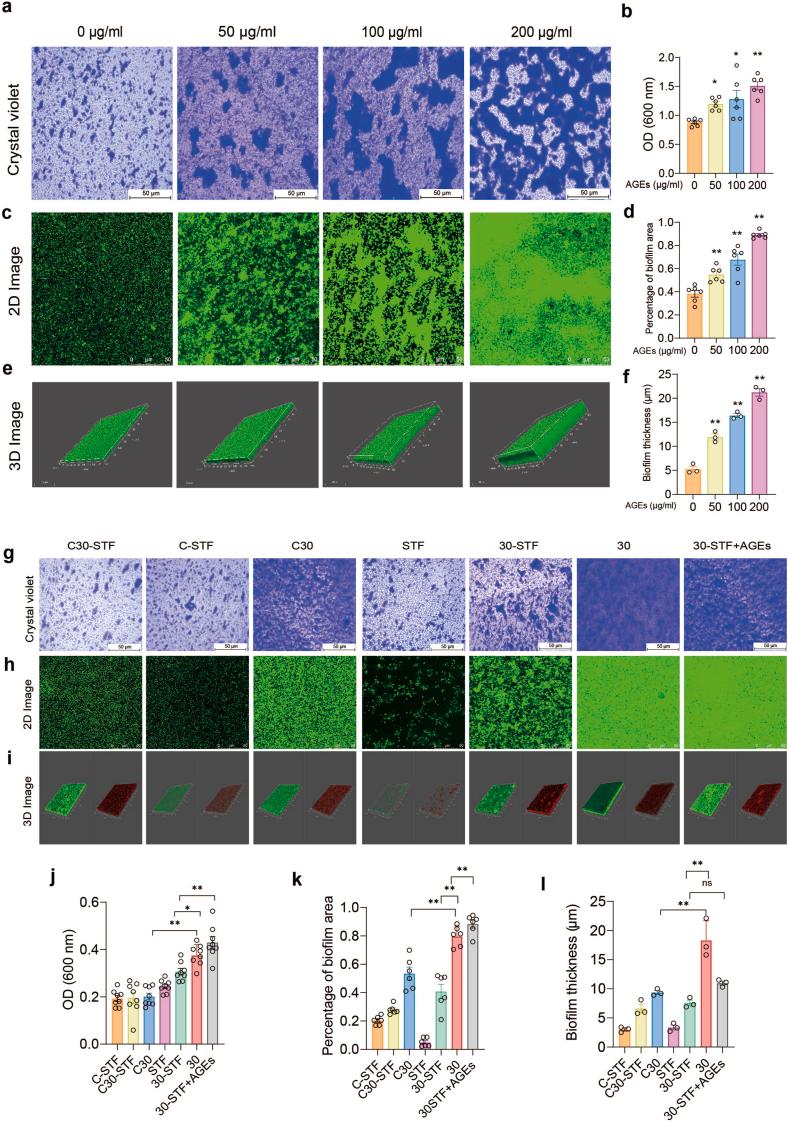
The rats were divided into 4 groups: control total knee arthroplasty (TKA) group, control PJI group, DM + TKA group, and DM + PJI group namely treating with high-sugar and high-fat diet + streptozotocin (STZ), and artificially induced PJI. After 3 weeks, bone and joint local inflammatory response, micro-CT, bacterial load, and biofilm formation were analyzed. The effects of advanced glycosylation end products (AGEs) and STF-31 on the biofilm formation of were detected by crystal violet and confocal microscopy . In addition, the mechanism of AGEs promoting biofilm formation was explored by combined proteomics and transcriptomics analysis, and the effect of AGEs on RNAIII was further detected by constructing mutants.

RESULTS

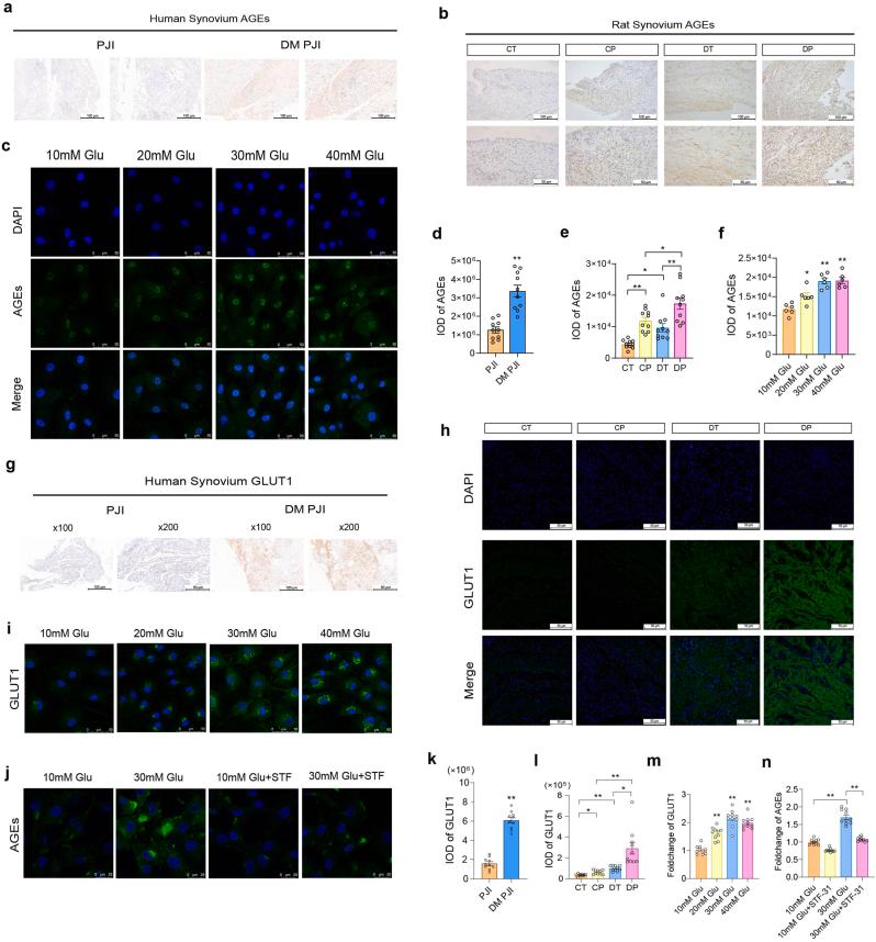
In both humans and rats, we found more severe infectious responses in the knee joint specimens of patients and rats with DM + PJI when compared with those without PJI. Moreover, DM + PJI specimens showed higher levels of synovial AGEs and expression of glucose transporter 1 (GLUT1). AGEs exacerbated the localized infectious response of joints and promoted biofilm formation , whereas GLUT1 receptor inhibitors attenuated these effects. Finally, RNA-seq and proteomics revealed that RNAIII may be the target of AGEs acting on . AGEs directly promoted biofilm formation by enhancing δ-hemolysin translated by RNAIII. In contrast, inhibition of RNAIII effectively attenuated AGEs-induced biofilm formation.

CONCLUSIONS

In summary, high glucose upregulates RNAIII expression by activating the synovial GLUT1-AGEs pathway, thereby promoting colonization and biofilm formation on the surface of articular prostheses, contributing to the onset and progression of PJI.

THE TRANSLATIONAL POTENTIAL OF THIS ARTICLE

Our study shows the great potential of STF-31 as a specific treatment for DM + PJI, and is expected to become a new treatment method combined with antibiotics. RNAIII may be the target of AGEs-induced biofilm, which provides theoretical support and experimental basis for analyzing the effect of DM on PJI.

摘要

背景

糖尿病(DM)是人工关节周围感染(PJI)的高危因素。然而,高血糖如何诱导或促进PJI的机制仍不清楚。本研究旨在确定宿主高血糖如何刺激病原菌从而诱发PJI。

方法

将大鼠分为4组:对照组全膝关节置换术(TKA)组、对照PJI组、DM + TKA组和DM + PJI组,即通过高糖高脂饮食 + 链脲佐菌素(STZ)处理并人工诱导PJI。3周后,分析骨与关节局部炎症反应、显微CT、细菌载量和生物膜形成情况。通过结晶紫和共聚焦显微镜检测晚期糖基化终末产物(AGEs)和STF-31对生物膜形成的影响。此外,通过蛋白质组学和转录组学联合分析探索AGEs促进生物膜形成的机制,并通过构建突变体进一步检测AGEs对RNAIII的影响。

结果

在人类和大鼠中,我们发现与无PJI的患者和大鼠相比,DM + PJI患者和大鼠的膝关节标本中感染反应更严重。此外,DM + PJI标本显示滑膜AGEs水平和葡萄糖转运蛋白1(GLUT1)表达更高。AGEs加剧关节局部感染反应并促进生物膜形成,而GLUT1受体抑制剂可减弱这些作用。最后,RNA测序和蛋白质组学显示RNAIII可能是AGEs作用于的靶点。AGEs通过增强RNAIII翻译的δ-溶血素直接促进生物膜形成。相反,抑制RNAIII可有效减弱AGEs诱导的生物膜形成。

结论

总之,高血糖通过激活滑膜GLUT1-AGEs途径上调RNAIII表达,从而促进在人工关节表面的定植和生物膜形成,导致PJI的发生和发展。

本文的转化潜力

我们的研究显示STF-31作为DM + PJI的特异性治疗具有巨大潜力,有望成为与抗生素联合的新治疗方法。RNAIII可能是AGEs诱导生物膜的靶点,为分析DM对PJI的影响提供了理论支持和实验依据。

https://cdn.ncbi.nlm.nih.gov/pmc/blobs/a1bb/12246700/18024d315897/ga1.jpg

文献检索

告别复杂PubMed语法,用中文像聊天一样搜索,搜遍4000万医学文献。AI智能推荐,让科研检索更轻松。

立即免费搜索

文件翻译

保留排版,准确专业,支持PDF/Word/PPT等文件格式,支持 12+语言互译。

免费翻译文档

深度研究

AI帮你快速写综述,25分钟生成高质量综述,智能提取关键信息,辅助科研写作。

立即免费体验