Suppr超能文献

探索蜕膜组织中复发性流产潜在的新分子机制。

Exploring novel molecular mechanisms underlying recurrent pregnancy loss in decidual tissues.

作者信息

Ding Hui, Gao Yajie, Gao Yuan, Chen Yulu, Liu Ruimin, Wang Caili, Gao Yuqing

机构信息

Department of Reproductive Medicine Center, Zhoukou Central Hospital, Zhoukou, China.

出版信息

Sci Rep. 2025 Jul 15;15(1):25460. doi: 10.1038/s41598-025-10604-y.

Abstract

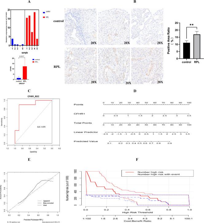
Recurrent pregnancy loss (RPL), which affects approximately 2.5% of reproductive-aged women, remains idiopathic in more than 50% of cases, necessitating mechanistic insights and biomarkers. Three RPL decidual tissue transcriptomic datasets (GSE113790, GSE161969, and GSE178535) were integrated for differential expression, weighted gene co-expression network analysis (WGCNA), and functional enrichment analyses. Machine learning (LASSO, SVM-RFE, RF) identified optimal feature genes, which were validated via real-time quantitative polymerase chain reaction (RT-qPCR) and immunohistochemistry (IHC). Immune infiltration was assessed using single-sample gene set enrichment analysis(ssGSEA). In vitro experiments evaluated the role of Complement Factor H-Related Protein 1 (CFHR1) in decidualization and the complement/coagulation pathways. Ten key genes were identified, with CFHR1 emerging as the optimal biomarker. CFHR1 overexpression correlated with complement/coagulation dysregulation and impaired decidualization. Immune profiling demonstrated increased numbers of macrophages and γδ T cells in RPL decidua, with macrophage levels showing a significant positive correlation with CFHR1(r = 0.64, p < 0.01). ROC analysis demonstrated the diagnostic efficacy of CFHR1 (AUC = 0.950). CFHR1drives RPL pathogenesis through complement/coagulation activation and immunemicroenvironment remodeling. Its role as a multifunctional mediator highlights itstherapeutic potential, suggesting novel targets for clinical intervention.

摘要

复发性流产(RPL)影响着约2.5%的育龄妇女,在超过50%的病例中仍病因不明,因此需要深入了解其发病机制并寻找生物标志物。整合了三个RPL蜕膜组织转录组数据集(GSE113790、GSE161969和GSE178535)进行差异表达分析、加权基因共表达网络分析(WGCNA)和功能富集分析。机器学习(LASSO、SVM - RFE、RF)确定了最佳特征基因,并通过实时定量聚合酶链反应(RT - qPCR)和免疫组织化学(IHC)进行验证。使用单样本基因集富集分析(ssGSEA)评估免疫浸润情况。体外实验评估了补体因子H相关蛋白1(CFHR1)在蜕膜化以及补体/凝血途径中的作用。确定了10个关键基因,其中CFHR1成为最佳生物标志物。CFHR1过表达与补体/凝血失调和蜕膜化受损相关。免疫图谱显示RPL蜕膜中巨噬细胞和γδ T细胞数量增加,巨噬细胞水平与CFHR1呈显著正相关(r = 0.64,p < 0.01)。ROC分析证明了CFHR1的诊断效能(AUC = 0.950)。CFHR1通过补体/凝血激活和免疫微环境重塑驱动RPL发病机制。其作为多功能介质的作用突出了其治疗潜力,为临床干预提供了新的靶点。

https://cdn.ncbi.nlm.nih.gov/pmc/blobs/fc13/12259838/b51b85382444/41598_2025_10604_Fig1_HTML.jpg

文献AI研究员

20分钟写一篇综述,助力文献阅读效率提升50倍。

立即体验

用中文搜PubMed

大模型驱动的PubMed中文搜索引擎

马上搜索

文档翻译

学术文献翻译模型,支持多种主流文档格式。

立即体验