Suppr超能文献

长链非编码RNA NEAT1通过miR-199-3p/PAK4轴促进鼻息肉细胞的上皮-间质转化。

LncRNA NEAT1 promotes epithelial-mesenchymal transition in nasal polyp cells via the miR-199-3p/PAK4 axis.

作者信息

Li Shuman, Jiang Yu, Zhang Yalan, Zheng Bowen, Yuan Chao, Shen Yang, Zhao Yi, Lu Tao, Yang Yucheng

机构信息

Department of Otorhinolaryngology, Upper Airway Inflammation and Tumor Laboratory, The First Affiliated Hospital of Chongqing Medical University, Chongqing, China.

Department of Pediatrics, Chongqing Hospital of Traditional Chinese Medicine, Chongqing, China.

出版信息

Front Immunol. 2025 Jun 30;16:1613179. doi: 10.3389/fimmu.2025.1613179. eCollection 2025.

Abstract

BACKGROUND AND PURPOSE

Chronic rhinosinusitis with nasal polyps (CRSwNP) is a persistent inflammatory condition marked by high recurrence and limited therapeutic efficacy. This study investigates the role of long non-coding RNA NEAT1 in promoting epithelial-mesenchymal transition (EMT) in CRSwNP, focusing on its regulatory interaction with the miR-199-3p/PAK4 axis.

METHODS

NEAT1 expression was assessed in nasal epithelial cells from CRSwNP patients using qPCR and FISH. Primary human nasal epithelial cells and BEAS-2B cells were subjected to NEAT1 knockdown via siRNA. Cell migration, barrier function, and cytoskeletal dynamics were evaluated through scratch assays, Transwell migration, FITC-Dextran permeability testing, and phalloidin staining. EMT marker expression was analyzed via Western blotting and immunofluorescence. Transcriptome sequencing identified PAK4 as a downstream effector. validation was performed using a mouse nasal polyp model, and molecular interactions among NEAT1, miR-199-3p, and PAK4 were confirmed via dual-luciferase reporter assays. Rescue experiments further elucidated mechanistic pathways.

RESULTS

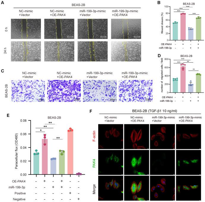
In comparison to controls, NEAT1 expression was significantly elevated in the epithelial tissues of CRSwNP. NEAT1 knockdown inhibited cell migration, enhanced epithelial barrier integrity, and reversed EMT-associated cytoskeletal remodeling. E-cadherin levels increased, while N-cadherin and vimentin decreased. Transcriptomic and functional analyses identified PAK4 as a NEAT1-regulated target. NEAT1 was shown to sponge miR-199-3p, thereby relieving its inhibitory effect on PAK4. Overexpression of miR-199-3p suppressed PAK4 and mitigated EMT-related changes induced by NEAT1.

CONCLUSION

NEAT1 promotes EMT in nasal polyp epithelial cells by modulating the miR-199-3p/PAK4 axis, highlighting its potential as a diagnostic biomarker and therapeutic target in CRSwNP.

摘要

背景与目的

伴鼻息肉的慢性鼻-鼻窦炎(CRSwNP)是一种持续性炎症性疾病,其特点是复发率高且治疗效果有限。本研究探讨长链非编码RNA NEAT1在促进CRSwNP上皮-间质转化(EMT)中的作用,重点关注其与miR-199-3p/PAK4轴的调控相互作用。

方法

采用qPCR和FISH检测CRSwNP患者鼻上皮细胞中NEAT1的表达。通过siRNA对原代人鼻上皮细胞和BEAS-2B细胞进行NEAT1敲低。通过划痕试验、Transwell迁移、FITC-葡聚糖通透性测试和鬼笔环肽染色评估细胞迁移、屏障功能和细胞骨架动力学。通过蛋白质免疫印迹和免疫荧光分析EMT标志物的表达。转录组测序确定PAK4为下游效应分子。使用小鼠鼻息肉模型进行验证,并通过双荧光素酶报告基因检测证实NEAT1、miR-199-3p和PAK4之间的分子相互作用。挽救实验进一步阐明了作用机制途径。

结果

与对照组相比,CRSwNP上皮组织中NEAT1表达显著升高。NEAT敲低抑制细胞迁移,增强上皮屏障完整性,并逆转与EMT相关的细胞骨架重塑。E-钙黏蛋白水平升高,而N-钙黏蛋白和波形蛋白水平降低。转录组和功能分析确定PAK4为NEAT1调控的靶点。NEAT1被证明可吸附miR-199-3p,从而解除其对PAK4的抑制作用。miR-199-3p的过表达抑制PAK4,并减轻NEAT1诱导的与EMT相关的变化。

结论

NEAT1通过调节miR-199-3p/PAK4轴促进鼻息肉上皮细胞的EMT过程,突出了其作为CRSwNP诊断生物标志物和治疗靶点的潜力。

https://cdn.ncbi.nlm.nih.gov/pmc/blobs/7e35/12256258/3c61de172ef1/fimmu-16-1613179-g001.jpg

文献AI研究员

20分钟写一篇综述,助力文献阅读效率提升50倍。

立即体验

用中文搜PubMed

大模型驱动的PubMed中文搜索引擎

马上搜索

文档翻译

学术文献翻译模型,支持多种主流文档格式。

立即体验