Cai Zili, Lin Xiuting, Zhuang Yuehong, Miao Weibing, Xie Yun
Department of Orthopaedic Surgery, National Regional Medical Center, Binhai Campus of the First Affiliated Hospital, Fujian Medical University, Fuzhou, China.
Department of Orthopaedic Surgery, First Affiliated Hospital, Fujian Medical University, Fuzhou, China.
Front Endocrinol (Lausanne). 2025 Jul 2;16:1580230. doi: 10.3389/fendo.2025.1580230. eCollection 2025.
The role of the sympathetic nervous system in bone metabolism remains unclear. Given that Tc-methylene diphosphonate ([Tc]Tc-MDP) uptake reflects active bone formation and mineralization, this study aims to investigate the effects of sympathetic denervation on bone formation in rats using [Tc]Tc-MDP SPECT/CT imaging.
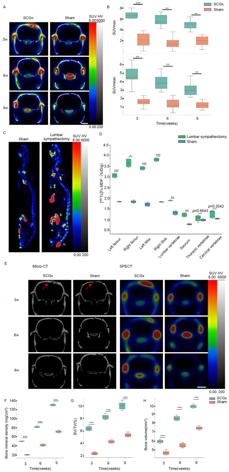
Twenty rats were randomly assigned to a superior cervical ganglionectomy (SCGx) group (n = 10) or a sham-operated control group (n = 10). Circular cranial fractures were surgically created in both groups. Micro SPECT/CT imaging was performed at 3, 6, and 9 weeks postoperatively to assess bone mineral density (BMD), bone volume/tissue volume (BV/TV), and bone volume (BV). In a separate experiment, 12 additional rats underwent either bilateral lumbar sympathectomy (n = 6) or sham operation (n = 6). At 9 weeks, [Tc]Tc-MDP biodistribution in harvested bone tissues was measured. Immunohistochemical staining for tyrosine hydroxylase (TH) and Ki67 was used to evaluate sympathetic innervation and cell proliferation in craniums, while immunofluorescence co-labeling for Ki67 and osteopontin (OPN) identified proliferating osteoblasts. , MC3T3-E1 osteoblasts were treated with norepinephrine (NE) or control medium for 24 hours. Cell proliferation was assessed using EdU staining. Additionally, sympathetic neurons isolated from neonatal rats were co-cultured with MC3T3-E1 cells in Transwell systems, and mineralization and alkaline phosphatase (ALP) activity were evaluated.
Successful SCGx was confirmed by signs of Horner's syndrome. SCGx rats exhibited significantly higher [Tc]Tc-MDP uptake and increased BMD, BV/TV, and BV in peri-fracture regions at all time points ( < 0.0001). Lumbar sympathectomy increased tracer uptake in femurs, tibias, lumbar vertebrae, and sacra ( < 0.01), but not in cervical or thoracic vertebrae. TH expression decreased, while Ki67 and OPN levels increased in SCGx craniums. NE suppressed MC3T3-E1 proliferation ( < 0.0001), and co-culture with sympathetic neurons reduced mineralization and ALP activity (both < 0.0001).
Sympathectomy can enhance osteoblast prolifeation and augment bone formation, which can be effectively assessed and quantified using [Tc]Tc-MDP SPECT/CT imaging.
交感神经系统在骨代谢中的作用尚不清楚。鉴于锝-亚甲基二膦酸盐([Tc]Tc-MDP)摄取反映了活跃的骨形成和矿化,本研究旨在使用[Tc]Tc-MDP SPECT/CT成像研究交感神经去支配对大鼠骨形成的影响。
将20只大鼠随机分为颈上神经节切除术(SCGx)组(n = 10)或假手术对照组(n = 10)。两组均通过手术造成环形颅骨骨折。术后3、6和9周进行微型SPECT/CT成像,以评估骨密度(BMD)、骨体积/组织体积(BV/TV)和骨体积(BV)。在另一项实验中,另外12只大鼠接受双侧腰交感神经切除术(n = 6)或假手术(n = 6)。在9周时,测量收获的骨组织中[Tc]Tc-MDP的生物分布。采用酪氨酸羟化酶(TH)和Ki67免疫组织化学染色评估颅骨中的交感神经支配和细胞增殖,同时采用Ki67和骨桥蛋白(OPN)免疫荧光共标记鉴定增殖的成骨细胞。MC3T3-E1成骨细胞用去甲肾上腺素(NE)或对照培养基处理24小时。使用EdU染色评估细胞增殖。此外,将新生大鼠分离的交感神经元与MC3T3-E细胞在Transwell系统中共培养,并评估矿化和碱性磷酸酶(ALP)活性。
通过霍纳综合征的体征证实成功进行了SCGx。SCGx大鼠在所有时间点骨折周围区域的[Tc]Tc-MDP摄取均显著更高,且BMD、BV/TV和BV均增加(<0.0001)。腰交感神经切除术增加了股骨、胫骨、腰椎和骶骨中的示踪剂摄取(<0.01),但颈椎或胸椎中未增加。SCGx颅骨中TH表达降低,而Ki67和OPN水平升高。NE抑制MC3T3-E1增殖(<0.0001),与交感神经元共培养降低了矿化和ALP活性(均<0.0001)。
交感神经切除术可增强成骨细胞增殖并增加骨形成,使用[Tc]Tc-MDP SPECT/CT成像可有效评估和量化这一过程。