Suppr超能文献

脓毒症预后分层中糖基化相关基因特征的识别与验证

Identification and validation of glycosylation-related gene signatures for prognostic stratification in sepsis.

作者信息

Li Chunyang, Xue Haiyan, Chen Lihe, Zhu Fengxue, Li Jie

机构信息

Department of Critical Care Medicine, Fuxing Hospital, Capital Medical University, Beijing, China.

Department of Critical Care Medicine, Peking University People's Hospital, Beijing, China.

出版信息

Front Immunol. 2025 Jul 2;16:1608082. doi: 10.3389/fimmu.2025.1608082. eCollection 2025.

Abstract

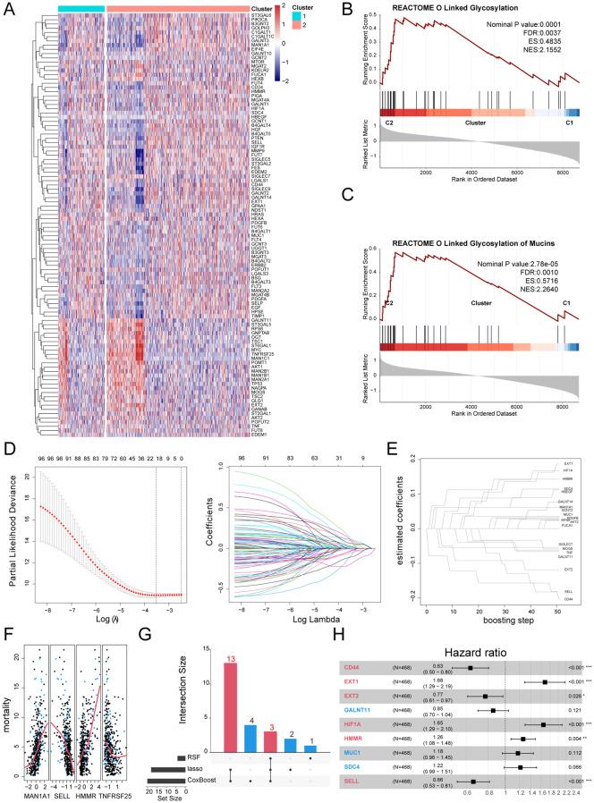
Sepsis is a life-threatening condition caused by a dysregulated host response to infection and is one of the leading causes of morbidity and mortality worldwide. Glycosylation is one of the key modes of protein modification, affecting protein folding, transportation, and localization. Glycosylation patterns are closely related to sepsis, but their specific impact still needs further investigation. This study explored the role of glycosylation-related genes in sepsis through bioinformatics analysis and machine learning, and validated the expression value of the key genes. We identified 38 differentially expressed glycosylation-related genes in sepsis datasets, which divided sepsis patients into two subgroups with different survival outcomes, thus highlighting their prognostic value. Subsequently, we constructed prognostic models using various machine learning methods, classifying patients into high-risk and low-risk groups with significantly different survival rates. We conducted biological analysis of the key genes in the model at the single-cell level and also validated the expression of these key genes in sepsis patient samples. Our study not only enhances the understanding of sepsis glycosylation but also provides a new strategy for clinical diagnosis and prognosis.

摘要

脓毒症是一种由宿主对感染的失调反应引起的危及生命的病症,是全球发病和死亡的主要原因之一。糖基化是蛋白质修饰的关键模式之一,影响蛋白质折叠、运输和定位。糖基化模式与脓毒症密切相关,但其具体影响仍需进一步研究。本研究通过生物信息学分析和机器学习探索了糖基化相关基因在脓毒症中的作用,并验证了关键基因的表达值。我们在脓毒症数据集中鉴定出38个差异表达的糖基化相关基因,这些基因将脓毒症患者分为两个具有不同生存结果的亚组,从而突出了它们的预后价值。随后,我们使用各种机器学习方法构建了预后模型,将患者分为生存率显著不同的高风险和低风险组。我们在单细胞水平对模型中的关键基因进行了生物学分析,并在脓毒症患者样本中验证了这些关键基因的表达。我们的研究不仅加深了对脓毒症糖基化的理解,还为临床诊断和预后提供了新策略。

https://cdn.ncbi.nlm.nih.gov/pmc/blobs/1df0/12263689/ba5d2494abe5/fimmu-16-1608082-g001.jpg

文献检索

告别复杂PubMed语法,用中文像聊天一样搜索,搜遍4000万医学文献。AI智能推荐,让科研检索更轻松。

立即免费搜索

文件翻译

保留排版,准确专业,支持PDF/Word/PPT等文件格式,支持 12+语言互译。

免费翻译文档

深度研究

AI帮你快速写综述,25分钟生成高质量综述,智能提取关键信息,辅助科研写作。

立即免费体验