Suppr超能文献

DEK通过调节铁死亡促进多发性骨髓瘤对硼替佐米的耐药性。

DEK facilitates bortezomib resistance of multiple myeloma by modulating ferroptosis.

作者信息

Wang Huiquan, Zhang Jiafeng, Chen Lei, Ren Hefei, Liu Chang, Wu Hong Kun, Qiu Huiying, Lu Juan, Zhou Lin

机构信息

Department of Laboratory Medicine, Shanghai Changzheng Hospital, Naval Medical University, Shanghai, China.

Department of Hematology, Shanghai General Hospital, Shanghai Jiao Tong University School of Medicine, Shanghai, China.

出版信息

Clin Exp Med. 2025 Jul 17;25(1):252. doi: 10.1007/s10238-025-01673-4.

Abstract

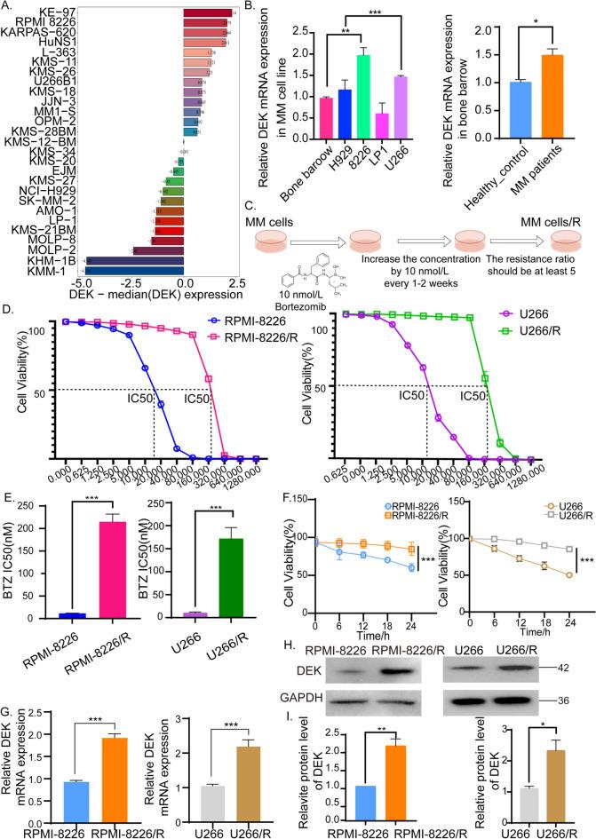
Multiple myeloma (MM) ranks as the second most prevalent blood cancer. In the treatment of MM, resistance to proteasome inhibitors like bortezomib (BTZ) is a significant issue, and the primary regulators and mechanisms are still not completely explored. As a result, this investigation aimed to uncover essential genes and mechanisms contributing to BTZ resistance in MM. Out of 359 differentially expressed genes, DEK oncogene (DEK) was pinpointed as the key drug-resistance gene in MM through bioinformatic analysis and was found to be overexpressed in MM patients. DEK was overexpressed in BTZ-resistant cell lines, enhancing the resistance of MM cells to bortezomib. Also, the depletion of DEK mitigated bortezomib resistance in MM cells by initiating ferroptosis. The findings indicated a novel role of DEK in the resistance of MM to bortezomib, which could inform new treatment strategies for BTZ-resistant MM.

摘要

多发性骨髓瘤(MM)是第二常见的血液癌症。在MM的治疗中,对硼替佐米(BTZ)等蛋白酶体抑制剂的耐药性是一个重大问题,其主要调节因子和机制仍未完全阐明。因此,本研究旨在揭示导致MM对BTZ耐药的关键基因和机制。在359个差异表达基因中,通过生物信息学分析确定DEK癌基因(DEK)是MM中的关键耐药基因,并发现其在MM患者中过表达。DEK在BTZ耐药细胞系中过表达,增强了MM细胞对硼替佐米的耐药性。此外,DEK的缺失通过引发铁死亡减轻了MM细胞对硼替佐米的耐药性。这些发现表明DEK在MM对硼替佐米耐药中具有新作用,可为BTZ耐药MM的新治疗策略提供依据。

https://cdn.ncbi.nlm.nih.gov/pmc/blobs/1f96/12271269/3c2a034b1631/10238_2025_1673_Fig1_HTML.jpg

文献检索

告别复杂PubMed语法,用中文像聊天一样搜索,搜遍4000万医学文献。AI智能推荐,让科研检索更轻松。

立即免费搜索

文件翻译

保留排版,准确专业,支持PDF/Word/PPT等文件格式,支持 12+语言互译。

免费翻译文档

深度研究

AI帮你快速写综述,25分钟生成高质量综述,智能提取关键信息,辅助科研写作。

立即免费体验