Suppr超能文献

通过汇集的短发夹RNA筛选鉴定SRSF9,将BNIP3剪接与乳腺癌中的自噬和代谢重编程联系起来。

Identification of SRSF9 through pooled shRNA screening links BNIP3 splicing to autophagy and metabolic reprogramming in breast cancer.

作者信息

Pandey Anchala, Jithin B, Mutnuru Srinivas Abhishek, Samaiya Atul, Shukla Sanjeev

机构信息

Department of Biological Sciences, Indian Institute of Science Education and Research, Bhopal, Madhya Pradesh, India.

Department of Surgical Oncology, Bansal Hospital, Bhopal, Madhya Pradesh, India.

出版信息

J Biol Chem. 2025 Jul 16;301(8):110482. doi: 10.1016/j.jbc.2025.110482.

Abstract

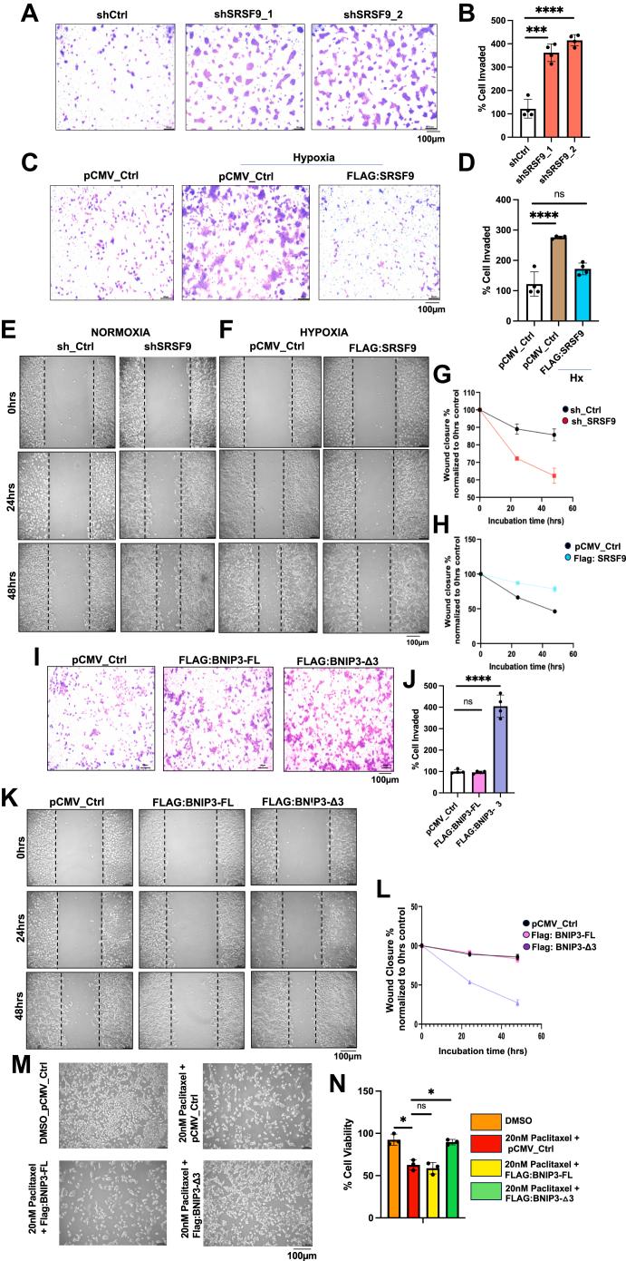
Autophagy is a critical catabolic process that maintains cellular homeostasis, yet the role of alternative splicing in regulating hypoxia-induced autophagy remains largely unexplored. Here, through a pooled shRNA screen of RNA-binding proteins (RBPs) in hypoxic breast cancer cells, we identified the splicing factor SRSF9 as a key regulator. We found that SRSF9 expression is significantly reduced under hypoxia, while its restoration diminishes autophagosome formation. SRSF9 directly controls the alternative splicing of BNIP3 by binding to its third exon, generating two functionally distinct isoforms. The full-length isoform, BNIP3-FL, promotes canonical autophagy by interacting with the BCL-2-BECN1 complex. In contrast, the truncated isoform, BNIP3-Δ3, lacks this function and instead promotes a metabolic shift to the Warburg effect. This metabolic reprogramming by BNIP3-Δ3 enhances breast cancer progression, including proliferation and invasion, and confers chemoresistance to paclitaxel. Collectively, our study identifies a previously unreported mechanism where SRSF9 governs the balance between autophagy and the Warburg effect via BNIP3 alternative splicing, thereby establishing a critical link between splicing regulation, metabolic adaptation, and therapeutic resistance in breast cancer.

摘要

自噬是维持细胞稳态的关键分解代谢过程,然而可变剪接在调节缺氧诱导的自噬中的作用在很大程度上仍未得到探索。在这里,通过对缺氧乳腺癌细胞中的RNA结合蛋白(RBPs)进行汇集的短发夹RNA筛选,我们确定剪接因子SRSF9是一个关键调节因子。我们发现,在缺氧条件下SRSF9的表达显著降低,而其恢复则减少自噬体的形成。SRSF9通过结合BNIP3的第三个外显子直接控制其可变剪接,产生两种功能不同的异构体。全长异构体BNIP3-FL通过与BCL-2-BECN1复合物相互作用促进经典自噬。相比之下,截短的异构体BNIP3-Δ3缺乏这种功能,反而促进代谢转变为瓦伯格效应。BNIP3-Δ3的这种代谢重编程增强了乳腺癌的进展,包括增殖和侵袭,并赋予对紫杉醇的化学抗性。总的来说,我们的研究确定了一种以前未报道的机制,即SRSF9通过BNIP3可变剪接控制自噬和瓦伯格效应之间的平衡,从而在乳腺癌中建立了剪接调节、代谢适应和治疗抗性之间的关键联系。

https://cdn.ncbi.nlm.nih.gov/pmc/blobs/c174/12362092/e3dfbbe3f96e/gr1.jpg

文献AI研究员

20分钟写一篇综述,助力文献阅读效率提升50倍。

立即体验

用中文搜PubMed

大模型驱动的PubMed中文搜索引擎

马上搜索

文档翻译

学术文献翻译模型,支持多种主流文档格式。

立即体验