Suppr超能文献

miR-613介导的ARHGAP18上调抑制香烟烟雾提取物诱导的支气管上皮细胞凋亡和上皮-间质转化

Upregulation of ARHGAP18 by miR-613 Inhibits Cigarette Smoke Extract-Induced Apoptosis and Epithelial-Mesenchymal Transition in Bronchial Epithelial Cells.

作者信息

Fu Haifan, Liu Kai, Zheng Yamei, Zhao Jie, Xie Tian, Ding Yipeng

机构信息

Yangjiang Health Center of Qionghai County, Qionghai, Hainan Province, People's Republic of China.

Department of General Practice, Hainan Affiliated Hospital of Hainan Medical University, Hainan General Hospital, Haikou, People's Republic of China.

出版信息

Int J Chron Obstruct Pulmon Dis. 2025 Jul 18;20:2525-2537. doi: 10.2147/COPD.S524723. eCollection 2025.

Abstract

OBJECTIVE

Chronic Obstructive Pulmonary Disease (COPD) is a major chronic respiratory disease affecting human health worldwide. However, there is still a lack of effective drugs for treating COPD. This study is intended to explore the function and molecular mechanism of and miR-613 in COPD pathogenesis.

METHODS

We initially identified the marker gene closely related to epithelial dysfunction in COPD by integrating bioinformatic analyses. expression in CSE-induced bronchial epithelial cells (BEAS-2B) was detected by qRT-PCR. Besides, levels were modulated by lentivirus-mediated overexpression. Thereafter, cell variability, apoptosis, and migration were detected by CCK8, flow cytometry, and wound healing assay. IL-1β and TNF-α levels were examined by qRT-PCR. Epithelial-mesenchymal transition (EMT)-associated proteins were determined by Western blotting. The function of miR-613 in COPD was further detected. Functional rescue experiments were performed to determine the mechanism of in COPD.

RESULTS

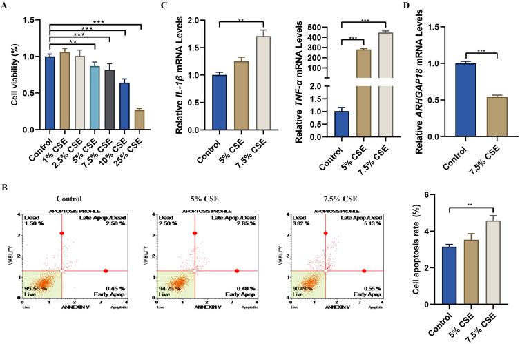
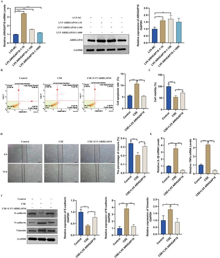
Our study identified as the key gene associated with epithelial dysfunction in COPD. was downregulated in CSE-induced BEAS-2B cells. Overexpression of inhibited cell apoptosis of BEAS-2B cells and enhanced their proliferation and migration. Besides, overexpression reduced IL-1 β and TNF-α levels, enhanced E-cadherin expression, and suppressed Vimentin and N-cadherin expression. In contrast, miR-613 mimics exerted opposite effects. Furthermore, downregulation of , mediated by miR-613 inhibitor promoted cell apoptosis and EMT of CSE-induced BEAS-2B cells, suggesting a regulatory role of miR-613 in COPD pathogenesis.

CONCLUSION

These findings highlight miR-613/ axis as a critical regulator of epithelial dysfunction in COPD, offering a potential therapeutic target to counteract apoptosis, inflammation, and airway remodeling.

摘要

目的

慢性阻塞性肺疾病(COPD)是一种影响全球人类健康的主要慢性呼吸道疾病。然而,治疗COPD仍缺乏有效的药物。本研究旨在探讨[未提及具体基因名称]和miR-613在COPD发病机制中的作用及分子机制。

方法

我们首先通过整合生物信息学分析确定了与COPD上皮功能障碍密切相关的标记基因。采用qRT-PCR检测[未提及具体基因名称]在香烟烟雾提取物(CSE)诱导的支气管上皮细胞(BEAS-2B)中的表达。此外,通过慢病毒介导的过表达来调节[未提及具体基因名称]水平。此后,采用CCK8、流式细胞术和划痕愈合试验检测细胞变异性、凋亡和迁移情况。通过qRT-PCR检测白细胞介素-1β(IL-1β)和肿瘤坏死因子-α(TNF-α)水平。通过蛋白质免疫印迹法测定上皮-间质转化(EMT)相关蛋白。进一步检测miR-613在COPD中的作用。进行功能挽救实验以确定[未提及具体基因名称]在COPD中的作用机制。

结果

我们的研究确定[未提及具体基因名称]为与COPD上皮功能障碍相关的关键基因。在CSE诱导的BEAS-2B细胞中[未提及具体基因名称]表达下调。[未提及具体基因名称]的过表达抑制了BEAS-2B细胞的凋亡,增强了其增殖和迁移能力。此外,[未提及具体基因名称]的过表达降低了IL-1β和TNF-α水平,增强了E-钙黏蛋白的表达,并抑制了波形蛋白和N-钙黏蛋白的表达。相反,miR-613模拟物发挥了相反的作用。此外,miR-613抑制剂介导的[未提及具体基因名称]下调促进了CSE诱导的BEAS-2B细胞的凋亡和EMT,提示miR-613在COPD发病机制中具有调节作用。

结论

这些发现突出了miR-613/[未提及具体基因名称]轴作为COPD上皮功能障碍的关键调节因子,为对抗细胞凋亡、炎症和气道重塑提供了一个潜在的治疗靶点。

https://cdn.ncbi.nlm.nih.gov/pmc/blobs/1734/12282545/632ce52fd61f/COPD-20-2525-g0001.jpg

文献检索

告别复杂PubMed语法,用中文像聊天一样搜索,搜遍4000万医学文献。AI智能推荐,让科研检索更轻松。

立即免费搜索

文件翻译

保留排版,准确专业,支持PDF/Word/PPT等文件格式,支持 12+语言互译。

免费翻译文档

深度研究

AI帮你快速写综述,25分钟生成高质量综述,智能提取关键信息,辅助科研写作。

立即免费体验