Chang Ya-Ying, Lu Cheng-Wei, Lin Tzu-Yu, Tzeng I-Shiang, Chen Yi-Chyan, Chen Mao-Liang
Department of Anesthesiology, Far-Eastern Memorial Hospital, New Taipei City 220216, Taiwan.
International Program in Engineering for Bachelor, Yuan Ze University, Taoyuan City 320315, Taiwan.
Curr Issues Mol Biol. 2025 Apr 28;47(5):312. doi: 10.3390/cimb47050312.
extract attenuates MK-801-induced hyperactivity via RhoA/ROCK1 pathway modulation in mice.
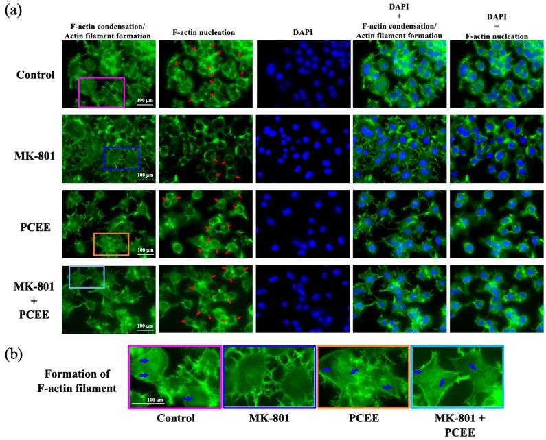
BACKGROUND/OBJECTIVES: (), a traditional East Asian medicinal mushroom, serves as a medicine and nutritional supplement, has been used to improve sleep and mood. Its bioactive compounds may regulate calcium signaling and Rho family proteins, which are linked to cytoskeletal remodeling and psychiatric symptoms. This study investigated the effects of ethanol extract (PCEE) on Rho signaling, cytoskeleton dynamics, and behavior in MK-801-treated cells and mice.
PCEE components were analyzed using HPLC. IMR-32 and Neuro2A cells were treated with MK-801 and PCEE to assess changes in F-actin (via fluorescence staining), cell migration (wound healing and Transwell assays), and Rho signaling proteins (by immunoblotting). In vivo, C57BL/6 mice received MK-801 to induce hyperactivity, followed by PCEE treatment. RhoA/ROCK1 pathway protein levels in the prefrontal cortex were analyzed.
PCEE reversed MK-801-induced inhibition of cell migration, F-actin disruption, and dysregulation of Rho-related proteins (RhoGDI1, RhoA, CDC42, Rac1, ROCK1, MLC2, PFN1). In mice, PCEE significantly reduced MK-801-induced hyperactivity and normalized RhoA/ROCK1 signaling in the brain.
PCEE modulates cytoskeletal dynamics by regulating RhoA/ROCK1 signaling and attenuates MK-801-induced behavioral and molecular changes, suggesting its therapeutic potential for psychosis with fewer adverse effects.
提取物通过调节小鼠中的RhoA/ROCK1信号通路减轻MK-801诱导的多动。
背景/目的:(),一种传统的东亚药用蘑菇,用作药物和营养补充剂,已被用于改善睡眠和情绪。其生物活性化合物可能调节钙信号和Rho家族蛋白,这些蛋白与细胞骨架重塑和精神症状有关。本研究调查了乙醇提取物(PCEE)对MK-801处理的细胞和小鼠中Rho信号、细胞骨架动力学和行为的影响。
使用高效液相色谱法分析PCEE的成分。用MK-801和PCEE处理IMR-32和Neuro2A细胞,以评估F-肌动蛋白的变化(通过荧光染色)、细胞迁移(伤口愈合和Transwell试验)以及Rho信号蛋白(通过免疫印迹法)。在体内,C57BL/6小鼠接受MK-801以诱导多动,随后进行PCEE处理。分析前额叶皮质中RhoA/ROCK1信号通路蛋白水平。
PCEE逆转了MK-801诱导的细胞迁移抑制、F-肌动蛋白破坏以及Rho相关蛋白(RhoGDI1、RhoA、CDC42、Rac1、ROCK1、MLC2、PFN1)的失调。在小鼠中,PCEE显著降低了MK-801诱导的多动,并使大脑中的RhoA/ROCK1信号正常化。
PCEE通过调节RhoA/ROCK1信号来调节细胞骨架动力学,并减轻MK-801诱导的行为和分子变化,表明其对精神病具有治疗潜力且副作用较少。