• 文献检索
  • 文档翻译
  • 深度研究
  • 学术资讯
  • Suppr Zotero 插件Zotero 插件
  • 邀请有礼
  • 套餐&价格
  • 历史记录
应用&插件
Suppr Zotero 插件Zotero 插件浏览器插件Mac 客户端Windows 客户端微信小程序
定价
高级版会员购买积分包购买API积分包
服务
文献检索文档翻译深度研究API 文档MCP 服务
关于我们
关于 Suppr公司介绍联系我们用户协议隐私条款
关注我们

Suppr 超能文献

核心技术专利:CN118964589B侵权必究
粤ICP备2023148730 号-1Suppr @ 2026

文献检索

告别复杂PubMed语法,用中文像聊天一样搜索,搜遍4000万医学文献。AI智能推荐,让科研检索更轻松。

立即免费搜索

文件翻译

保留排版,准确专业,支持PDF/Word/PPT等文件格式,支持 12+语言互译。

免费翻译文档

深度研究

AI帮你快速写综述,25分钟生成高质量综述,智能提取关键信息,辅助科研写作。

立即免费体验

蛋白质组学分析揭示了类风湿关节炎确诊病例中失调蛋白质的新分子见解。

Proteomic Profiling Reveals Novel Molecular Insights into Dysregulated Proteins in Established Cases of Rheumatoid Arthritis.

作者信息

Masood Afshan, Benabdelkamel Hicham, Alfadda Assim A, Alarfaj Abdurhman S, Fallata Amina, Joy Salini Scaria, Al Mogren Maha, Rahman Anas M Abdel, Siaj Mohamed

机构信息

Proteomics Resource Unit, Obesity Research Center, College of Medicine, King Saud University, Riyadh 11461, Saudi Arabia.

Department of Chemistry and Biochemistry, Université du Québec à Montréal (UQAM), Montreal, QC H2L 2C4, Canada.

出版信息

Proteomes. 2025 Jul 4;13(3):32. doi: 10.3390/proteomes13030032.

DOI:10.3390/proteomes13030032
PMID:40700276
原文链接:https://pmc.ncbi.nlm.nih.gov/articles/PMC12286002/
Abstract

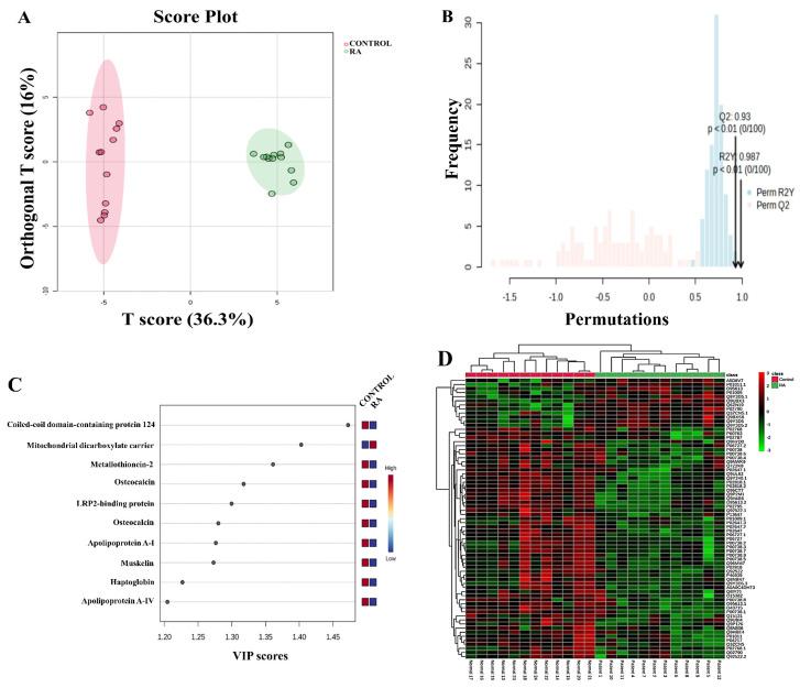
: Rheumatoid arthritis (RA) is a chronic autoimmune disorder that predominantly affects synovial joints, leading to inflammation, pain, and progressive joint damage. Despite therapeutic advancements, the molecular basis of established RA remains poorly defined. In this study, we conducted an untargeted plasma proteomic analysis using two-dimensional differential gel electrophoresis (2D-DIGE) and matrix-assisted laser desorption/ionization time-of-flight mass spectrometry (MALDI-TOF-MS) in samples from RA patients and healthy controls in the discovery phase. Significantly (ANOVA, ≤ 0.05, fold change > 1.5) differentially abundant proteins (DAPs) were identified. Notably, upregulated proteins included mitochondrial dicarboxylate carrier, hemopexin, and 28S ribosomal protein S18c, while CCDC124, osteocalcin, apolipoproteins A-I and A-IV, and haptoglobin were downregulated. Receiver operating characteristic (ROC) analysis identified CCDC124, osteocalcin, and metallothionein-2 with high diagnostic potential (AUC = 0.98). Proteins with the highest selected frequency were quantitatively verified by multiple reaction monitoring (MRM) analysis in the validation cohort. Bioinformatic analysis using Ingenuity Pathway Analysis (IPA) revealed the underlying molecular pathways and key interaction networks involved STAT1, TNF, and CD40. These central nodes were associated with immune regulation, cell-to-cell signaling, and hematological system development. Our combined proteomic and bioinformatic approaches underscore the involvement of dysregulated immune pathways in RA pathogenesis and highlight potential diagnostic biomarkers. The utility of these markers needs to be evaluated in further studies and in a larger cohort of patients.

摘要

类风湿性关节炎(RA)是一种慢性自身免疫性疾病,主要影响滑膜关节,导致炎症、疼痛和进行性关节损伤。尽管治疗取得了进展,但已确诊的RA的分子基础仍不清楚。在本研究中,我们在发现阶段对RA患者和健康对照的样本进行了非靶向血浆蛋白质组分析,使用二维差异凝胶电泳(2D-DIGE)和基质辅助激光解吸/电离飞行时间质谱(MALDI-TOF-MS)。鉴定出显著(方差分析,P≤0.05,变化倍数>1.5)差异丰富的蛋白质(DAPs)。值得注意的是,上调的蛋白质包括线粒体二羧酸载体、血红素结合蛋白和28S核糖体蛋白S18c,而CCDC124、骨钙素、载脂蛋白A-I和A-IV以及触珠蛋白则下调。受试者工作特征(ROC)分析确定CCDC124、骨钙素和金属硫蛋白-2具有较高的诊断潜力(AUC=0.98)。在验证队列中,通过多反应监测(MRM)分析对选择频率最高的蛋白质进行了定量验证。使用 Ingenuity 通路分析(IPA)的生物信息学分析揭示了涉及 STAT1、TNF 和 CD40 的潜在分子通路和关键相互作用网络。这些中心节点与免疫调节、细胞间信号传导和血液系统发育有关。我们结合蛋白质组学和生物信息学方法强调了免疫通路失调在RA发病机制中的作用,并突出了潜在的诊断生物标志物。这些标志物的实用性需要在进一步的研究和更大的患者队列中进行评估。

https://cdn.ncbi.nlm.nih.gov/pmc/blobs/c784/12286002/0feb16ecfd32/proteomes-13-00032-g007.jpg
https://cdn.ncbi.nlm.nih.gov/pmc/blobs/c784/12286002/b2cba8995b0e/proteomes-13-00032-g001.jpg
https://cdn.ncbi.nlm.nih.gov/pmc/blobs/c784/12286002/4a1f8139738c/proteomes-13-00032-g002.jpg
https://cdn.ncbi.nlm.nih.gov/pmc/blobs/c784/12286002/d9e3bbd5d176/proteomes-13-00032-g003.jpg
https://cdn.ncbi.nlm.nih.gov/pmc/blobs/c784/12286002/676230e5f708/proteomes-13-00032-g004.jpg
https://cdn.ncbi.nlm.nih.gov/pmc/blobs/c784/12286002/2e5a16310c21/proteomes-13-00032-g005a.jpg
https://cdn.ncbi.nlm.nih.gov/pmc/blobs/c784/12286002/10d5890e3557/proteomes-13-00032-g006a.jpg
https://cdn.ncbi.nlm.nih.gov/pmc/blobs/c784/12286002/0feb16ecfd32/proteomes-13-00032-g007.jpg
https://cdn.ncbi.nlm.nih.gov/pmc/blobs/c784/12286002/b2cba8995b0e/proteomes-13-00032-g001.jpg
https://cdn.ncbi.nlm.nih.gov/pmc/blobs/c784/12286002/4a1f8139738c/proteomes-13-00032-g002.jpg
https://cdn.ncbi.nlm.nih.gov/pmc/blobs/c784/12286002/d9e3bbd5d176/proteomes-13-00032-g003.jpg
https://cdn.ncbi.nlm.nih.gov/pmc/blobs/c784/12286002/676230e5f708/proteomes-13-00032-g004.jpg
https://cdn.ncbi.nlm.nih.gov/pmc/blobs/c784/12286002/2e5a16310c21/proteomes-13-00032-g005a.jpg
https://cdn.ncbi.nlm.nih.gov/pmc/blobs/c784/12286002/10d5890e3557/proteomes-13-00032-g006a.jpg
https://cdn.ncbi.nlm.nih.gov/pmc/blobs/c784/12286002/0feb16ecfd32/proteomes-13-00032-g007.jpg

相似文献

1
Proteomic Profiling Reveals Novel Molecular Insights into Dysregulated Proteins in Established Cases of Rheumatoid Arthritis.蛋白质组学分析揭示了类风湿关节炎确诊病例中失调蛋白质的新分子见解。
Proteomes. 2025 Jul 4;13(3):32. doi: 10.3390/proteomes13030032.
2
Impact of Tobacco Consumption on Salivary Protein Profiles: A MALDI-TOF Mass Spectrometry Study.烟草消费对唾液蛋白质谱的影响:一项基质辅助激光解吸电离飞行时间质谱研究。
Asian Pac J Cancer Prev. 2025 May 1;26(5):1483-1489. doi: 10.31557/APJCP.2025.26.5.1483.
3
Shared molecular biomarkers and therapeutic targets in rheumatoid arthritis and osteoarthritis: Focus on EIF3B, KHSRP, NCL, PDCD1LG2, and SLC25A37.类风湿性关节炎和骨关节炎中的共享分子生物标志物及治疗靶点:聚焦于真核翻译起始因子3B(EIF3B)、KH型剪接调节蛋白(KHSRP)、核仁素(NCL)、程序性细胞死亡蛋白1配体2(PDCD1LG2)和溶质载体家族25成员37(SLC25A37)。
Cytokine. 2025 Sep;193:156988. doi: 10.1016/j.cyto.2025.156988. Epub 2025 Jun 30.
4
DS-Modified Paeoniflorin pH-Responsive Lipid-Polymer Hybrid Nanoparticles for Targeted Macrophage Polarization in a Rat Model of Rheumatoid Arthritis.用于类风湿性关节炎大鼠模型中靶向巨噬细胞极化的DS修饰芍药苷pH响应性脂质-聚合物杂化纳米颗粒
Int J Nanomedicine. 2025 Jul 12;20:8967-8992. doi: 10.2147/IJN.S516434. eCollection 2025.
5
Identification and validation of CKAP2 as a novel biomarker in the development and progression of rheumatoid arthritis.鉴定和验证CKAP2作为类风湿关节炎发生发展中的一种新型生物标志物
Front Immunol. 2025 Jun 25;16:1606201. doi: 10.3389/fimmu.2025.1606201. eCollection 2025.
6
Identification and verification of transthyretin as a potential biomarker for pancreatic ductal adenocarcinoma.鉴定和验证转甲状腺素蛋白作为胰腺导管腺癌的一个潜在的生物标志物。
J Cancer Res Clin Oncol. 2013 Jul;139(7):1117-27. doi: 10.1007/s00432-013-1422-4. Epub 2013 Apr 2.
7
CD177, MYBL2, and RRM2 Are Potential Biomarkers for Musculoskeletal Infections.CD177、MYBL2和RRM2是肌肉骨骼感染的潜在生物标志物。
Clin Orthop Relat Res. 2025 Jun 1;483(6):1062-1071. doi: 10.1097/CORR.0000000000003402. Epub 2025 Feb 6.
8
Proteomic analysis of plasma unravels dynamic pathways and potential biomarkers indicating disease stages following infection.血浆蛋白质组学分析揭示了感染后指示疾病阶段的动态途径和潜在生物标志物。
mSystems. 2025 Jul 30:e0061625. doi: 10.1128/msystems.00616-25.
9
Comparative proteomic analysis of paclitaxel sensitive A549 lung adenocarcinoma cell line and its resistant counterpart A549-Taxol.紫杉醇敏感的 A549 肺腺癌细胞系及其耐药株 A549-Taxol 的比较蛋白质组学分析。
J Cancer Res Clin Oncol. 2011 Mar;137(3):521-32. doi: 10.1007/s00432-010-0913-9. Epub 2010 May 25.
10
Machine learning and bioinformatics analysis to identify and validate diagnostic model associated with immune infiltration in rheumatoid arthritis.机器学习和生物信息学分析以识别和验证与类风湿关节炎免疫浸润相关的诊断模型。
Clin Rheumatol. 2025 Jun 11. doi: 10.1007/s10067-025-07514-9.

本文引用的文献

1
Haptoglobin 2-2 genotype is associated with increased risk of cardiovascular disease in patients with rheumatoid arthritis: a matched case-control study.触珠蛋白2-2基因型与类风湿关节炎患者心血管疾病风险增加相关:一项配对病例对照研究。
Front Med (Lausanne). 2024 Dec 17;11:1442858. doi: 10.3389/fmed.2024.1442858. eCollection 2024.
2
Quantitative analysis of soluble costimulatory molecules as potential diagnostic biomarkers for rheumatoid arthritis using LC-MS/MS in MRM mode.采用 LC-MS/MS 多重反应监测模式对可溶性共刺激分子进行定量分析,作为类风湿关节炎潜在的诊断生物标志物。
Clin Chim Acta. 2023 Aug 1;548:117501. doi: 10.1016/j.cca.2023.117501. Epub 2023 Jul 27.
3
Altered expression of apoptosis-related genes in rheumatoid arthritis peripheral blood mononuclear cell and related miRNA regulation.
类风湿关节炎患者外周血单个核细胞中凋亡相关基因的表达改变及其相关 miRNA 调控。
Immun Inflamm Dis. 2023 Jul;11(7):e914. doi: 10.1002/iid3.914.
4
Targeting transcription factors for therapeutic benefit in rheumatoid arthritis.针对类风湿关节炎的治疗益处的转录因子。
Front Immunol. 2023 Jun 29;14:1196931. doi: 10.3389/fimmu.2023.1196931. eCollection 2023.
5
Apolipoprotein A-IV Has Bi-Functional Actions in Alcoholic Hepatitis by Regulating Hepatocyte Injury and Immune Cell Infiltration.载脂蛋白 A-IV 在酒精性肝炎中具有双重功能作用,可调节肝细胞损伤和免疫细胞浸润。
Int J Mol Sci. 2022 Dec 30;24(1):670. doi: 10.3390/ijms24010670.
6
LC-MS/MS-based serum proteomics reveals a distinctive signature in a rheumatoid arthritis mouse model after treatment with mesenchymal stem cells.基于 LC-MS/MS 的血清蛋白质组学揭示了间充质干细胞治疗类风湿关节炎小鼠模型后的独特特征。
PLoS One. 2022 Nov 4;17(11):e0277218. doi: 10.1371/journal.pone.0277218. eCollection 2022.
7
Pathomechanisms of bone loss in rheumatoid arthritis.类风湿关节炎中骨质流失的发病机制。
Front Med (Lausanne). 2022 Aug 17;9:962969. doi: 10.3389/fmed.2022.962969. eCollection 2022.
8
Structural and Functional Insights into GID/CTLH E3 Ligase Complexes.结构与功能视角下的 GID/CTLH E3 连接酶复合物。
Int J Mol Sci. 2022 May 24;23(11):5863. doi: 10.3390/ijms23115863.
9
Proteome Profiling Identifies Serum Biomarkers in Rheumatoid Arthritis.蛋白质组学分析鉴定类风湿关节炎的血清生物标志物。
Front Immunol. 2022 May 6;13:865425. doi: 10.3389/fimmu.2022.865425. eCollection 2022.
10
Pathogenesis of rheumatoid arthritis: one year in review 2022.类风湿关节炎的发病机制:2022年回顾
Clin Exp Rheumatol. 2022 Mar;40(3):475-482. doi: 10.55563/clinexprheumatol/l9lyen. Epub 2022 Mar 10.